Suppr超能文献

胰高血糖素急性调节肝脏氨基酸分解代谢,而这种作用可能会被脂肪变性所干扰。

Glucagon acutely regulates hepatic amino acid catabolism and the effect may be disturbed by steatosis.

机构信息

Department of Biomedical Sciences, Faculty of Health and Medical Sciences, University of Copenhagen, Copenhagen, Denmark; Novo Nordisk Foundation Center for Basic Metabolic Research, Faculty of Health and Medical Sciences, University of Copenhagen, Copenhagen, Denmark.

Novo Nordisk Foundation Center for Protein Research, Faculty of Health and Medical Sciences, University of Copenhagen, Copenhagen, Denmark.

出版信息

Mol Metab. 2020 Dec;42:101080. doi: 10.1016/j.molmet.2020.101080. Epub 2020 Sep 13.

Abstract

OBJECTIVE

Glucagon is well known to regulate blood glucose but may be equally important for amino acid metabolism. Plasma levels of amino acids are regulated by glucagon-dependent mechanism(s), while amino acids stimulate glucagon secretion from alpha cells, completing the recently described liver-alpha cell axis. The mechanisms underlying the cycle and the possible impact of hepatic steatosis are unclear.

METHODS

We assessed amino acid clearance in vivo in mice treated with a glucagon receptor antagonist (GRA), transgenic mice with 95% reduction in alpha cells, and mice with hepatic steatosis. In addition, we evaluated urea formation in primary hepatocytes from ob/ob mice and humans, and we studied acute metabolic effects of glucagon in perfused rat livers. We also performed RNA sequencing on livers from glucagon receptor knock-out mice and mice with hepatic steatosis. Finally, we measured individual plasma amino acids and glucagon in healthy controls and in two independent cohorts of patients with biopsy-verified non-alcoholic fatty liver disease (NAFLD).

RESULTS

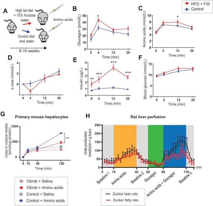
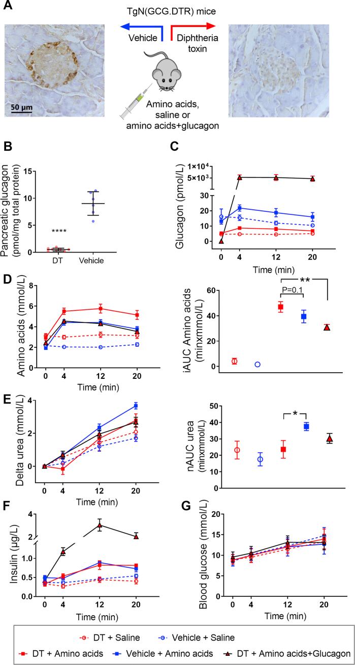
Amino acid clearance was reduced in mice treated with GRA and mice lacking endogenous glucagon (loss of alpha cells) concomitantly with reduced production of urea. Glucagon administration markedly changed the secretion of rat liver metabolites and within minutes increased urea formation in mice, in perfused rat liver, and in primary human hepatocytes. Transcriptomic analyses revealed that three genes responsible for amino acid catabolism (Cps1, Slc7a2, and Slc38a2) were downregulated both in mice with hepatic steatosis and in mice with deletion of the glucagon receptor. Cultured ob/ob hepatocytes produced less urea upon stimulation with mixed amino acids, and amino acid clearance was lower in mice with hepatic steatosis. Glucagon-induced ureagenesis was impaired in perfused rat livers with hepatic steatosis. Patients with NAFLD had hyperglucagonemia and increased levels of glucagonotropic amino acids, including alanine in particular. Both glucagon and alanine levels were reduced after diet-induced reduction in Homeostatic Model Assessment for Insulin Resistance (HOMA-IR, a marker of hepatic steatosis).

CONCLUSIONS

Glucagon regulates amino acid metabolism both non-transcriptionally and transcriptionally. Hepatic steatosis may impair glucagon-dependent enhancement of amino acid catabolism.

摘要

目的

胰高血糖素是众所周知的调节血糖的物质,但它对氨基酸代谢也同样重要。血浆氨基酸水平受胰高血糖素依赖机制的调节,而氨基酸刺激胰岛α细胞分泌胰高血糖素,从而完成最近描述的肝-胰岛α细胞轴。该循环的机制及其对肝脂肪变性的可能影响尚不清楚。

方法

我们在使用胰高血糖素受体拮抗剂(GRA)治疗的小鼠、胰岛α细胞减少 95%的转基因小鼠和肝脂肪变性小鼠中评估了体内氨基酸清除率。此外,我们评估了 ob/ob 小鼠和人类原代肝细胞中尿素的形成,并研究了胰高血糖素在灌注大鼠肝脏中的急性代谢作用。我们还对敲除胰高血糖素受体的小鼠和肝脂肪变性的小鼠的肝脏进行了 RNA 测序。最后,我们测量了健康对照者以及两个经活检证实的非酒精性脂肪性肝病(NAFLD)患者队列中的个体血浆氨基酸和胰高血糖素水平。

结果

GRA 治疗的小鼠和缺乏内源性胰高血糖素(胰岛α细胞缺失)的小鼠的氨基酸清除率降低,同时尿素生成减少。胰高血糖素给药显著改变了大鼠肝脏代谢产物的分泌,并在数分钟内增加了小鼠、灌注大鼠肝脏和原代人肝细胞中的尿素形成。转录组分析显示,负责氨基酸分解代谢的三个基因(Cps1、Slc7a2 和 Slc38a2)在肝脂肪变性的小鼠和胰高血糖素受体缺失的小鼠中均下调。培养的 ob/ob 肝细胞在受到混合氨基酸刺激时产生的尿素减少,并且肝脂肪变性的小鼠的氨基酸清除率降低。肝脂肪变性的灌注大鼠肝脏中,胰高血糖素诱导的尿素生成受损。NAFLD 患者存在高胰高血糖素血症和升高的胰高血糖素促氨基酸水平,特别是丙氨酸。饮食诱导的稳态模型评估胰岛素抵抗(HOMA-IR,肝脂肪变性的标志物)降低后,胰高血糖素和丙氨酸水平均降低。

结论

胰高血糖素非转录和转录调节氨基酸代谢。肝脂肪变性可能会损害胰高血糖素依赖性增强的氨基酸分解代谢。

https://cdn.ncbi.nlm.nih.gov/pmc/blobs/40b8/7560169/0e76beef4908/fx1.jpg

文献AI研究员

20分钟写一篇综述,助力文献阅读效率提升50倍。

立即体验

用中文搜PubMed

大模型驱动的PubMed中文搜索引擎

马上搜索

文档翻译

学术文献翻译模型,支持多种主流文档格式。

立即体验