Suppr超能文献

拟南芥聚类 tRNA 基因的表观遗传沉默。

Epigenetic silencing of clustered tRNA genes in Arabidopsis.

机构信息

Institut de biologie moléculaire des plantes-CNRS, Université de Strasbourg, 12 rue du Général Zimmer, F-67084 Strasbourg, France.

出版信息

Nucleic Acids Res. 2020 Oct 9;48(18):10297-10312. doi: 10.1093/nar/gkaa766.

Abstract

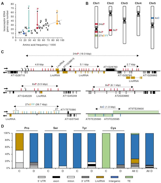
Beyond their key role in translation, cytosolic transfer RNAs (tRNAs) are involved in a wide range of other biological processes. Nuclear tRNA genes (tDNAs) are transcribed by the RNA polymerase III (RNAP III) and cis-elements, trans-factors as well as genomic features are known to influence their expression. In Arabidopsis, besides a predominant population of dispersed tDNAs spread along the 5 chromosomes, some clustered tDNAs have been identified. Here, we demonstrate that these tDNA clusters are transcriptionally silent and that pathways involved in the maintenance of DNA methylation play a predominant role in their repression. Moreover, we show that clustered tDNAs exhibit repressive chromatin features whilst their dispersed counterparts contain permissive euchromatic marks. This work demonstrates that both genomic and epigenomic contexts are key players in the regulation of tDNAs transcription. The conservation of most of these regulatory processes suggests that this pioneering work in Arabidopsis can provide new insights into the regulation of RNA Pol III transcription in other organisms, including vertebrates.

摘要

除了在翻译中发挥关键作用外,细胞质转移 RNA(tRNA)还参与了广泛的其他生物过程。核 tRNA 基因(tDNAs)由 RNA 聚合酶 III(RNAP III)转录,顺式元件、反式因子以及基因组特征已知会影响它们的表达。在拟南芥中,除了散布在 5 条染色体上的主要分散 tDNAs 群体外,还鉴定出了一些聚集的 tDNAs。在这里,我们证明这些 tDNA 簇是转录沉默的,并且参与 DNA 甲基化维持的途径在其抑制中起着主要作用。此外,我们还表明,聚集的 tDNAs 表现出抑制性染色质特征,而其分散的对应物则含有许可的常染色质标记。这项工作表明,基因组和表观基因组背景都是 tDNA 转录调控的关键因素。这些调控过程的大部分保守性表明,这项在拟南芥中的开创性工作可以为其他生物体(包括脊椎动物)中 RNA Pol III 转录的调控提供新的见解。

https://cdn.ncbi.nlm.nih.gov/pmc/blobs/84ad/7544208/01150a3637d8/gkaa766fig1.jpg

文献AI研究员

20分钟写一篇综述,助力文献阅读效率提升50倍。

立即体验

用中文搜PubMed

大模型驱动的PubMed中文搜索引擎

马上搜索

文档翻译

学术文献翻译模型,支持多种主流文档格式。

立即体验