Suppr超能文献

长链非编码 RNA SNHG12 通过靶向 miR-4429 调控子宫内膜癌细胞的增殖、侵袭和迁移。

Long non‑coding RNA SNHG12 regulates cell proliferation, invasion and migration in endometrial cancer by targeting miR‑4429.

机构信息

Department of Obstetrics and Gynecology, Dongguan People's Hospital, Dongguan, Guangdong 523000, P.R. China.

出版信息

Mol Med Rep. 2020 Oct;22(4):2842-2850. doi: 10.3892/mmr.2020.11370. Epub 2020 Jul 28.

Abstract

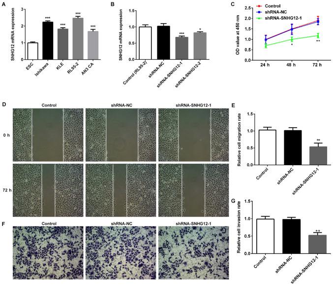
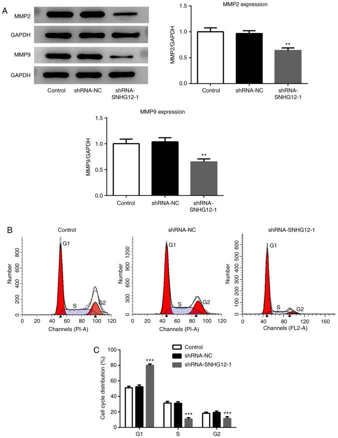
Long non‑coding RNA small nucleolar RNA host gene 12 (SNHG12) has been demonstrated to be oncogenic. The aim of the present study was to examine the effects of SNHG12 on the progression of endometrial cancer (EC). The expression levels of SNHG12 and microRNA (miR)‑4429 were assessed in EC cell lines by reverse transcription‑quantitative PCR. Plasmids, including SNHG12 short hairpin RNAs (shRNAs), shRNA negative control (NC), SNHG12 overexpression (OV), OV‑NC, miR‑4429 mimic and mimic‑NC, were transfected into RL95‑2 cells. Post‑transfection, Cell Counting Kit‑8, Transwell Matrigel and wound‑healing assays were performed to assess cell proliferation, invasion and migration, respectively. Cell cycle phase distribution was assessed by flow cytometry. The protein expression levels of matrix metalloproteinase (MMP)2 and MMP9 were detected by western blotting. miR‑4429 target genes were predicted by bioinformatics analysis using target prediction online tools; the findings of this analysis were verified using a dual‑luciferase reporter system. Identified as a target of miR‑4429, SNHG12 was overexpressed in EC cell lines with decreased expression of miR‑4429. Further experiments demonstrated that SNHG12 silencing and overexpression of miR‑4429 markedly suppressed proliferation, migration and invasion of RL95‑2 cells, arrested cells in the G1 phase, and markedly downregulated the expression of MMP2 and MMP9. The opposite effects were observed in miR‑4429 mimic‑transfected RL95‑2 cells after SNHG12 was overexpressed. The findings of the present study established the role of SNHG12 and miR‑4429 in EC. Therefore, targeting the SNHG12/miR‑4429 axis could serve as a potential future therapeutic target for treatment of EC.

摘要

长链非编码 RNA 小核仁 RNA 宿主基因 12(SNHG12)已被证明具有致癌作用。本研究旨在探讨 SNHG12 对子宫内膜癌(EC)进展的影响。采用逆转录-定量 PCR 检测 EC 细胞系中 SNHG12 和 microRNA(miR)-4429 的表达水平。将 SNHG12 短发夹 RNA(shRNA)、shRNA 阴性对照(NC)、SNHG12 过表达(OV)、OV-NC、miR-4429 模拟物和 mimic-NC 质粒转染 RL95-2 细胞。转染后,通过细胞计数试剂盒-8 检测、Transwell Matrigel 和划痕愈合实验分别评估细胞增殖、侵袭和迁移能力。通过流式细胞术评估细胞周期相分布。通过蛋白质印迹法检测基质金属蛋白酶(MMP)2 和 MMP9 的蛋白表达水平。通过生物信息学分析使用在线靶基因预测工具预测 miR-4429 的靶基因;并通过双荧光素酶报告系统验证该分析的结果。SNHG12 被鉴定为 miR-4429 的靶基因,在 miR-4429 表达降低的 EC 细胞系中过表达。进一步的实验表明,沉默 SNHG12 和过表达 miR-4429 可显著抑制 RL95-2 细胞的增殖、迁移和侵袭,将细胞阻滞在 G1 期,并显著下调 MMP2 和 MMP9 的表达。在 RL95-2 细胞中转染 miR-4429 模拟物后过表达 SNHG12 则观察到相反的效果。本研究的结果确立了 SNHG12 和 miR-4429 在 EC 中的作用。因此,靶向 SNHG12/miR-4429 轴可能成为 EC 治疗的潜在未来治疗靶点。

https://cdn.ncbi.nlm.nih.gov/pmc/blobs/3fb0/7453627/784c51fd1a4c/MMR-22-04-2842-g00.jpg

文献AI研究员

20分钟写一篇综述,助力文献阅读效率提升50倍。

立即体验

用中文搜PubMed

大模型驱动的PubMed中文搜索引擎

马上搜索

文档翻译

学术文献翻译模型,支持多种主流文档格式。

立即体验