Suppr超能文献

微小 RNA-137 通过抑制自噬/线粒体自噬并维持乳腺癌干细胞样细胞中线粒体功能来发挥对缺氧诱导的细胞损伤的保护作用。

MicroRNA‑137 exerts protective effects on hypoxia‑induced cell injury by inhibiting autophagy/mitophagy and maintaining mitochondrial function in breast cancer stem‑like cells.

机构信息

Department of Laboratory Medicine, Hospital of Chengdu University of Traditional Chinese Medicine, Chengdu, Sichuan 610072, P.R. China.

College of Medical Technology, Chengdu University of Traditional Chinese Medicine, Chengdu, Sichuan 610072, P.R. China.

出版信息

Oncol Rep. 2020 Oct;44(4):1627-1637. doi: 10.3892/or.2020.7714. Epub 2020 Aug 3.

Abstract

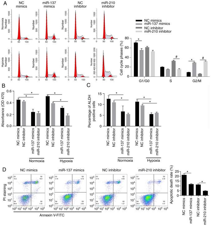
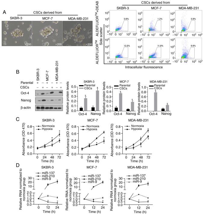
Breast cancer stem‑like cells (BCSCs) have been identified and proven to play critical roles in tumorigenesis and progression. Hypoxia is a common pathologic feature of breast cancer and potentially, at least in part, regulates the initiation, progression, and recurrence of breast cancer. However, less is known about how hypoxia regulates BCSCs. As several well‑known microRNAs respond to hypoxia, we aimed to determine how hypoxia regulates the physiological processes of BCSCs by regulating the corresponding microRNAs. As expected, microRNA‑137 (miRNA‑137 or miR‑137) was downregulated upon hypoxic exposure, indicating that it may play critical roles in BCSCs. Introduction of miR‑137 mimics promoted cell cycle entry and inhibited hypoxia‑induced cell apoptosis as determined by cell cycle assay and apoptosis assay. By detecting mitochondrial reactive oxygen species (ROS), it was found that miR‑137 inhibited ROS accumulation induced by hypoxic exposure and thus suppressed cell apoptosis. Introduction of miR‑137 mimics under hypoxia inhibited mitophagy/autophagy by targeting FUN14 domain containing 1 (Fundc1) and thus promoted mitochondrial functions, including mitochondrial mass, ATP synthesis and mitochondrial transcriptional activity, which was similar to the effects of Fundc1 knockdown by specific siRNA. Based on these observations, we hypothesized that the survival of BCSCs under hypoxia was mediated by miR‑137 by regulating mitochondrial dysfunction. We demonstrated here that the introduction of exogenous miR‑137 promoted mitochondrial function, indicating that it may be a potential therapeutic target in BCSCs.

摘要

乳腺癌干细胞(BCSCs)已被鉴定并被证明在肿瘤发生和进展中发挥关键作用。缺氧是乳腺癌的一种常见病理特征,至少在一定程度上可能调节乳腺癌的起始、进展和复发。然而,关于缺氧如何调节 BCSCs 的了解较少。由于几种已知的 microRNA 对缺氧有反应,我们旨在确定缺氧如何通过调节相应的 microRNA 来调节 BCSCs 的生理过程。正如预期的那样,microRNA-137(miRNA-137 或 miR-137)在缺氧暴露时下调,表明它可能在 BCSCs 中发挥关键作用。通过细胞周期分析和凋亡分析,发现引入 miR-137 模拟物促进细胞周期进入并抑制缺氧诱导的细胞凋亡。通过检测线粒体活性氧(ROS),发现 miR-137 抑制缺氧暴露诱导的 ROS 积累,从而抑制细胞凋亡。在缺氧条件下引入 miR-137 模拟物通过靶向 FUN14 结构域包含 1(Fundc1)抑制自噬/噬作用,从而促进线粒体功能,包括线粒体质量、ATP 合成和线粒体转录活性,这与特异性 siRNA 敲低 Fundc1 的效果相似。基于这些观察结果,我们假设 miR-137 通过调节线粒体功能介导 BCSCs 在缺氧下的存活。我们在这里证明,外源性 miR-137 的引入促进了线粒体功能,表明它可能是 BCSCs 的潜在治疗靶点。

https://cdn.ncbi.nlm.nih.gov/pmc/blobs/8532/7448477/f3d5ed301b92/OR-44-04-1627-g00.jpg

文献AI研究员

20分钟写一篇综述,助力文献阅读效率提升50倍。

立即体验

用中文搜PubMed

大模型驱动的PubMed中文搜索引擎

马上搜索

文档翻译

学术文献翻译模型,支持多种主流文档格式。

立即体验