Suppr超能文献

与乳腺癌新辅助治疗反应相关的蛋白质组学模式。

Proteomic patterns associated with response to breast cancer neoadjuvant treatment.

机构信息

Sackler Faculty of Medicine, Tel Aviv University, Tel Aviv, Israel.

Weizmann Institute of Science, Rehovot, Israel.

出版信息

Mol Syst Biol. 2020 Sep;16(9):e9443. doi: 10.15252/msb.20209443.

Abstract

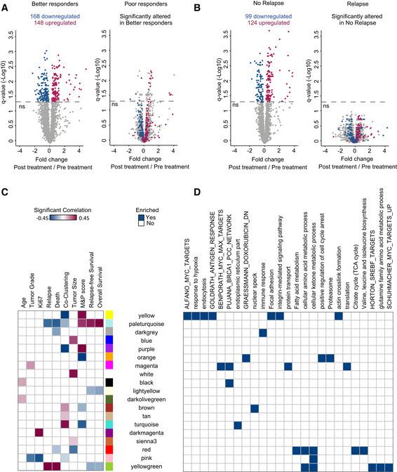
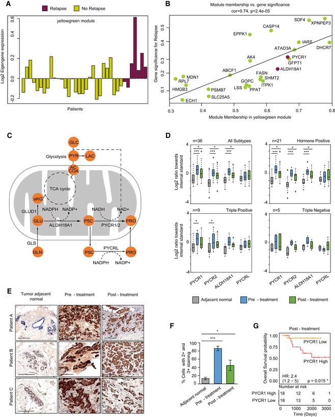
Tumor relapse as a consequence of chemotherapy resistance is a major clinical challenge in advanced stage breast tumors. To identify processes associated with poor clinical outcome, we took a mass spectrometry-based proteomic approach and analyzed a breast cancer cohort of 113 formalin-fixed paraffin-embedded samples. Proteomic profiling of matched tumors before and after chemotherapy, and tumor-adjacent normal tissue, all from the same patients, allowed us to define eight patterns of protein level changes, two of which correlate to better chemotherapy response. Supervised analysis identified two proteins of proline biosynthesis pathway, PYCR1 and ALDH18A1, that were significantly associated with resistance to treatment based on pattern dominance. Weighted gene correlation network analysis of post-treatment samples revealed that these proteins are associated with tumor relapse and affect patient survival. Functional analysis showed that knockdown of PYCR1 reduced invasion and migration capabilities of breast cancer cell lines. PYCR1 knockout significantly reduced tumor burden and increased drug sensitivity of orthotopically injected ER-positive tumor in vivo, thus emphasizing the role of PYCR1 in resistance to chemotherapy.

摘要

肿瘤化疗耐药导致的肿瘤复发是晚期乳腺癌的一个主要临床挑战。为了鉴定与不良临床结果相关的过程,我们采用了基于质谱的蛋白质组学方法,分析了 113 例福尔马林固定石蜡包埋样本的乳腺癌队列。对来自同一患者的化疗前后配对肿瘤和肿瘤旁正常组织进行蛋白质组学分析,我们定义了 8 种蛋白质水平变化模式,其中两种与更好的化疗反应相关。基于模式主导性的监督分析鉴定了两条脯氨酸生物合成途径的蛋白质,PYCR1 和 ALDH18A1,与治疗耐药显著相关。对治疗后样本的加权基因相关性网络分析表明,这些蛋白质与肿瘤复发相关,并影响患者的生存。功能分析表明,PYCR1 的敲低降低了乳腺癌细胞系的侵袭和迁移能力。PYCR1 基因敲除显著降低了体内原位注射的 ER 阳性肿瘤的肿瘤负担并增加了药物敏感性,从而强调了 PYCR1 在化疗耐药中的作用。

https://cdn.ncbi.nlm.nih.gov/pmc/blobs/bfed/7507992/72b09c2d2083/MSB-16-e9443-g002.jpg

文献AI研究员

20分钟写一篇综述,助力文献阅读效率提升50倍。

立即体验

用中文搜PubMed

大模型驱动的PubMed中文搜索引擎

马上搜索

文档翻译

学术文献翻译模型,支持多种主流文档格式。

立即体验