Suppr超能文献

多组学分析鉴定 HSD17B4 甲基化沉默是 HER2 阳性乳腺癌对 HER2 靶向治疗的预测和反应标志物。

Multi-omics analyses identify HSD17B4 methylation-silencing as a predictive and response marker of HER2-positive breast cancer to HER2-directed therapy.

机构信息

Division of Epigenomics, National Cancer Center Research Institute, 5-1-1 Tsukiji, Chuo-ku, Tokyo, 104-0045, Japan.

Division of Pathology, Exploratory Oncology Research and Clinical Trial Center, National Cancer Center, 6-5-1, Kashiwanoha, Kashiwa, Chiba, 277-8577, Japan.

出版信息

Sci Rep. 2020 Sep 23;10(1):15530. doi: 10.1038/s41598-020-72661-9.

Abstract

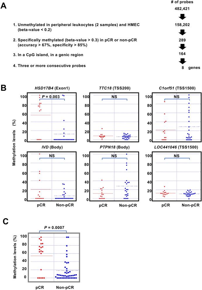
HER2-positive breast cancers that achieve pathological complete response (pCR) after HER2-directed therapy consistently have good survival. We previously identified HSD17B4 methylation as a marker for pCR by methylation screening. Here, we aimed to identify a new marker by conducting a multi-omics analysis of materials prepared by laser capture microdissection, and adding 71 new samples. In the screening set (n = 36), mutations, methylation, and expression were analyzed by targeted sequencing, Infinium 450 K, and expression microarray, respectively, and 15 genes were identified as differentially expressed and eight genomic regions as differentially methylated between cancer samples with and without pCR. In a validation set (n = 47), one gene showed differential expression, and one region had differential methylation. Further, in the re-validation set (n = 55), all new samples, only HSD17B4 methylation was significantly different. The HSD17B4 methylation was at the transcriptional start site of its major variant, and was associated with its silencing. HSD17B4 was highly expressed in the vast majority of human cancers, and its methylation was present only in breast cancers and one lymphoblastic leukemia cell line. A combination of estrogen receptor-negative status and HSD17B4 methylation showed a positive predictive value of 80.0%. During HER2-directed neoadjuvant therapy, HSD17B4 methylation was the most reliable marker to monitor response to the therapy. These results showed that HSD17B4 methylation is a candidate predictive and response marker of HER2-positive breast cancer to HER2-directed therapy.

摘要

曲妥珠单抗靶向治疗后达到病理完全缓解(pCR)的 HER2 阳性乳腺癌患者的生存预后通常较好。我们之前通过甲基化筛选发现 HSD17B4 甲基化是预测 pCR 的标志物。在此,我们旨在通过对激光捕获显微切割制备的材料进行多组学分析,并添加 71 个新样本,来鉴定新的标志物。在筛选集(n=36)中,通过靶向测序、Infinium 450K 和表达微阵列分别分析了突变、甲基化和表达,鉴定出 15 个差异表达基因和 8 个在 pCR 阳性和阴性的癌症样本之间存在差异甲基化的基因组区域。在验证集(n=47)中,一个基因表现出差异表达,一个区域表现出差异甲基化。此外,在重新验证集(n=55)中,所有新样本中,仅 HSD17B4 甲基化有显著差异。HSD17B4 甲基化位于其主要变体的转录起始位点,与基因沉默相关。HSD17B4 在绝大多数人类癌症中高表达,且其甲基化仅存在于乳腺癌和一个淋巴母细胞白血病细胞系中。雌激素受体阴性状态和 HSD17B4 甲基化的组合具有 80.0%的阳性预测值。在曲妥珠单抗靶向新辅助治疗期间,HSD17B4 甲基化是监测对该治疗反应的最可靠标志物。这些结果表明,HSD17B4 甲基化是预测曲妥珠单抗靶向治疗 HER2 阳性乳腺癌的候选预测和反应标志物。

https://cdn.ncbi.nlm.nih.gov/pmc/blobs/19d3/7511952/311e971db54c/41598_2020_72661_Fig1_HTML.jpg

文献AI研究员

20分钟写一篇综述,助力文献阅读效率提升50倍。

立即体验

用中文搜PubMed

大模型驱动的PubMed中文搜索引擎

马上搜索

文档翻译

学术文献翻译模型,支持多种主流文档格式。

立即体验