Suppr超能文献

miR-361-3p 通过靶向 ARv7 和 MKNK2 增加恩扎卢胺(Enz)敏感性,从而更好地抑制恩扎卢胺耐药性前列腺癌。

The miR-361-3p increases enzalutamide (Enz) sensitivity via targeting the ARv7 and MKNK2 to better suppress the Enz-resistant prostate cancer.

机构信息

Department of Urology, The First Affiliated Hospital of Nanjing Medical University, Nanjing, China.

George Whipple Lab for Cancer Research, Departments of Pathology, Urology and Radiation Oncology, and The Wilmot Cancer Institute, University of Rochester Medical Center, Rochester, NY, USA.

出版信息

Cell Death Dis. 2020 Sep 25;11(9):807. doi: 10.1038/s41419-020-02932-w.

Abstract

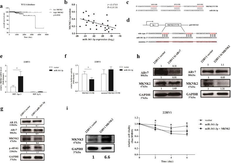
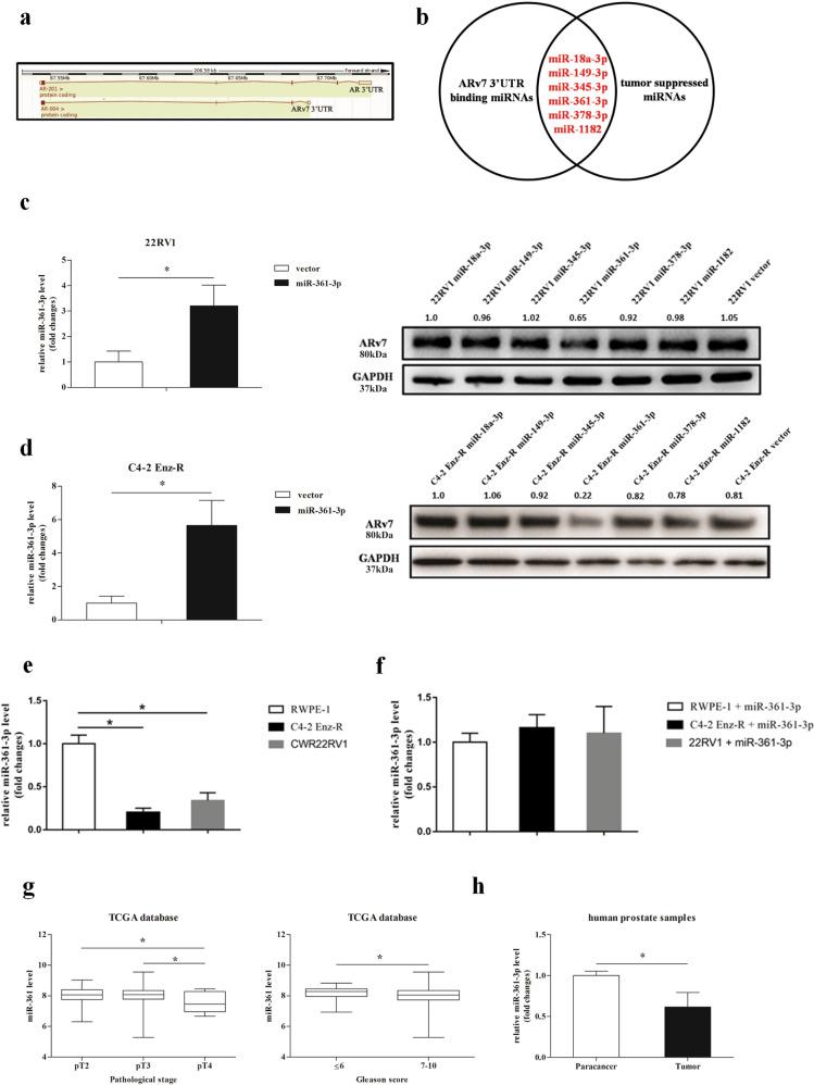
The androgen receptor splicing variant 7 (ARv7) that lacks the ligand-binding domain is increasingly considered as a key player leading to enzalutamide (Enz) resistance in patients with prostate cancer (PCa). However, the detailed mechanisms of how ARv7 expression is regulated and whether it also needs other factors to induce maximal Enz resistance remain unclear. Here, we identified a microRNA, miR-361-3p, whose expression is lower in patients with recurrent PCa, could function via binding to the 3'UTR of ARv7, but not the wild type of AR, to suppress its expression to increase the Enz sensitivity. Importantly, we found that miR-361-3p could also bind to the 3'UTR of MAP kinase-interacting serine/threonine kinase 2 (MKNK2) to suppress its expression to further increase the Enz sensitivity. In turn, the increased Enz can then function via a feedback mechanism through altering the HIF-2α/VEGFA signaling to suppress the expression of miR-361-3p under hypoxia conditions. Preclinical studies using an in vivo mouse model with orthotopically xenografted CWR22Rv1 cells demonstrated that combining the Enz with the small molecule miR-361-3p would result in better suppression of the Enz-resistant PCa tumor progression. Together, these preclinical studies demonstrate that miR-361-3p can function via suppressing the expression of ARv7 and MKNK2 to maximally increase the Enz sensitivity, and targeting these newly identified Enz/miR-361-3p/ARv7 and/or Enz/miR-361-3p/MKNK2 signals with small molecules may help in the development of novel therapies to better suppress the CRPC in patients that already have developed the Enz resistance.

摘要

雄激素受体剪接变异体 7(ARv7)缺乏配体结合域,被认为是导致前列腺癌(PCa)患者恩扎鲁胺(Enz)耐药的关键因素。然而,ARv7 表达如何受到调控的详细机制,以及它是否还需要其他因素来诱导最大的 Enz 耐药性,尚不清楚。在这里,我们鉴定了一种 microRNA,miR-361-3p,其在复发性 PCa 患者中的表达较低,可通过与 ARv7 的 3'UTR 结合而不是与野生型 AR 结合来发挥作用,以抑制其表达从而增加 Enz 敏感性。重要的是,我们发现 miR-361-3p 还可以与丝氨酸/苏氨酸激酶 2(MKNK2)的丝氨酸/苏氨酸激酶 2 (MAP kinase-interacting serine/threonine kinase 2,MKNK2)的 3'UTR 结合,以抑制其表达从而进一步增加 Enz 敏感性。反过来,增加的 Enz 可以通过改变 HIF-2α/VEGFA 信号通过改变缺氧条件下 miR-361-3p 的表达来发挥作用。使用在体原位异种移植 CWR22Rv1 细胞的小鼠模型进行的临床前研究表明,将 Enz 与小分子 miR-361-3p 联合使用可更好地抑制 Enz 耐药性 PCa 肿瘤的进展。总之,这些临床前研究表明,miR-361-3p 可以通过抑制 ARv7 和 MKNK2 的表达来最大程度地提高 Enz 敏感性,并且通过靶向这些新鉴定的 Enz/miR-361-3p/ARv7 和/或 Enz/miR-361-3p/MKNK2 信号小分子可能有助于开发新的治疗方法,以更好地抑制已经产生 Enz 耐药性的患者中的 CRPC。

https://cdn.ncbi.nlm.nih.gov/pmc/blobs/a5aa/7519644/8ee9aeaf6f57/41419_2020_2932_Fig1_HTML.jpg

文献AI研究员

20分钟写一篇综述,助力文献阅读效率提升50倍。

立即体验

用中文搜PubMed

大模型驱动的PubMed中文搜索引擎

马上搜索

文档翻译

学术文献翻译模型,支持多种主流文档格式。

立即体验