Suppr超能文献

环状KRT7- miR-29a-3p-COL1A1轴促进卵巢癌细胞进展。

circKRT7-miR-29a-3p-COL1A1 Axis Promotes Ovarian Cancer Cell Progression.

作者信息

An Qiang, Liu Ting, Wang Ming-Yang, Yang Yu-Jia, Zhang Zhen-Dong, Lin Zhen-Jiang, Yang Bing

机构信息

Department of Gynecology, Affiliated Hospital of Zunyi Medical University, Zunyi, Guizhou 563000, People's Republic of China.

出版信息

Onco Targets Ther. 2020 Sep 9;13:8963-8976. doi: 10.2147/OTT.S259033. eCollection 2020.

Abstract

BACKGROUND

Circular RNA (circRNA) has emerged as an important regulator in the progression of human diseases. However, the role of circRNAs in ovarian cancer remains largely unknown.

MATERIALS AND METHODS

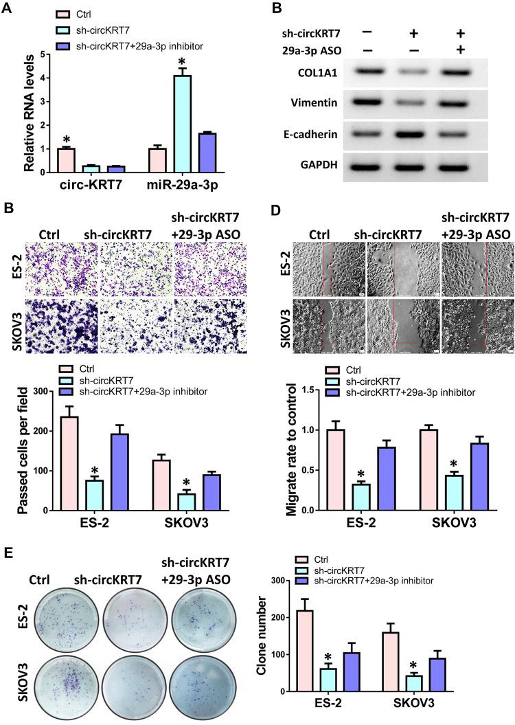
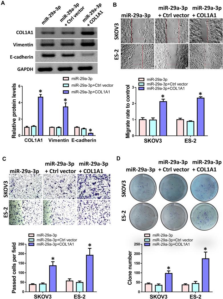
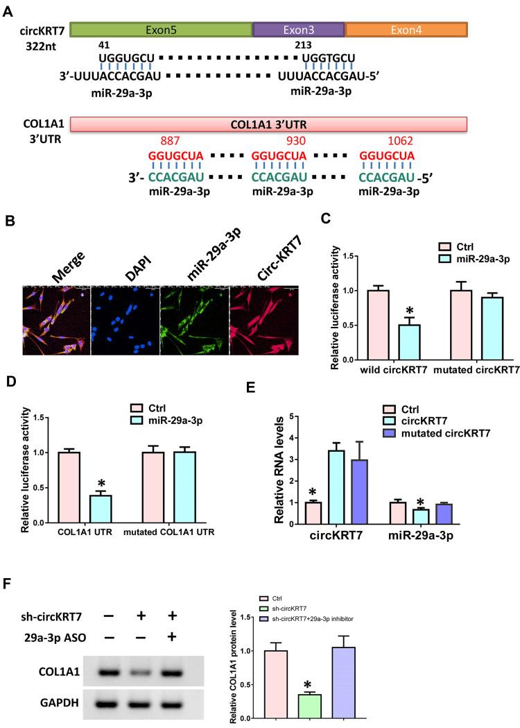
DNA sequencing and PCR were used to identify the existence and expression of circKRT7. The targeting relationship between circKRT7/miR-29a-3p and miR-29a-3p/COL1A1 was verified by fluorescence reporter assay. In vitro, colony formation, transwell and wound healing assay were used to detect the effects of circKRT7 and miR-29a-3p on the proliferation, migration and invasion ability of ovarian cancer cells. In vivo, xenograft tumor model was performed to validate the role of circKRT7 and miR-29a-3p in tumor growth.

RESULTS

We found that circKRT7 can promote the proliferation and metastasis of ovarian cancer cells by absorbing miR-29a-3p, which leads to the up-regulation of . In vitro, knock-down of circKRT7 can inhibit the migration and invasion of ovarian cancer cells. This effect of circKRT7 is achieved by adsorbing miR-29a-3p and subsequently release. In vivo experiments, the reduction of circKRT7 expression can also slow tumor growth, and this inhibition was partly counteracted after miR-29a-3p repression.

CONCLUSION

Overall, circKRT7 promotes EMT-related cell progression by absorbing miR-29a-3p in ovarian cancer. This suggests the crucial role of circular RNA in the malignant evolution in cancer.

摘要

背景

环状RNA(circRNA)已成为人类疾病进展中的重要调节因子。然而,circRNA在卵巢癌中的作用仍 largely未知。

材料与方法

采用DNA测序和PCR鉴定circKRT7的存在和表达。通过荧光报告基因检测验证circKRT7/miR-29a-3p与miR-29a-3p/COL1A1之间的靶向关系。在体外,采用集落形成、Transwell和伤口愈合实验检测circKRT7和miR-29a-3p对卵巢癌细胞增殖、迁移和侵袭能力的影响。在体内,进行异种移植瘤模型以验证circKRT7和miR-29a-3p在肿瘤生长中的作用。

结果

我们发现circKRT7可通过吸附miR-29a-3p促进卵巢癌细胞的增殖和转移,这导致……的上调。在体外,敲低circKRT7可抑制卵巢癌细胞的迁移和侵袭。circKRT7的这种作用是通过吸附miR-29a-3p并随后……释放来实现的。在体内实验中,circKRT7表达的降低也可减缓肿瘤生长,并且在miR-29a-3p抑制后这种抑制作用部分被抵消。

结论

总体而言,circKRT7通过在卵巢癌中吸附miR-29a-3p促进与上皮-间质转化相关的细胞进程。这表明环状RNA在癌症恶性演变中的关键作用。

https://cdn.ncbi.nlm.nih.gov/pmc/blobs/3216/7490051/247eef04509f/OTT-13-8963-g0001.jpg

文献AI研究员

20分钟写一篇综述,助力文献阅读效率提升50倍。

立即体验

用中文搜PubMed

大模型驱动的PubMed中文搜索引擎

马上搜索

文档翻译

学术文献翻译模型,支持多种主流文档格式。

立即体验