Suppr超能文献

抗苗勒管激素能否作为评估化疗后女性卵巢功能的可靠生物标志物?

Can Anti-Müllerian Hormone Be a Reliable Biomarker for Assessing Ovarian Function in Women Postchemotherapy?

作者信息

Li Xiaolin, Liu Sixuan, Ma Lisi, Chen Xuan, Weng Huaiyu, Huang Run, Yu Yang, Zong Xiangyun

机构信息

Department of Breast Surgery, Shanghai Jiao Tong University Affiliated Shanghai Sixth People's Hospital, Shanghai 200233, People's Republic of China.

Institute of Cancer and Basic Medicine, Cancer Hospital of the University of Chinese Academy of Science (Zhejiang Cancer Hospital), Hangzhou 310022, People's Republic of China.

出版信息

Cancer Manag Res. 2020 Sep 8;12:8171-8181. doi: 10.2147/CMAR.S269249. eCollection 2020.

Abstract

PURPOSE

The predictive value of anti-Müllerian hormone (AMH) for ovarian dysfunction postchemotherapy is controversial. This study aimed to evaluate the value of serum AMH levels clinically and theoretically.

PATIENTS ANIMALS AND METHODS

We detected the serum estradiol, follicular stimulating hormone (FSH), luteinizing hormone (LH), and AMH levels in 144 premenopausal women with breast cancer receiving cyclophosphamide-based chemotherapy. The hormone levels before and postchemotherapy were compared; the correlations among the hormones and amenorrhea and menstrual recovery were analyzed. In addition, the serum AMH levels were detected randomly in 177 normal healthy women and 36 normal female C57BL/6J mice of different ages; meanwhile, the status of ovarian follicles was also examined. Furthermore, 72 Balb/c nude mice with breast cancer were randomly assigned to three groups that received different doses of cyclophosphamide (CTX) (control, 100 mg/kg, and 200 mg/kg), and the alterations in serum AMH levels and ovarian follicles were recorded and analyzed.

RESULTS

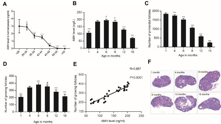
Chemotherapy-induced amenorrhea was associated with prechemotherapy AMH levels, E2 levels, and FSH levels ( < 0.0001). The recovery of menstruation was associated with prechemotherapy AMH levels ( < 0.0001), but not with E2 and FSH levels ( > 0.05). In patients with breast cancer treated with chemotherapy, the serum AMH levels did not differ significantly between the pre- and post-chemotherapy periods in patients aged <35 years ( > 0.05), whereas a dramatic reduction was detected in patients aged >35 years ( < 0.0001). In healthy women, the serum AMH levels declined sharply after 35 years of age ( < 0.0001) and remained relatively stable at a younger age. Similar results were obtained in experiments using normal mice. The cancer-bearing mice exposed to 200 mg/kg CTX exhibited a significant decline in AMH levels and a remarkable decrease in the number of primordial and growing follicles ( < 0.0001).

CONCLUSION

Our results indicate that AMH is an efficient marker for predicting postchemotherapy ovarian function exclusively in premenopausal female patients with breast cancer aged >35 years.

摘要

目的

抗苗勒管激素(AMH)对化疗后卵巢功能障碍的预测价值存在争议。本研究旨在从临床和理论上评估血清AMH水平的价值。

患者、动物与方法:我们检测了144例接受以环磷酰胺为基础化疗的绝经前乳腺癌女性的血清雌二醇、卵泡刺激素(FSH)、黄体生成素(LH)和AMH水平。比较化疗前后的激素水平;分析激素与闭经及月经恢复之间的相关性。此外,随机检测了177例正常健康女性和36只不同年龄的正常雌性C57BL/6J小鼠的血清AMH水平;同时,也检查了卵巢卵泡的状态。此外,将72只患有乳腺癌的Balb/c裸鼠随机分为三组,分别接受不同剂量的环磷酰胺(CTX)(对照组、100mg/kg和200mg/kg),记录并分析血清AMH水平和卵巢卵泡的变化。

结果

化疗引起的闭经与化疗前的AMH水平、E2水平和FSH水平相关(<0.0001)。月经恢复与化疗前的AMH水平相关(<0.0001),但与E2和FSH水平无关(>0.05)。在接受化疗的乳腺癌患者中,年龄<35岁的患者化疗前后血清AMH水平差异无统计学意义(>0.05),而年龄>35岁的患者血清AMH水平显著降低(<0.0001)。在健康女性中,35岁以后血清AMH水平急剧下降(<0.0001),在较年轻的时候保持相对稳定。在使用正常小鼠的实验中也得到了类似的结果。暴露于200mg/kg CTX的荷瘤小鼠AMH水平显著下降,原始卵泡和生长卵泡数量显著减少(<0.0001)。

结论

我们的结果表明,AMH是预测年龄>35岁的绝经前乳腺癌女性化疗后卵巢功能的有效标志物。

https://cdn.ncbi.nlm.nih.gov/pmc/blobs/729a/7494398/886a3a4ecf21/CMAR-12-8171-g0001.jpg

文献AI研究员

20分钟写一篇综述,助力文献阅读效率提升50倍。

立即体验

用中文搜PubMed

大模型驱动的PubMed中文搜索引擎

马上搜索

文档翻译

学术文献翻译模型,支持多种主流文档格式。

立即体验