Suppr超能文献

脂氧素-1是一种有效的少突胶质细胞铁死亡抑制剂,其由谷胱甘肽过氧化物酶4的抑制所诱导。

Liproxstatin-1 is an effective inhibitor of oligodendrocyte ferroptosis induced by inhibition of glutathione peroxidase 4.

作者信息

Fan Bao-You, Pang Yi-Lin, Li Wen-Xiang, Zhao Chen-Xi, Zhang Yan, Wang Xu, Ning Guang-Zhi, Kong Xiao-Hong, Liu Chang, Yao Xue, Feng Shi-Qing

机构信息

International Cooperation Base of Spinal Cord Injury, Tianjin Key Laboratory of Spine and Spinal Cord, Department of Orthopedics, Tianjin Medical University General Hospital, Tianjin, China.

School of Medicine, Nankai University, Tianjin, China.

出版信息

Neural Regen Res. 2021 Mar;16(3):561-566. doi: 10.4103/1673-5374.293157.

Abstract

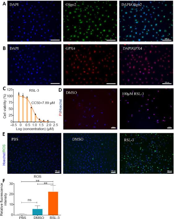
Our previous studies showed that ferroptosis plays an important role in the acute and subacute stages of spinal cord injury. High intracellular iron levels and low glutathione levels make oligodendrocytes vulnerable to cell death after central nervous system trauma. In this study, we established an oligodendrocyte (OLN-93 cell line) model of ferroptosis induced by RSL-3, an inhibitor of glutathione peroxidase 4 (GPX4). RSL-3 significantly increased intracellular concentrations of reactive oxygen species and malondialdehyde. RSL-3 also inhibited the main anti-ferroptosis pathway, i.e., SLC7A11/glutathione/glutathione peroxidase 4 (xCT/GSH/GPX4), and downregulated acyl-coenzyme A synthetase long chain family member 4. Furthermore, we evaluated the ability of several compounds to rescue oligodendrocytes from ferroptosis. Liproxstatin-1 was more potent than edaravone or deferoxamine. Liproxstatin-1 not only inhibited mitochondrial lipid peroxidation, but also restored the expression of GSH, GPX4 and ferroptosis suppressor protein 1. These findings suggest that GPX4 inhibition induces ferroptosis in oligodendrocytes, and that liproxstatin-1 is a potent inhibitor of ferroptosis. Therefore, liproxstatin-1 may be a promising drug for the treatment of central nervous system diseases.

摘要

我们之前的研究表明,铁死亡在脊髓损伤的急性和亚急性阶段起重要作用。细胞内铁水平升高和谷胱甘肽水平降低使少突胶质细胞在中枢神经系统创伤后易发生细胞死亡。在本研究中,我们建立了一种由谷胱甘肽过氧化物酶4(GPX4)抑制剂RSL-3诱导的少突胶质细胞(OLN-93细胞系)铁死亡模型。RSL-3显著增加了细胞内活性氧和丙二醛的浓度。RSL-3还抑制了主要的抗铁死亡途径,即溶质载体家族7成员11/谷胱甘肽/谷胱甘肽过氧化物酶4(xCT/GSH/GPX4),并下调了酰基辅酶A合成酶长链家族成员4。此外,我们评估了几种化合物拯救少突胶质细胞免于铁死亡的能力。脂氧素A1比依达拉奉或去铁胺更有效。脂氧素A1不仅抑制线粒体脂质过氧化,还恢复了谷胱甘肽、GPX4和铁死亡抑制蛋白1的表达。这些发现表明,抑制GPX4可诱导少突胶质细胞发生铁死亡,脂氧素A1是一种有效的铁死亡抑制剂。因此,脂氧素A1可能是一种有前景的治疗中枢神经系统疾病的药物。

https://cdn.ncbi.nlm.nih.gov/pmc/blobs/5079/7996026/e1866332d318/NRR-16-561-g002.jpg

文献AI研究员

20分钟写一篇综述,助力文献阅读效率提升50倍。

立即体验

用中文搜PubMed

大模型驱动的PubMed中文搜索引擎

马上搜索

文档翻译

学术文献翻译模型,支持多种主流文档格式。

立即体验