Suppr超能文献

胰高血糖素样肽-1受体激动剂介导的β细胞保护中长链非编码RNA相关竞争性内源RNA网络分析

Analysis of long noncoding RNA-associated competing endogenous RNA network in glucagon-like peptide-1 receptor agonist-mediated protection in β cells.

作者信息

Cui Li-Juan, Bai Tao, Zhi Lin-Ping, Liu Zhi-Hong, Liu Tao, Xue Huan, Yang Huan-Huan, Yang Xiao-Hua, Zhang Min, Niu Ya-Ru, Liu Yun-Feng, Zhang Yi

机构信息

Department of Pharmacology, Basic Medical College, Shanxi Medical University, Taiyuan 030001, Shanxi Province, China.

Department of Endocrinology, The First Clinical Hospital of Shanxi Medical University, Taiyuan 030001, Shanxi Province, China.

出版信息

World J Diabetes. 2020 Sep 15;11(9):374-390. doi: 10.4239/wjd.v11.i9.374.

Abstract

BACKGROUND

Long noncoding RNAs (lncRNAs) and mRNAs are widely involved in various physiological and pathological processes. The use of glucagon-like peptide-1 receptor agonists (GLP-1RAs) is a novel therapeutic strategy that could promote insulin secretion and decrease the rate of β-cell apoptosis in type 2 diabetes mellitus (T2DM) patients. However, the specific lncRNAs and mRNAs and their functions in these processes have not been fully identified and elucidated.

AIM

To identify the lncRNAs and mRNAs that are involved in the protective effect of GLP-1RA in β cells, and their roles.

METHODS

Rat gene microarray was used to screen differentially expressed (DE) lncRNAs and mRNAs in β cells treated with geniposide, a GLP-1RA. Gene Ontology (GO) and Kyoto Encyclopedia of Genes and Genomes (KEGG) pathway enrichment analyses were performed to assess the underlying functions of DE mRNAs. Hub mRNAs were filtered using the STRING database and the Cytoscape plugin, CytoHubba. In order to reveal the regulatory relationship between lncRNAs and hub mRNAs, their co-expression network was constructed based on the Pearson coefficient of DE lncRNAs and mRNAs, and competing endogenous RNA (ceRNA) mechanism was explored through miRanda and TargetScan databases.

RESULTS

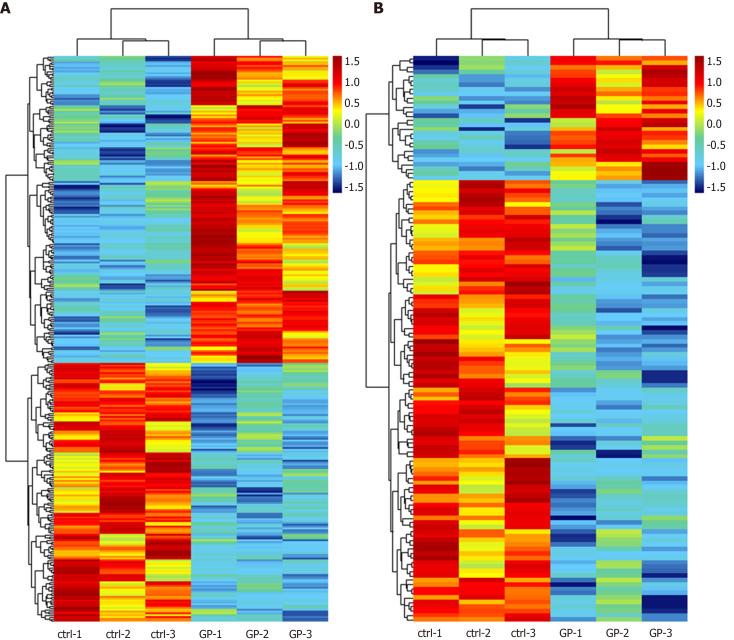
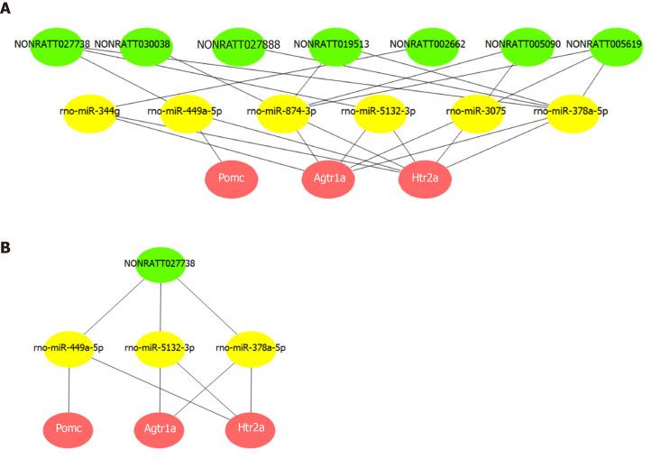
We identified 308 DE lncRNAs and 128 DE mRNAs with a fold change filter of ≥ 1.5 and value < 0.05. GO and KEGG pathway enrichment analyses indicated that the most enriched terms were G-protein coupled receptor signaling pathway, inflammatory response, calcium signaling pathway, positive regulation of cell proliferation, and ERK1 and ERK2 cascade. , , and were screened as hub mRNAs using the STRING database and the Cytoscape plugin, CytoHubba. This result was further verified using SwissTargetPrediction tool. Through the co-expression network and competing endogenous (ceRNA) mechanism, we identified seven lncRNAs (NONRATT027738, NONRATT027888, NONRATT030038, .) co-expressed with the three hub mRNAs () based on the Pearson coefficient of the expression levels. These lncRNAs regulated hub mRNA functions by competing with six miRNAs (no-miR-5132-3p, rno-miR-344g, rno-miR-3075, .) the ceRNA mechanism. Further analysis indicated that lncRNA NONRATT027738 interacts with all the three hub mRNAs, suggesting that it is at a core position within the ceRNA network.

CONCLUSION

We have identified key lncRNAs and mRNAs, and highlighted here how they interact through the ceRNA mechanism to mediate the protective effect of GLP-1RA in β cells.

摘要

背景

长链非编码RNA(lncRNA)和信使核糖核酸(mRNA)广泛参与各种生理和病理过程。使用胰高血糖素样肽-1受体激动剂(GLP-1RA)是一种新型治疗策略,可促进2型糖尿病(T2DM)患者胰岛素分泌并降低β细胞凋亡率。然而,这些过程中特定的lncRNA和mRNA及其功能尚未得到充分鉴定和阐明。

目的

鉴定参与GLP-1RA对β细胞保护作用的lncRNA和mRNA及其作用。

方法

采用大鼠基因芯片筛选经GLP-1RA京尼平苷处理的β细胞中差异表达(DE)的lncRNA和mRNA。进行基因本体论(GO)和京都基因与基因组百科全书(KEGG)通路富集分析,以评估DE mRNA的潜在功能。使用STRING数据库和Cytoscape插件CytoHubba筛选枢纽mRNA。为了揭示lncRNA与枢纽mRNA之间的调控关系,基于DE lncRNA和mRNA的皮尔逊系数构建它们的共表达网络,并通过miRanda和TargetScan数据库探索竞争性内源性RNA(ceRNA)机制。

结果

我们鉴定出308个DE lncRNA和128个DE mRNA,其倍数变化筛选标准为≥1.5且P值<0.05。GO和KEGG通路富集分析表明,最富集的术语是G蛋白偶联受体信号通路、炎症反应、钙信号通路、细胞增殖的正调控以及ERK1和ERK2级联。使用STRING数据库和Cytoscape插件CytoHubba筛选出Pde1a、Pde3b和Ptprn2作为枢纽mRNA。使用SwissTargetPrediction工具进一步验证了该结果。通过共表达网络和竞争性内源性(ceRNA)机制,基于表达水平的皮尔逊系数,我们鉴定出7个与3个枢纽mRNA(Pde1a、Pde3b和Ptprn2)共表达的lncRNA(NONRATT027738、NONRATT027888、NONRATT030038等)。这些lncRNA通过ceRNA机制与6个微小RNA(no-miR-5132-3p、rno-miR-344g、rno-miR-3075等)竞争来调节枢纽mRNA功能。进一步分析表明,lncRNA NONRATT027738与所有3个枢纽mRNA相互作用,表明它在ceRNA网络中处于核心位置。

结论

我们已经鉴定出关键的lncRNA和mRNA,并在此强调了它们如何通过ceRNA机制相互作用以介导GLP-1RA对β细胞的保护作用。

https://cdn.ncbi.nlm.nih.gov/pmc/blobs/93f3/7503504/d58a3643c9ce/WJD-11-374-g001.jpg

文献AI研究员

20分钟写一篇综述,助力文献阅读效率提升50倍。

立即体验

用中文搜PubMed

大模型驱动的PubMed中文搜索引擎

马上搜索

文档翻译

学术文献翻译模型,支持多种主流文档格式。

立即体验