Suppr超能文献

水稻 ABA 受体 PYL 基因家族的全基因组鉴定和特征分析。

Genome-wide identification and characterization of ABA receptor PYL gene family in rice.

机构信息

Division of Plant Physiology, ICAR-Indian Agricultural Research Institute, Pusa Campus, New Delhi, 110012, India.

School of Biotechnology, Gautam Buddha University, Greater Noida, UP, 201310, India.

出版信息

BMC Genomics. 2020 Sep 30;21(1):676. doi: 10.1186/s12864-020-07083-y.

Abstract

BACKGROUND

Abscisic acid (ABA), a key phytohormone that controls plant growth and stress responses, is sensed by the pyrabactin resistance 1(PYR1)/PYR1-like (PYL)/regulatory components of the ABA receptor (RCAR) family of proteins. Comprehensive information on evolution and function of PYL gene family in rice (Oryza sativa) needs further investigation. This study made detailed analysis on evolutionary relationship between PYL family members, collinearity, synteny, gene structure, protein motifs, cis-regulatory elements (CREs), SNP variations, miRNAs targeting PYLs and expression profiles in different tissues and stress responses.

RESULTS

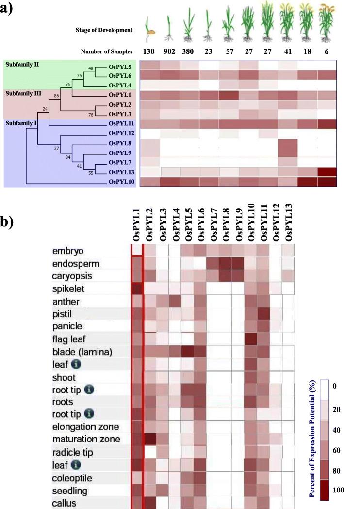
Based on sequence homology with Arabidopsis PYL proteins, we identified a total of 13 PYLs in rice (BOP clade) and maize (PACCMAD clade), while other members of BOP (wheat - each diploid genome, barley and Brachypodium) and PACCMAD (sorghum and foxtail millet) have 8-9 PYLs. The phylogenetic analysis divided PYLs into three subfamilies that are structurally and functionally conserved across species. Gene structure and motif analysis of OsPYLs revealed that members of each subfamily have similar gene and motif structure. Segmental duplication appears be the driving force for the expansion of PYLs, and the majority of the PYLs underwent evolution under purifying selection in rice. 32 unique potential miRNAs that might target PYLs were identified in rice. Thus, the predicted regulation of PYLs through miRNAs in rice is more elaborate as compared with B. napus. Further, the miRNAs identified to in this study were also regulated by stresses, which adds additional layer of regulation of PYLs. The frequency of SAPs identified was higher in indica cultivars and were predominantly located in START domain that participate in ABA binding. The promoters of most of the OsPYLs have cis-regulatory elements involved in imparting abiotic stress responsive expression. In silico and q-RT-PCR expression analyses of PYL genes revealed multifaceted role of ABARs in shaping plant development as well as abiotic stress responses.

CONCLUSION

The predicted miRNA mediated regulation of OsPYLs and stress regulated expression of all OsPYLs, at least, under one stress, lays foundation for further validation and fine tuning ABA receptors for stress tolerance without yield penalty in rice.

摘要

背景

脱落酸(ABA)是一种控制植物生长和应激反应的关键植物激素,它被 pyrabactin 抗性 1(PYR1)/PYR1 样(PYL)/ABA 受体(RCAR)家族蛋白的调节成分感知。水稻(Oryza sativa)中 PYL 基因家族的进化和功能的综合信息需要进一步研究。本研究对 PYL 家族成员的进化关系、共线性、基因结构、蛋白质基序、顺式调控元件(CREs)、SNP 变异、靶向 PYL 的 miRNA 以及不同组织和应激反应中的表达谱进行了详细分析。

结果

根据与拟南芥 PYL 蛋白的序列同源性,我们在水稻(BOP 分支)和玉米(PACCMAD 分支)中总共鉴定出 13 个 PYL,而 BOP 的其他成员(小麦 - 每个二倍体基因组、大麦和短柄草)和 PACCMAD(高粱和谷子)有 8-9 个 PYL。系统发育分析将 PYL 分为三个亚家族,这些亚家族在物种间具有结构和功能上的保守性。OsPYLs 的基因结构和基序分析表明,每个亚家族的成员具有相似的基因和基序结构。片段复制似乎是 PYL 扩张的驱动力,而水稻中大多数 PYL 经历了纯化选择的进化。在水稻中鉴定出 32 个可能靶向 PYL 的独特潜在 miRNA。因此,与油菜相比,水稻中 PYL 通过 miRNA 的预测调控更加精细。此外,本研究鉴定到的 miRNA 也受到胁迫的调控,这为 PYL 的调控增加了额外的一层。在籼稻品种中鉴定到的 SAP 频率更高,主要位于参与 ABA 结合的 START 结构域。大多数 OsPYLs 的启动子都含有参与非生物胁迫响应表达的顺式调控元件。通过 PYL 基因的计算机分析和 q-RT-PCR 表达分析,揭示了 ABARs 在塑造植物发育以及非生物胁迫反应中的多方面作用。

结论

OsPYLs 的预测 miRNA 介导的调控以及所有 OsPYLs 的应激调节表达,至少在一种胁迫下,为进一步验证和微调 ABA 受体以提高水稻的非生物胁迫耐受性而不牺牲产量奠定了基础。

https://cdn.ncbi.nlm.nih.gov/pmc/blobs/0481/7526420/6f420be29a17/12864_2020_7083_Fig1_HTML.jpg

文献AI研究员

20分钟写一篇综述,助力文献阅读效率提升50倍。

立即体验

用中文搜PubMed

大模型驱动的PubMed中文搜索引擎

马上搜索

文档翻译

学术文献翻译模型,支持多种主流文档格式。

立即体验