Suppr超能文献

环状RNA_002117与微小RNA-370结合并促进内质网应激诱导的胃癌细胞凋亡。

Circ_002117 binds to microRNA-370 and promotes endoplasmic reticulum stress-induced apoptosis in gastric cancer.

作者信息

Zhou Nan, Qiao Hui, Zeng Miaomiao, Yang Lei, Zhou Yongning, Guan Quanlin

机构信息

Department of the First Clinical Medical College, Lanzhou University, Lanzhou, 730000 People's Republic of China.

Department of Medical Oncology, The First Hospital of Lanzhou University, Lanzhou, 730000 People's Republic of China.

出版信息

Cancer Cell Int. 2020 Sep 25;20:465. doi: 10.1186/s12935-020-01493-4. eCollection 2020.

Abstract

BACKGROUND

Mounting evidence implicates circular RNAs (circRNAs) in various biological processes during cancer progression. Gastric cancer is a main cause of cancer-related deaths worldwide. Herein, we aimed at investigating whether circ_002117 mediates gastric cancer progression through endoplasmic reticulum (ER) stress.

METHODS

Bioinformatics analysis detected differentially expressed circRNAs and their target miRNA candidates, and RT-qPCR was performed to detect expression of circ_002117, microRNA (miRNA)-370 and HERPUD1 in gastric cancer tissues and cells. Gastric cancer cells were transfected with plasmids and their proliferative ability and apoptosis were detected with gain- and loss-of-function assay. The ER of treated cells was observed under a transmission electron microscope. Dual-luciferase reporter gene assay and RIP were performed to detect the interaction between HEPRUD1, miR-370 and circ_002117-treated cells were injected into mice to establish xenograft tumor model.

RESULTS

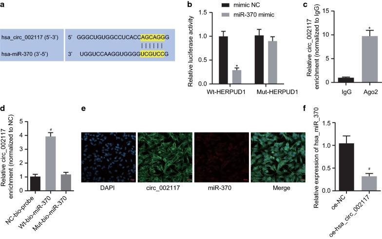
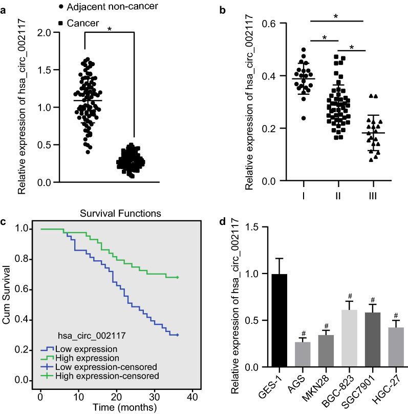
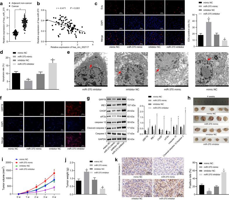
Circ_002117 and HEPRUD1 were poorly expressed whereas miR-370 was highly expressed in clinical cancer tissues and cells. Circ_002117 was indicated to target and suppress miR-370 expression, while HERPUD1 was directly targeted by miR-370. Circ_002117 overexpression or miR-370 deficiency promoted ER stress-induced apoptosis and decreased proliferation of gastric cancer cells, which was reversed by silencing of HEPRUD1. Circ_002117 overexpression or miR-370 depletion significantly suppressed gastric cancer tumorigenesis in vivo

CONCLUSIONS

Taken altogether, circ_002117 facilitated ER stress-induced apoptosis in gastric cancer by upregulating HERPUD1 through miR-370 inhibition.

摘要

背景

越来越多的证据表明环状RNA(circRNAs)在癌症进展过程中的各种生物学过程中发挥作用。胃癌是全球癌症相关死亡的主要原因。在此,我们旨在研究circ_002117是否通过内质网(ER)应激介导胃癌进展。

方法

生物信息学分析检测差异表达的circRNAs及其潜在的靶miRNA,采用逆转录-定量聚合酶链反应(RT-qPCR)检测circ_002117、微小RNA(miRNA)-370和HERPUD1在胃癌组织和细胞中的表达。用质粒转染胃癌细胞,通过功能获得和功能缺失实验检测其增殖能力和凋亡情况。在透射电子显微镜下观察处理后细胞的内质网。进行双荧光素酶报告基因实验和RNA免疫沉淀实验(RIP)检测HEPRUD1、miR-370和circ_002117之间的相互作用。将处理后的细胞注射到小鼠体内建立异种移植肿瘤模型。

结果

在临床癌症组织和细胞中,circ_002117和HERPUD1表达较低,而miR-370表达较高。Circ_002117被证明可靶向并抑制miR-370的表达,而HERPUD1是miR-370的直接靶点。Circ_002117过表达或miR-370缺失可促进内质网应激诱导的胃癌细胞凋亡并降低其增殖,而HERPUD1沉默可逆转这种作用。Circ_002117过表达或miR-370缺失在体内显著抑制胃癌肿瘤发生。

结论

综上所述,circ_002117通过抑制miR-370上调HERPUD1,促进内质网应激诱导的胃癌细胞凋亡。

https://cdn.ncbi.nlm.nih.gov/pmc/blobs/f85c/7519507/df22d0bcf68a/12935_2020_1493_Fig1_HTML.jpg

文献AI研究员

20分钟写一篇综述,助力文献阅读效率提升50倍。

立即体验

用中文搜PubMed

大模型驱动的PubMed中文搜索引擎

马上搜索

文档翻译

学术文献翻译模型,支持多种主流文档格式。

立即体验