Suppr超能文献

质体靶向电子穿梭蛋白表达的马铃薯植株的转录组和代谢组分析揭示了叶绿体氧化还原平衡对与耐旱性相关基因的调控。

Transcriptional and Metabolic Profiling of Potato Plants Expressing a Plastid-Targeted Electron Shuttle Reveal Modulation of Genes Associated to Drought Tolerance by Chloroplast Redox Poise.

机构信息

Instituto de Biología Molecular y Celular de Rosario (IBR-UNR/CONICET), Facultad de Ciencias Bioquímicas y Farmacéuticas, Universidad Nacional de Rosario (UNR), Rosario 2000, Argentina.

Leibniz Institute of Plant Genetics and Crop Plant Research, OT Gatersleben, Corrensstrasse, D-06466 Stadt Seeland, Germany.

出版信息

Int J Mol Sci. 2020 Sep 29;21(19):7199. doi: 10.3390/ijms21197199.

Abstract

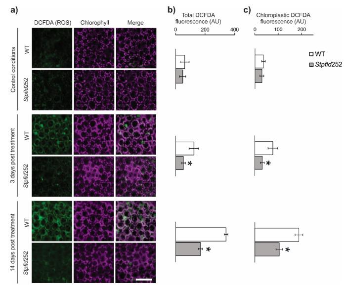
Water limitation represents the main environmental constraint affecting crop yield worldwide. Photosynthesis is a primary drought target, resulting in over-reduction of the photosynthetic electron transport chain and increased production of reactive oxygen species in plastids. Manipulation of chloroplast electron distribution by introducing alternative electron transport sinks has been shown to increase plant tolerance to multiple environmental challenges including hydric stress, suggesting that a similar strategy could be used to improve drought tolerance in crops. We show herein that the expression of the cyanobacterial electron shuttle flavodoxin in potato chloroplasts protected photosynthetic activities even at a pre-symptomatic stage of drought. Transcriptional and metabolic profiling revealed an attenuated response to the adverse condition in flavodoxin-expressing plants, correlating with their increased stress tolerance. Interestingly, 5-6% of leaf-expressed genes were affected by flavodoxin in the absence of drought, representing pathways modulated by chloroplast redox status during normal growth. About 300 of these genes potentially contribute to stress acclimation as their modulation by flavodoxin proceeds in the same direction as their drought response in wild-type plants. Tuber yield losses under chronic water limitation were mitigated in flavodoxin-expressing plants, indicating that the flavoprotein has the potential to improve major agronomic traits in potato.

摘要

水限制是影响全球作物产量的主要环境限制因素。光合作用是干旱的主要目标,导致光合电子传递链过度还原和质体中活性氧的产生增加。通过引入替代电子传递汇来操纵叶绿体电子分布已被证明可以提高植物对多种环境挑战的耐受性,包括水分胁迫,这表明可以采用类似的策略来提高作物的耐旱性。本文表明,在干旱的症状前阶段,在马铃薯叶绿体中表达蓝细菌电子穿梭黄素蛋白就可以保护光合作用活性。转录组和代谢组学分析显示,在表达黄素蛋白的植物中,对不利条件的反应减弱,这与其增强的胁迫耐受性相关。有趣的是,在没有干旱的情况下,约有 5-6%的叶片表达基因受到黄素蛋白的影响,这代表了在正常生长过程中,叶绿体氧化还原状态调节的途径。这些基因中有大约 300 个可能有助于适应胁迫,因为它们在表达黄素蛋白的植物中的调节方向与在野生型植物中的干旱响应方向相同。在慢性水分限制下,表达黄素蛋白的植株的块茎产量损失得到了缓解,这表明该黄素蛋白有可能改善马铃薯的主要农艺性状。

https://cdn.ncbi.nlm.nih.gov/pmc/blobs/52ca/7582712/3e5b310e143e/ijms-21-07199-g001.jpg

文献AI研究员

20分钟写一篇综述,助力文献阅读效率提升50倍。

立即体验

用中文搜PubMed

大模型驱动的PubMed中文搜索引擎

马上搜索

文档翻译

学术文献翻译模型,支持多种主流文档格式。

立即体验