Suppr超能文献

使用双曝光光刻技术(DEL)制造锥形三维微结构阵列。

Fabrication of Tapered 3D Microstructure Arrays Using Dual-Exposure Lithography (DEL).

作者信息

Rengarajan Venkatakrishnan, Geng Junnan, Huang Yu

机构信息

Department of Biological Engineering, Utah State University, Logan, UT 84322, USA.

出版信息

Micromachines (Basel). 2020 Sep 29;11(10):903. doi: 10.3390/mi11100903.

Abstract

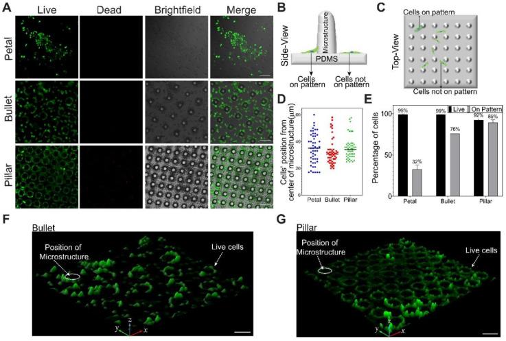
Three-dimensional (3D) microstructure arrays (MSAs) have been widely used in material science and biomedical applications by providing superhydrophobic surfaces, cell-interactive topography, and optical diffraction. These properties are tunable through the engineering of microstructure shapes, dimensions, tapering, and aspect ratios. However, the current fabrication methods are often too complex, expensive, or low-throughput. Here, we present a cost-effective approach to fabricating tapered 3D MSAs using dual-exposure lithography (DEL) and soft lithography. DEL used a strip-patterned film mask to expose the SU-8 photoresist twice. The mask was re-oriented between exposures (90° or 45°), forming an array of dual-exposed areas. The intensity distribution from both exposures overlapped and created an array of 3D overcut micro-pockets in the unexposed regions. These micro-pockets were replicated to DEL-MSAs in polydimethylsiloxane (PDMS). The shape and dimension of DEL-MSAs were tuned by varying the DEL parameters (e.g., exposure energy, inter-exposure wait time, and the photomask re-orientation angle). Further, we characterized various properties of our DEL-MSAs and studied the impact of their shape and dimension. All DEL-MSAs showed optical diffraction capability and increased hydrophobicity compared to plain PDMS surface. The hydrophobicity and diffraction angles were tunable based on the MSA shape and aspect ratio. Among the five MSAs fabricated, the two tallest DEL-MSAs demonstrated superhydrophobicity (contact angles >150°). Further, these tallest structures also demonstrated patterning proteins (with ~6-7 μm resolution), and mammalian cells, through microcontact printing and direct culturing, respectively. Our DEL method is simple, scalable, and cost-effective to fabricate structure-tunable microstructures for anti-wetting, optical-, and bio-applications.

摘要

三维(3D)微结构阵列(MSAs)通过提供超疏水表面、细胞交互拓扑结构和光学衍射,已在材料科学和生物医学应用中得到广泛应用。这些特性可通过微结构形状、尺寸、锥度和纵横比的工程设计进行调节。然而,目前的制造方法通常过于复杂、昂贵或低通量。在此,我们提出一种使用双曝光光刻(DEL)和软光刻制造锥形3D MSAs的经济有效方法。DEL使用带状图案化薄膜掩模对SU-8光刻胶进行两次曝光。掩模在两次曝光之间重新定向(90°或45°),形成双曝光区域阵列。两次曝光的强度分布重叠,在未曝光区域形成3D过切微口袋阵列。这些微口袋在聚二甲基硅氧烷(PDMS)中复制为DEL-MSAs。通过改变DEL参数(如曝光能量、曝光间隔等待时间和光掩模重新定向角度)来调节DEL-MSAs的形状和尺寸。此外,我们对DEL-MSAs的各种特性进行了表征,并研究了其形状和尺寸的影响。与普通PDMS表面相比,所有DEL-MSAs均显示出光学衍射能力和增加的疏水性。疏水性和衍射角可根据MSA形状和纵横比进行调节。在制造的五个MSAs中,两个最高的DEL-MSAs表现出超疏水性(接触角>150°)。此外,这些最高的结构还分别通过微接触印刷和直接培养展示了蛋白质图案化(分辨率约为6-7μm)和哺乳动物细胞图案化。我们的DEL方法简单、可扩展且经济有效,可用于制造用于防湿、光学和生物应用的结构可调微结构。

https://cdn.ncbi.nlm.nih.gov/pmc/blobs/966f/7599893/cbe64560cb0d/micromachines-11-00903-g001.jpg

文献AI研究员

20分钟写一篇综述,助力文献阅读效率提升50倍。

立即体验

用中文搜PubMed

大模型驱动的PubMed中文搜索引擎

马上搜索

文档翻译

学术文献翻译模型,支持多种主流文档格式。

立即体验