Suppr超能文献

人类卵母细胞到胚胎过渡期间母体 mRNA 清除的动力学和临床相关性。

Dynamics and clinical relevance of maternal mRNA clearance during the oocyte-to-embryo transition in humans.

机构信息

Fertility Preservation Laboratory, Reproductive Medicine Center, Guangdong Second Provincial General Hospital, 510317, Guangzhou, China.

Clinical Research Center for Reproduction and Genetics in Hunan Province, Reproductive and Genetic Hospital of CITIC-XIANGYA, 410008, Changsha, China.

出版信息

Nat Commun. 2020 Oct 1;11(1):4917. doi: 10.1038/s41467-020-18680-6.

Abstract

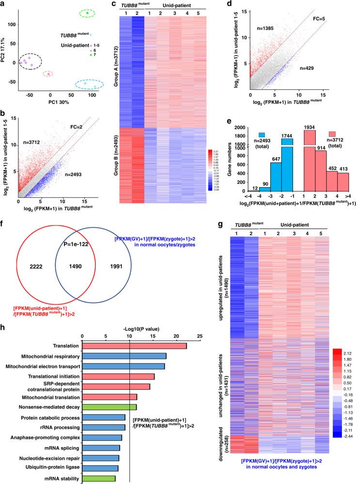
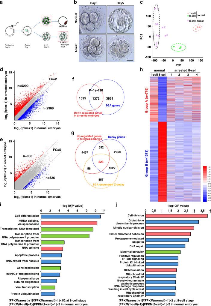
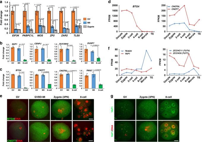
Maternal mRNA clearance is an essential process that occurs during maternal-to-zygotic transition (MZT). However, the dynamics, functional importance, and pathological relevance of maternal mRNA decay in human preimplantation embryos have not yet been analyzed. Here we report the zygotic genome activation (ZGA)-dependent and -independent maternal mRNA clearance processes during human MZT and demonstrate that subgroups of human maternal transcripts are sequentially removed by maternal (M)- and zygotic (Z)-decay pathways before and after ZGA. Key factors regulating M-decay and Z-decay pathways in mouse have similar expression pattern during human MZT, suggesting that YAP1-TEAD4 transcription activators, TUT4/7-mediated mRNA 3'-oligouridylation, and BTG4/CCR4-NOT-induced mRNA deadenylation may also be involved in the regulation of human maternal mRNA stability. Decreased expression of these factors and abnormal accumulation of maternal transcripts are observed in the development-arrested embryos of patients who seek assisted reproduction. Defects of M-decay and Z-decay are detected with high incidence in embryos that are arrested at the zygote and 8-cell stages, respectively. In addition, M-decay is not found to be affected by maternal TUBB8 mutations, although these mutations cause meiotic cell division defects and zygotic arrest, which indicates that mRNA decay is regulated independent of meiotic spindle assembly. Considering the correlations between maternal mRNA decay defects and early developmental arrest of in vitro fertilized human embryos, M-decay and Z-decay pathway activities may contribute to the developmental potential of human preimplantation embryos.

摘要

母体 mRNA 清除是母源合子转换 (MZT) 期间发生的一个重要过程。然而,人类胚胎着床前母源 mRNA 降解的动力学、功能重要性和病理相关性尚未被分析。在这里,我们报告了人类 MZT 期间依赖于合子基因组激活 (ZGA) 和不依赖于 ZGA 的母体 mRNA 清除过程,并证明了在 ZGA 之前和之后,人类母源转录本的亚群通过母体 (M) 和合子 (Z) 降解途径被依次去除。在人类 MZT 期间,调节小鼠中 M 降解和 Z 降解途径的关键因子具有相似的表达模式,这表明 YAP1-TEAD4 转录激活因子、TUT4/7 介导的 mRNA 3′-寡尿苷酸化和 BTG4/CCR4-NOT 诱导的 mRNA 去腺苷酸化也可能参与调节人类母源 mRNA 的稳定性。在寻求辅助生殖的患者中发育停滞的胚胎中观察到这些因子的表达减少和母源转录本的异常积累。在分别停滞在受精卵和 8 细胞阶段的胚胎中,检测到 M 降解和 Z 降解缺陷的发生率较高。此外,尽管这些突变导致减数分裂细胞分裂缺陷和合子停滞,但 M 降解未发现受母体 TUBB8 突变的影响,这表明 mRNA 降解的调节独立于减数分裂纺锤体的组装。考虑到母体 mRNA 降解缺陷与体外受精人类胚胎早期发育停滞之间的相关性,M 降解和 Z 降解途径的活性可能有助于人类胚胎着床前胚胎的发育潜能。

https://cdn.ncbi.nlm.nih.gov/pmc/blobs/1f57/7530992/c948b24d16d5/41467_2020_18680_Fig1_HTML.jpg

文献AI研究员

20分钟写一篇综述,助力文献阅读效率提升50倍。

立即体验

用中文搜PubMed

大模型驱动的PubMed中文搜索引擎

马上搜索

文档翻译

学术文献翻译模型,支持多种主流文档格式。

立即体验