Suppr超能文献

比较转录组分析揭示百合(东方百合与垂花百合)热应激响应基因及其信号通路。

Comparative transcriptome analysis reveals heat stress-responsive genes and their signalling pathways in lilies (Lilium longiflorum vs. Lilium distichum).

机构信息

School of Advanced Agriculture and Bioengineering, Yangtze Normal University, Fuling, Chongqing, China.

Citrus Research Institute, Southwest University/Chinese Academy of Agricultural Sciences, Chongqing, China.

出版信息

PLoS One. 2020 Oct 2;15(10):e0239605. doi: 10.1371/journal.pone.0239605. eCollection 2020.

Abstract

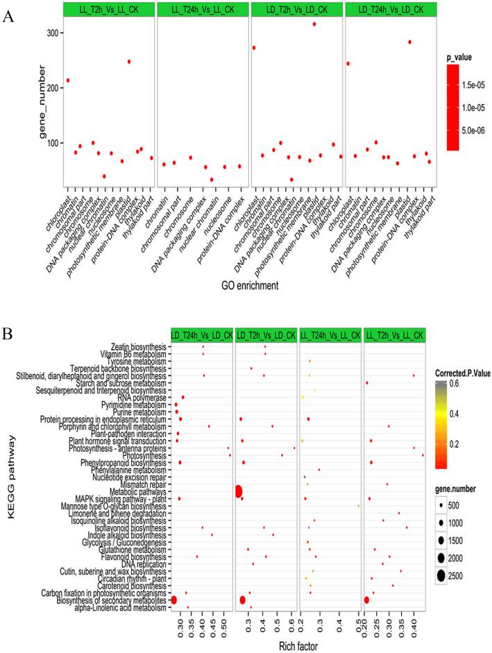
The lily, a famous bulbous flower, is seriously affected by high temperatures, which affect their growth and production. To date, the signalling pathways and the molecular mechanisms related to heat response in Lilium have not been elucidated. In this study, a comparative transcriptome analysis was performed in an important thermo-tolerant flower, L. longiflorum, and a thermo-sensitive flower, L. distichum. Lily seedlings were first exposed to heat stress at 42°C for different lengths of time, and the optimal time-points (2 h and 24 h) were selected for RNA sequencing (RNA-seq). Approximately 66.51, 66.21, and 65.36 Mb clean reads were identified from three libraries of L. longiflorum (LL_CK, LL_T2h and LL_T24h, respectively) and 66.18, 66.03, and 65.16 Mb clean reads were obtained from three libraries of L. distichum (LD_CK, LD_T2h and LD_T24h, respectively) after rRNA removing. A total of 34,301 unigenes showed similarity to known proteins in the database NCBI non-redundant protein (NR), Swiss-Prot proteins, InterPro proteins, Clusters of Orthologous Groups (COG) and Kyoto Encyclopedia of Genes and Genomes (KEGG). In addition, 1,621 genes were differentially expressed in the overlapping libraries between LL_DEGs and LD_DEGs; of these genes, 352 DEGs were obviously upregulated in L. longiflorum and downregulated in L. distichum during heat stress, including 4-coumarate, CoA ligase (4CL), caffeoyl-CoA O-methyltransferase (CCoAOMT), peroxidase, pathogenesis-related protein 10 family genes (PR10s), 14-3-3 protein, leucine-rich repeat receptor-like protein kinase, and glycine-rich cell wall structural protein-like. These genes were mainly involved in metabolic pathways, phenylpropanoid biosynthesis, plant-pathogen interactions, plant hormone signal transduction, and kinase signalling pathways. Quantitative RT-PCR was performed to validate the expression profiling of these DEGs in RNA-seq data. Taken together, the results obtained in the present study provide a comprehensive sequence resource for the discovery of heat-resistance genes and reveal potential key components that are responsive to heat stress in lilies, which may help to elucidate the heat signal transcription networks and facilitate heat-resistance breeding in lily.

摘要

百合,一种著名的鳞茎花卉,受到高温的严重影响,这会影响其生长和产量。迄今为止,百合中与热响应相关的信号通路和分子机制尚不清楚。在这项研究中,我们对一种重要的耐热花卉,麝香百合(Lilium longiflorum)和一种热敏花卉,鹿葱(Lilium distichum)进行了比较转录组分析。首先将百合幼苗在 42°C 下暴露于热应激不同时间,然后选择最佳时间点(2 小时和 24 小时)进行 RNA 测序(RNA-seq)。从麝香百合(LL_CK、LL_T2h 和 LL_T24h)的三个文库中分别鉴定出约 66.51、66.21 和 65.36 Mb 清洁读取片段,从鹿葱(LD_CK、LD_T2h 和 LD_T24h)的三个文库中分别鉴定出 66.18、66.03 和 65.16 Mb 清洁读取片段。在数据库 NCBI 非冗余蛋白(NR)、Swiss-Prot 蛋白、InterPro 蛋白、同源基因簇(COG)和京都基因与基因组百科全书(KEGG)中,共有 34301 个基因与已知蛋白具有相似性。此外,在 LL_DEGs 和 LD_DEGs 重叠文库中,有 1621 个基因差异表达;其中,352 个 DEGs 在百合热胁迫下明显上调,在鹿葱中下调,包括 4-香豆酸辅酶 A 连接酶(4CL)、咖啡酰辅酶 A O-甲基转移酶(CCoAOMT)、过氧化物酶、病程相关蛋白 10 家族基因(PR10s)、14-3-3 蛋白、富含亮氨酸重复受体样蛋白激酶和甘氨酸丰富细胞壁结构蛋白样。这些基因主要参与代谢途径、苯丙烷生物合成、植物-病原体相互作用、植物激素信号转导和激酶信号通路。通过定量 RT-PCR 验证了这些 DEGs 在 RNA-seq 数据中的表达谱。综上所述,本研究结果为耐热基因的发现提供了全面的序列资源,并揭示了百合中对热应激响应的潜在关键成分,这可能有助于阐明热信号转录网络,并促进百合的耐热育种。

https://cdn.ncbi.nlm.nih.gov/pmc/blobs/c0a0/7531851/057823d5b17c/pone.0239605.g001.jpg

文献AI研究员

20分钟写一篇综述,助力文献阅读效率提升50倍。

立即体验

用中文搜PubMed

大模型驱动的PubMed中文搜索引擎

马上搜索

文档翻译

学术文献翻译模型,支持多种主流文档格式。

立即体验