Suppr超能文献

肥胖与多囊卵巢综合征患者粪便代谢组学与肠道微生物群的相关性

Correlation Between Fecal Metabolomics and Gut Microbiota in Obesity and Polycystic Ovary Syndrome.

作者信息

Zhou Ling, Ni Zhexin, Yu Jin, Cheng Wen, Cai Zailong, Yu Chaoqin

机构信息

Department of Gynecology of Traditional Chinese Medicine, Changhai Hospital, Naval Medical University, Shanghai, China.

Department of Biochemistry and Molecular Biology, Naval Medical University, Shanghai, China.

出版信息

Front Endocrinol (Lausanne). 2020 Sep 8;11:628. doi: 10.3389/fendo.2020.00628. eCollection 2020.

Abstract

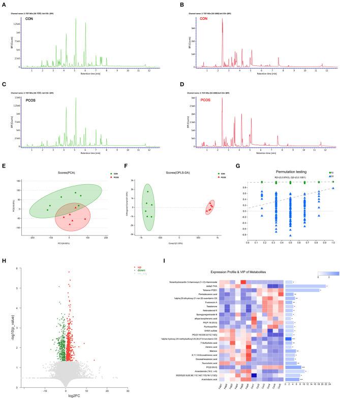
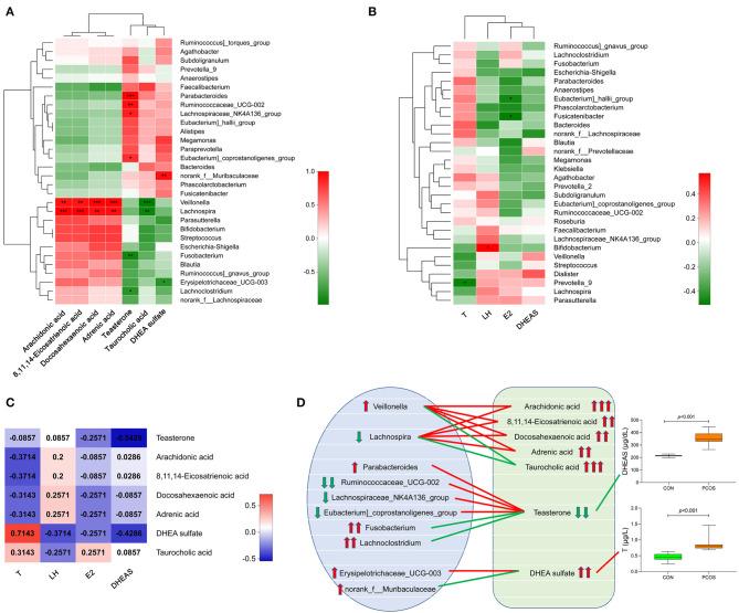
This study aimed to explore the relationship between the fecal metabolites and gut microbiota in obese patients with PCOS and provide a new strategy to elucidate the pathological mechanism of obesity and PCOS. The fecal samples of obese patients with PCOS ( = 18) and obese women without PCOS ( = 15) were analyzed by 16S rRNA gene sequencing and untargeted metabolomics. The peripheral venous blood of all subjects was collected to detect serum sex hormones. The association among fecal metabolites, gut microbiota, and serum sex hormones was analyzed with the R language. A total of 122 named differential fecal metabolites and 18 enrichment KEGG pathways were obtained between the groups. Seven fecal metabolites can be used as characteristic metabolites, including DHEA sulfate. The richness and diversity of gut microbiota in the obese PCOS group were lower than those in the control group. , and were the characteristic genera of the obese patients with PCOS. Serum T level significantly and positively correlated with the abundance of fecal DHEA sulfate ( < 0.05), and serum DHEAS level significantly and negatively correlated with the abundance of fecal teasterone ( < 0.05). Specific fecal metabolites may be used as characteristic metabolites for obese patients with PCOS. The closely relationship among gut microbiota, fecal metabolites, and serum sex hormones may play a role in the related changes caused by hyperandrogenemia.

摘要

本研究旨在探讨肥胖型多囊卵巢综合征(PCOS)患者粪便代谢物与肠道微生物群之间的关系,并为阐明肥胖和PCOS的病理机制提供新策略。采用16S rRNA基因测序和非靶向代谢组学方法分析了18例肥胖型PCOS患者和15例无PCOS的肥胖女性的粪便样本。采集所有受试者的外周静脉血检测血清性激素。用R语言分析粪便代谢物、肠道微生物群和血清性激素之间的关联。两组间共获得122种命名的差异粪便代谢物和18条富集的KEGG通路。七种粪便代谢物可作为特征性代谢物,包括硫酸脱氢表雄酮(DHEA sulfate)。肥胖型PCOS组肠道微生物群的丰富度和多样性低于对照组。 、 和 是肥胖型PCOS患者的特征菌属。血清睾酮(T)水平与粪便硫酸脱氢表雄酮丰度呈显著正相关(P<0.05),血清硫酸脱氢表雄酮(DHEAS)水平与粪便睾酮素丰度呈显著负相关(P<0.05)。特定的粪便代谢物可能作为肥胖型PCOS患者的特征性代谢物。肠道微生物群、粪便代谢物和血清性激素之间的密切关系可能在高雄激素血症引起的相关变化中起作用。

https://cdn.ncbi.nlm.nih.gov/pmc/blobs/2da0/7505924/1a04f7b046c8/fendo-11-00628-g0001.jpg

文献AI研究员

20分钟写一篇综述,助力文献阅读效率提升50倍。

立即体验

用中文搜PubMed

大模型驱动的PubMed中文搜索引擎

马上搜索

文档翻译

学术文献翻译模型,支持多种主流文档格式。

立即体验