Suppr超能文献

血管内皮生长因子受体2通过激活信号转导和转录激活因子3以及RhoA-ROCK-LIMK2信号通路促进人骨肉瘤细胞的转移和程序性死亡配体2表达。

VEGFR2 Promotes Metastasis and PD-L2 Expression of Human Osteosarcoma Cells by Activating the STAT3 and RhoA-ROCK-LIMK2 Pathways.

作者信息

Zheng Bingxin, Zhou Chuanli, Qu Guojian, Ren Chongmin, Yan Peng, Guo Wei, Yue Bin

机构信息

Department of Orthopedic Oncology, The Affiliated Hospital of Qingdao University, Qingdao, China.

Department of Spinal Surgery, The Affiliated Hospital of Qingdao University, Qingdao, China.

出版信息

Front Oncol. 2020 Sep 9;10:543562. doi: 10.3389/fonc.2020.543562. eCollection 2020.

Abstract

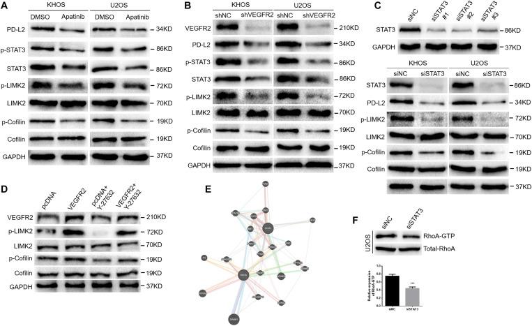
The survival rate of osteosarcoma, the most prevalent primary bone tumor, has not been effectively improved in the last 30 years. Hence, new treatments and drugs are urgently needed. Antiangiogenic therapy and immunotherapy have good antitumor effects in many kinds of tumors. It is hypothesized that there may be a synergistic effect between immune checkpoint inhibitors and antiangiogenic therapy. Nevertheless, its potential mechanism is still unclear. Vascular endothelial growth factor receptor-2 (VEGFR2) expression was detected by immunohistochemistry in 18 paired osteosarcoma tissues. Moreover, we investigated the effects of apatinib treatment and VEGFR2 knockdown on osteosarcoma as well as the relevant underlying mechanism. Immunohistochemistry assays showed that, compared with that in primary osteosarcoma, VEGFR2 expression was higher in lung metastases. VEGFR2 was positively correlated with PD-L2 expression in osteosarcoma lung metastasis. Transwell assays indicated that VEGFR2 inhibition reduced osteosarcoma cell metastatic abilities . We also demonstrated that VEGFR2 inhibition downregulated the STAT3 and RhoA-ROCK-LIMK2 pathways, thereby attenuating migration and invasion. Additionally, VEGFR2 inhibition targeted STAT3, through which it reduced PD-L2 expression in osteosarcoma cells. VEGFR2 inhibition markedly attenuated osteosarcoma lung metastatic ability . In this study, we presented the pro-metastatic functional mechanism of VEGFR2 in osteosarcoma. VEGFR2 inhibition exhibits antitumor effects through antiangiogenic effects and inhibition of immune escape, which possibly provides potential clinical treatment for metastatic osteosarcoma.

摘要

骨肉瘤是最常见的原发性骨肿瘤,其生存率在过去30年中尚未得到有效提高。因此,迫切需要新的治疗方法和药物。抗血管生成疗法和免疫疗法在多种肿瘤中具有良好的抗肿瘤作用。据推测,免疫检查点抑制剂与抗血管生成疗法之间可能存在协同效应。然而,其潜在机制仍不清楚。通过免疫组织化学检测了18对骨肉瘤组织中血管内皮生长因子受体-2(VEGFR2)的表达。此外,我们研究了阿帕替尼治疗和VEGFR2基因敲低对骨肉瘤的影响及其相关潜在机制。免疫组织化学分析表明,与原发性骨肉瘤相比,VEGFR2在肺转移灶中的表达更高。在骨肉瘤肺转移中,VEGFR2与PD-L2表达呈正相关。Transwell实验表明,VEGFR2抑制降低了骨肉瘤细胞的转移能力。我们还证明,VEGFR2抑制下调了STAT3和RhoA-ROCK-LIMK2信号通路,从而减弱了迁移和侵袭。此外,VEGFR2抑制靶向STAT3,通过该途径降低骨肉瘤细胞中PD-L2的表达。VEGFR2抑制显著减弱了骨肉瘤的肺转移能力。在本研究中,我们阐述了VEGFR2在骨肉瘤中的促转移功能机制。VEGFR2抑制通过抗血管生成作用和抑制免疫逃逸发挥抗肿瘤作用,这可能为转移性骨肉瘤提供潜在的临床治疗方法。

https://cdn.ncbi.nlm.nih.gov/pmc/blobs/e1c4/7509134/f088185e822b/fonc-10-543562-g001.jpg

文献AI研究员

20分钟写一篇综述,助力文献阅读效率提升50倍。

立即体验

用中文搜PubMed

大模型驱动的PubMed中文搜索引擎

马上搜索

文档翻译

学术文献翻译模型,支持多种主流文档格式。

立即体验