Suppr超能文献

呼吸超级复合物通过降低细胞色素 c 的扩散距离来增强电子传递。

Respiratory supercomplexes enhance electron transport by decreasing cytochrome c diffusion distance.

机构信息

Department of Biochemistry and Biophysics, Stockholm University, Stockholm, Sweden.

Department of Molecular Biosciences, The Wenner-Gren Institute, Stockholm University, Stockholm, Sweden.

出版信息

EMBO Rep. 2020 Dec 3;21(12):e51015. doi: 10.15252/embr.202051015. Epub 2020 Oct 5.

Abstract

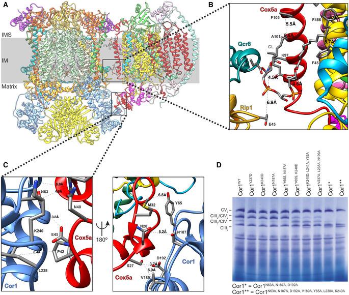
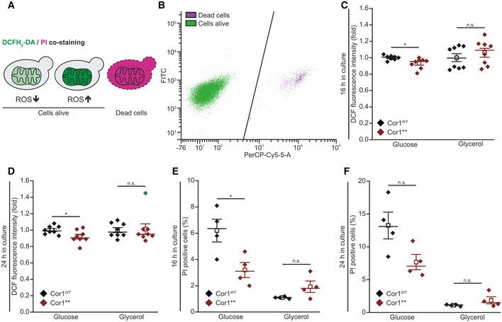
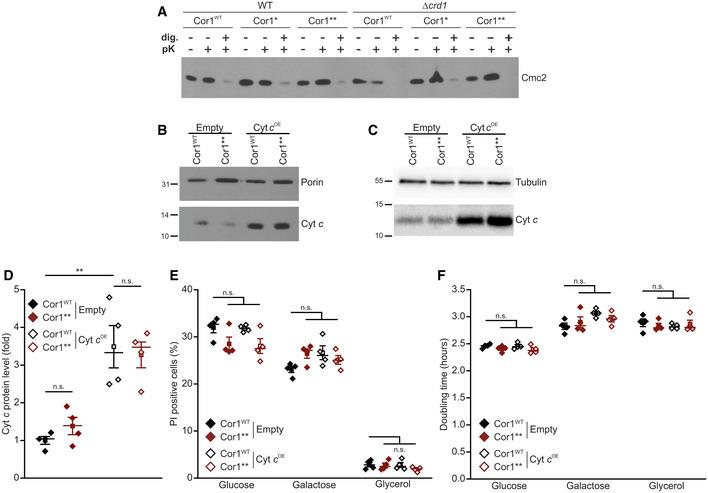
Respiratory chains are crucial for cellular energy conversion and consist of multi-subunit complexes that can assemble into supercomplexes. These structures have been intensively characterized in various organisms, but their physiological roles remain unclear. Here, we elucidate their function by leveraging a high-resolution structural model of yeast respiratory supercomplexes that allowed us to inhibit supercomplex formation by mutation of key residues in the interaction interface. Analyses of a mutant defective in supercomplex formation, which still contains fully functional individual complexes, show that the lack of supercomplex assembly delays the diffusion of cytochrome c between the separated complexes, thus reducing electron transfer efficiency. Consequently, competitive cellular fitness is severely reduced in the absence of supercomplex formation and can be restored by overexpression of cytochrome c. In sum, our results establish how respiratory supercomplexes increase the efficiency of cellular energy conversion, thereby providing an evolutionary advantage for aerobic organisms.

摘要

呼吸链对于细胞能量转换至关重要,由多个亚基组成的复合物组成,可以组装成超级复合物。这些结构在各种生物体中得到了深入的研究,但它们的生理功能仍不清楚。在这里,我们通过利用酵母呼吸超级复合物的高分辨率结构模型来阐明它们的功能,该模型允许我们通过突变相互作用界面中的关键残基来抑制超级复合物的形成。对一个在超级复合物形成中存在缺陷的突变体进行分析,该突变体仍然包含功能齐全的单个复合物,结果表明超级复合物组装的缺失会延迟细胞色素 c 在分离复合物之间的扩散,从而降低电子转移效率。因此,在没有超级复合物形成的情况下,细胞的竞争适应性会严重降低,而通过过表达细胞色素 c 可以恢复。总之,我们的结果建立了呼吸超级复合物如何提高细胞能量转换效率,从而为需氧生物提供了进化优势。

https://cdn.ncbi.nlm.nih.gov/pmc/blobs/1751/7726804/3582ed0c3fd3/EMBR-21-e51015-g004.jpg

文献AI研究员

20分钟写一篇综述,助力文献阅读效率提升50倍。

立即体验

用中文搜PubMed

大模型驱动的PubMed中文搜索引擎

马上搜索

文档翻译

学术文献翻译模型,支持多种主流文档格式。

立即体验