Suppr超能文献

作为微小RNA-217的靶点,Cullin 4B调节肾透明细胞癌中的细胞存活和凋亡。

Cullin 4B regulates cell survival and apoptosis in clear cell renal cell carcinoma as a target of microRNA-217.

作者信息

Yang Hai-Feng, Wang Zheng-Liang, Mao Ting-Ting, Liu Jian-Chang

机构信息

Department of Urology, Sunshine Union Hospital, Weifang, Shandong, China.

Department of Nephrology, Jimo District Qingdao Hospital of Traditional Chinese Medicine, Qingdao, Shandong, China.

出版信息

Kaohsiung J Med Sci. 2021 Feb;37(2):121-127. doi: 10.1002/kjm2.12307. Epub 2020 Oct 6.

Abstract

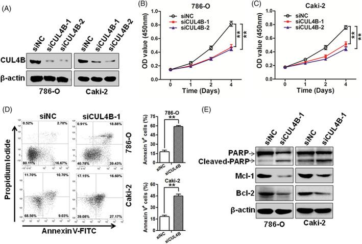
Cullin 4B (CUL4B) was reported to be closely related to the progression of some tumors, but its function in clear cell renal cell carcinoma (ccRCC) has not been reported. Our present study found CUL4B was upregulated in ccRCC, and CUL4B knockdown markedly inhibited ccRCC cell growth and induced apoptosis. In addition, CUL4B knockdown markedly inhibited antiapoptotic proteins' expression in ccRCC cells, including Mcl-1 and Bcl-2, and silenced CUL4B also induced the cleavages of PARP, an important index of apoptosis. We also confirmed microRNA-217 (miR-217) was downregulated in ccRCC tumor tissues, and negatively correlated with CUL4B expression. Further investigations revealed miR-217 targeted CUL4B and markedly inhibited its expression in ccRCC cells. In addition, overexpression of miR-217 by mimics significantly suppressed ccRCC cell growth. In contrast, enforced expression of CUL4B significantly abolished miR-217-induced cell survival inhibition in ccRCC cells. In conclusion, our present results suggested targeting miR-217-CUL4B axis would be a promising strategy for ccRCC treatment.

摘要

据报道,Cullin 4B(CUL4B)与某些肿瘤的进展密切相关,但其在透明细胞肾细胞癌(ccRCC)中的功能尚未见报道。我们目前的研究发现CUL4B在ccRCC中上调,敲低CUL4B可显著抑制ccRCC细胞生长并诱导细胞凋亡。此外,敲低CUL4B可显著抑制ccRCC细胞中抗凋亡蛋白的表达,包括Mcl-1和Bcl-2,沉默CUL4B还可诱导PARP的裂解,这是细胞凋亡的一个重要指标。我们还证实,微小RNA-217(miR-217)在ccRCC肿瘤组织中表达下调,且与CUL4B表达呈负相关。进一步研究发现,miR-217靶向CUL4B并显著抑制其在ccRCC细胞中的表达。此外,通过模拟物过表达miR-217可显著抑制ccRCC细胞生长。相反,强制表达CUL4B可显著消除miR-217诱导的ccRCC细胞存活抑制。总之,我们目前的结果表明,靶向miR-217-CUL4B轴可能是一种有前景的ccRCC治疗策略。

https://cdn.ncbi.nlm.nih.gov/pmc/blobs/be7f/11896321/a090c5f9a086/KJM2-37-121-g004.jpg

文献AI研究员

20分钟写一篇综述,助力文献阅读效率提升50倍。

立即体验

用中文搜PubMed

大模型驱动的PubMed中文搜索引擎

马上搜索

文档翻译

学术文献翻译模型,支持多种主流文档格式。

立即体验