Suppr超能文献

全转录组分析揭示了与幼年特发性关节炎相关葡萄膜炎患者 B 细胞记忆群体的异质性。

Whole Transcriptome Analysis Reveals Heterogeneity in B Cell Memory Populations in Patients With Juvenile Idiopathic Arthritis-Associated Uveitis.

机构信息

Department of Ophthalmology, University Medical Center Utrecht, Utrecht University, Utrecht, Netherlands.

Laboratory of Translational Immunology, University Medical Center Utrecht, Utrecht University, Utrecht, Netherlands.

出版信息

Front Immunol. 2020 Sep 17;11:2170. doi: 10.3389/fimmu.2020.02170. eCollection 2020.

Abstract

PURPOSE

Patients with juvenile idiopathic arthritis (JIA) are prone to developing chronic anterior uveitis (JIA-U+). Although several risk factors for JIA-U+ have been identified, the underlying etiology is poorly understood. Histopathological studies demonstrate B cell infiltrates in eye tissues of patients with JIA-U+.

METHODS

We performed transcriptome profiling of peripheral blood CD19-positive B cells taken from 14 cases with JIA-U+, 13 JIA cases without uveitis (JIA-U-), and five healthy controls. Deconvolution-based estimation was used to determine the immune cell fractions for each sample.

RESULTS

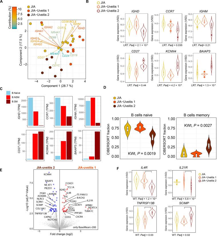
Deconvolution results revealed that naive B cells made up on average 71% of the CD19-positive cell fractions analyzed. Differential expression analysis identified 614 differentially expressed genes (DEGs) between the groups at nominal significance and six genes at a false discovery rate of 5% (FDR < 0.05). Head-to-head comparison of all JIA-U- versus JIA-U+ revealed no DEGs in the CD19+ B cell pool (FDR < 0.05). However, principal component analysis based on a panel of key genes for B cell subsets revealed that JIA-U+ cases bifurcate into distinct clusters, characterized by markedly disparate expression for genes associated with specific memory B cell populations. CIBERSORT analysis of the overall transcriptome of the new uveitis cluster identified an increased proportion of memory B cells.

CONCLUSION

These data show that JIA-U- and JIA-U+ have a globally similar transcriptome considering the global peripheral CD19-positive B cell pool. However, heterogeneity in B cell memory genes among cases with uveitis suggests a role for specific memory B cell subsets in the etiology of JIA-U+.

摘要

目的

患有幼年特发性关节炎(JIA)的患者易发生慢性前葡萄膜炎(JIA-U+)。尽管已经确定了 JIA-U+的几个危险因素,但潜在的病因仍不清楚。组织病理学研究表明,JIA-U+患者的眼组织中有 B 细胞浸润。

方法

我们对 14 例 JIA-U+、13 例 JIA 无葡萄膜炎(JIA-U-)和 5 例健康对照者的外周血 CD19 阳性 B 细胞进行了转录组谱分析。使用基于去卷积的估计来确定每个样本的免疫细胞分数。

结果

去卷积结果显示,幼稚 B 细胞平均占分析的 CD19 阳性细胞分数的 71%。差异表达分析在名义显著水平上确定了组间 614 个差异表达基因(DEG),在错误发现率为 5%(FDR < 0.05)时有 6 个基因。所有 JIA-U-与 JIA-U+的头对头比较显示,CD19+B 细胞池内没有差异表达基因(FDR < 0.05)。然而,基于 B 细胞亚群关键基因的主成分分析显示,JIA-U+病例分为两个不同的簇,其特征是与特定记忆 B 细胞群相关的基因表达明显不同。新葡萄膜炎簇的整体转录组的 CIBERSORT 分析表明记忆 B 细胞的比例增加。

结论

这些数据表明,考虑到外周血 CD19 阳性 B 细胞的总体池,JIA-U-和 JIA-U+具有相似的整体转录组。然而,葡萄膜炎病例中 B 细胞记忆基因的异质性表明特定记忆 B 细胞亚群在 JIA-U+的发病机制中起作用。

https://cdn.ncbi.nlm.nih.gov/pmc/blobs/3bba/7527539/dd7ade544ce1/fimmu-11-02170-g001.jpg

文献AI研究员

20分钟写一篇综述,助力文献阅读效率提升50倍。

立即体验

用中文搜PubMed

大模型驱动的PubMed中文搜索引擎

马上搜索

文档翻译

学术文献翻译模型,支持多种主流文档格式。

立即体验