Suppr超能文献

利用生物发光共振能量转移的多分辨率成像确定了具有重定向嗜性的细胞外囊泡和外泌体独特的生物分布谱。

Multiresolution Imaging Using Bioluminescence Resonance Energy Transfer Identifies Distinct Biodistribution Profiles of Extracellular Vesicles and Exomeres with Redirected Tropism.

作者信息

Wu Anthony Yan-Tang, Sung Yun-Chieh, Chen Yen-Ju, Chou Steven Ting-Yu, Guo Vanessa, Chien Jasper Che-Yung, Ko John Jun-Sheng, Yang Alan Ling, Huang Hsi-Chien, Chuang Ju-Chen, Wu Syuan, Ho Meng-Ru, Ericsson Maria, Lin Wan-Wan, Cheung Chantal Hoi Yin, Juan Hsueh-Fen, Ueda Koji, Chen Yunching, Lai Charles Pin-Kuang

机构信息

Institute of Atomic and Molecular Sciences Academia Sinica Taipei 10617 Taiwan.

Department of Pharmacology, College of Medicine National Taiwan University Taipei 100233 Taiwan.

出版信息

Adv Sci (Weinh). 2020 Aug 16;7(19):2001467. doi: 10.1002/advs.202001467. eCollection 2020 Oct.

Abstract

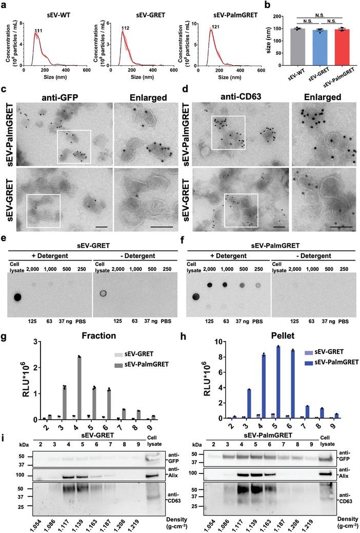
Extracellular particles (EPs) including extracellular vesicles (EVs) and exomeres play significant roles in diseases and therapeutic applications. However, their spatiotemporal dynamics in vivo have remained largely unresolved in detail due to the lack of a suitable method. Therefore, a bioluminescence resonance energy transfer (BRET)-based reporter, PalmGRET, is created to enable pan-EP labeling ranging from exomeres (<50 nm) to small (<200 nm) and medium and large (>200 nm) EVs. PalmGRET emits robust, sustained signals and allows the visualization, tracking, and quantification of the EPs from whole animal to nanoscopic resolutions under different imaging modalities, including bioluminescence, BRET, and fluorescence. Using PalmGRET, it is shown that EPs released by lung metastatic hepatocellular carcinoma (HCC) exhibit lung tropism with varying distributions to other major organs in immunocompetent mice. It is further demonstrated that gene knockdown of lung-tropic membrane proteins, solute carrier organic anion transporter family member 2A1, alanine aminopeptidase/Cd13, and chloride intracellular channel 1 decreases HCC-EP distribution to the lungs and yields distinct biodistribution profiles. It is anticipated that EP-specific imaging, quantitative assays, and detailed in vivo characterization are a starting point for more accurate and comprehensive in vivo models of EP biology and therapeutic design.

摘要

包括细胞外囊泡(EVs)和外泌体在内的细胞外颗粒(EPs)在疾病和治疗应用中发挥着重要作用。然而,由于缺乏合适的方法,它们在体内的时空动态在很大程度上仍未得到详细解析。因此,创建了一种基于生物发光共振能量转移(BRET)的报告基因PalmGRET,以实现从外泌体(<50 nm)到小(<200 nm)、中(>200 nm)大(>200 nm)EVs的全EPs标记。PalmGRET发出强烈、持续的信号,并允许在不同成像模式下,包括生物发光、BRET和荧光,对从全动物到纳米级分辨率的EPs进行可视化、追踪和定量分析。使用PalmGRET研究发现,肺转移性肝细胞癌(HCC)释放的EPs在免疫活性小鼠中表现出肺嗜性,并在其他主要器官中有不同分布。进一步证明,肺嗜性膜蛋白溶质载体有机阴离子转运体家族成员2A1、丙氨酸氨基肽酶/Cd13和氯离子细胞内通道1的基因敲低可减少HCC-EP向肺部的分布,并产生不同的生物分布图谱。预计EPs特异性成像、定量分析和详细的体内表征是建立更准确、更全面的EPs生物学体内模型和治疗设计的起点。

https://cdn.ncbi.nlm.nih.gov/pmc/blobs/8f6f/7539214/197683a59392/ADVS-7-2001467-g001.jpg

文献AI研究员

20分钟写一篇综述,助力文献阅读效率提升50倍。

立即体验

用中文搜PubMed

大模型驱动的PubMed中文搜索引擎

马上搜索

文档翻译

学术文献翻译模型,支持多种主流文档格式。

立即体验