Suppr超能文献

苦参碱和蛇床子素联合使用抑制 PCV2 诱导的内质网凋亡。

The combined usage of Matrine and Osthole inhibited endoplasmic reticulum apoptosis induced by PCV2.

机构信息

College of Veterinary Medicine, Shanxi Agricultural University, Taigu, 030801, Shanxi, China.

Laboratory Animal Center, Shanxi Agricultural University, Taigu, 030801, Shanxi, China.

出版信息

BMC Microbiol. 2020 Oct 12;20(1):303. doi: 10.1186/s12866-020-01986-2.

Abstract

BACKGROUND

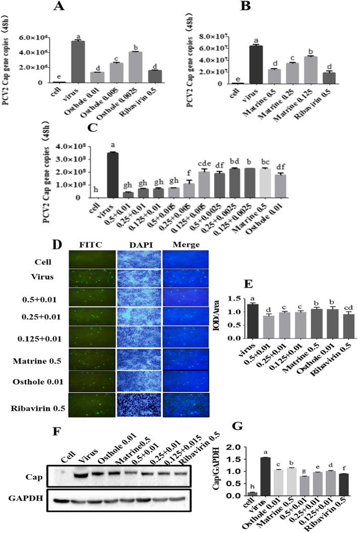
Porcine circovirus type 2 (PCV2) is an important and common DNA virus that infect pig and can cause immunosuppression and induce apoptosis in the infected cells. To escape the host immune system, PCV2 constantly builds up complex mechanisms or mutates genes, and that is why it is difficult to eradicate complex PCV2 infection by relying on vaccines and single compound. At present, there is few literature reports on the effective prevention and treatment of PCV2 infection by a combination of two or more compounds. Previously, we have demonstrated the anti-PCV2 effect of Matrine in vitro, but its mechanism has not been further evaluated. Literatures have proven that Osthole has a variety of pharmacological activities, and we tested the ability of Osthole to inhibit PCV2 replication in cell culture. Therefore, this study explored the synergistic antiviral effect of Matrine combined with Osthole and their synergistic anti-apoptotic mechanism.

RESULTS

Osthole alone had an anti-PCV2 effect, and then its synergistic anti-PCV2 effect of Osthole and Matrine was better than that of Matrine or Osthole alone as demonstrated by qRT-PCR, IFA and Western blotting results. The anti-apoptotic mechanism of these two compounds by inducing the PERK pathway by PCV2 was elucidated through Annexin V-FITC/PI, JC-1 and Western blotting. Matrine and Osthole combination could inhibit the expression of Cap in Cap-transfected PK-15 cells, thus inhibiting Cap-induced PERK apoptosis. Ribavirin was used as a positive control.

CONCLUSIONS

The combination of Osthole and Matrine had the synergistic effect of anti-PCV2 infection by directly inhibiting the expression of PCV2 Cap protein. The combination of these two compounds also inhibited PERK apoptosis induced by PCV2 Cap protein, possibly by regulating the level of GRP78. The results formed a base for further studies on the mechanism of anti-PCV2 in vivo using Matrine and Osthole combination and developing new anti-PCV2 compounds with Cap and GRP78 as therapeutic targets.

摘要

背景

猪圆环病毒 2 型(PCV2)是一种重要且常见的感染猪的 DNA 病毒,可引起免疫抑制并诱导感染细胞凋亡。为了逃避宿主免疫系统,PCV2 不断建立复杂的机制或突变基因,这就是为什么仅依靠疫苗和单一化合物难以根除复杂的 PCV2 感染。目前,关于两种或多种化合物联合预防和治疗 PCV2 感染的文献报道较少。先前,我们已经证明了苦参碱在体外抗 PCV2 的作用,但它的机制尚未进一步评估。文献已经证明蛇床子素具有多种药理活性,我们测试了蛇床子素抑制细胞培养中 PCV2 复制的能力。因此,本研究探讨了苦参碱联合蛇床子素的协同抗病毒作用及其协同抗凋亡机制。

结果

蛇床子素单独具有抗 PCV2 作用,然后通过 qRT-PCR、IFA 和 Western blot 结果表明,蛇床子素与苦参碱联合的抗 PCV2 作用优于苦参碱或蛇床子素单独使用。通过 PCV2 诱导 PERK 通路阐明了这两种化合物的抗凋亡机制通过 Annexin V-FITC/PI、JC-1 和 Western blot。苦参碱和蛇床子素联合可抑制 Cap 转染的 PK-15 细胞中 Cap 的表达,从而抑制 Cap 诱导的 PERK 凋亡。利巴韦林被用作阳性对照。

结论

蛇床子素和苦参碱联合具有直接抑制 PCV2 Cap 蛋白表达的抗 PCV2 感染协同作用。这两种化合物的联合还抑制了 PCV2 Cap 蛋白诱导的 PERK 凋亡,可能是通过调节 GRP78 水平。该结果为进一步研究苦参碱和蛇床子素联合体内抗 PCV2 机制以及开发以 Cap 和 GRP78 为治疗靶点的新型抗 PCV2 化合物奠定了基础。

https://cdn.ncbi.nlm.nih.gov/pmc/blobs/75f1/7549248/429b6280c059/12866_2020_1986_Fig1_HTML.jpg

文献AI研究员

20分钟写一篇综述,助力文献阅读效率提升50倍。

立即体验

用中文搜PubMed

大模型驱动的PubMed中文搜索引擎

马上搜索

文档翻译

学术文献翻译模型,支持多种主流文档格式。

立即体验