Suppr超能文献

血管内皮生长因子 A/细胞外信号调节激酶/血小板激活因子途径介导高糖诱导的早期视网膜内皮细胞损伤:糖尿病视网膜病变体外模型的新见解。

Activation of the VEGF-A/ERK/PLA2 Axis Mediates Early Retinal Endothelial Cell Damage Induced by High Glucose: New Insight from an In Vitro Model of Diabetic Retinopathy.

机构信息

Department of Biomedical and Biotechnological Sciences, School of Medicine, University of Catania, via S.Sofia 97, 95123 Catania, Italy.

出版信息

Int J Mol Sci. 2020 Oct 13;21(20):7528. doi: 10.3390/ijms21207528.

Abstract

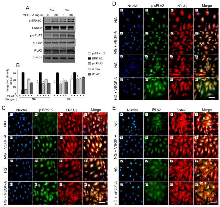
Early blood retinal barrier (BRB) dysfunction induced by hyperglycemia was related to increased pro-inflammatory activity of phospholipase A2 (PLA2) and the upregulation of vascular endothelial growth factor A (VEGF-A). Here, we tested the role of VEGF-A in high glucose (HG)-induced damage of human retinal endothelial cells (HRECs) mediated by Ca++-dependent (cPLA2) and Ca++-independent (iPLA2) PLA2s. HRECs were treated with normal glucose (5 mM, NG) or high glucose (25 mM, HG) for 48 h with or without the VEGF-trap Aflibercept (Afl, 40 µg/mL), the cPLA2 inhibitor arachidonoyl trifluoromethyl ketone (AACOCF3; 15 µM), the iPLA2 inhibitor bromoenol lactone (BEL; 5 µM), or VEGF-A (80 ng/mL). Both Afl and AACOCF3 prevented HG-induced damage (MTT and LDH release), impairment of angiogenic potential (tube-formation), and expression of VEGF-A mRNA. Furthermore, Afl counteracted HG-induced increase of phospho-ERK and phospho-cPLA2 (immunoblot). VEGF-A in HG-medium increased glucose toxicity, through upregulation of phospho-ERK, phospho-cPLA2, and iPLA2 (about 55%, 45%, and 50%, respectively); immunocytochemistry confirmed the activation of these proteins. cPLA2 knockdown by siRNA entirely prevented cell damage induced by HG or by HG plus VEGF-A, while iPLA2 knockdown produced a milder protective effect. These data indicate that VEGF-A mediates the early glucose-induced damage in retinal endothelium through the involvement of ERK1/2/PLA2 axis activation.

摘要

早期高血糖引起的血视网膜屏障(BRB)功能障碍与磷脂酶 A2(PLA2)的促炎活性增加和血管内皮生长因子 A(VEGF-A)的上调有关。在这里,我们测试了 VEGF-A 在高葡萄糖(HG)诱导的人视网膜内皮细胞(HRECs)损伤中的作用,该损伤由 Ca++依赖性(cPLA2)和 Ca++非依赖性(iPLA2)PLA2 介导。用正常葡萄糖(5 mM,NG)或高葡萄糖(25 mM,HG)处理 HRECs 48 h,用或不用 VEGF 陷阱 aflibercept(Afl,40 µg/mL)、cPLA2 抑制剂 arachidonoyl trifluoromethyl ketone(AACOCF3;15 µM)、iPLA2 抑制剂溴烯醇内酯(BEL;5 µM)或 VEGF-A(80 ng/mL)处理。Afl 和 AACOCF3 均可防止 HG 诱导的损伤(MTT 和 LDH 释放)、血管生成潜能受损(管形成)和 VEGF-A mRNA 表达。此外,Afl 拮抗 HG 诱导的磷酸化 ERK 和磷酸化 cPLA2 的增加(免疫印迹)。HG 培养基中的 VEGF-A 通过上调磷酸化 ERK、磷酸化 cPLA2 和 iPLA2(分别约 55%、45%和 50%)增加葡萄糖毒性;免疫细胞化学证实了这些蛋白质的激活。siRNA 敲低 cPLA2 可完全防止 HG 或 HG 加 VEGF-A 诱导的细胞损伤,而 iPLA2 敲低产生较温和的保护作用。这些数据表明,VEGF-A 通过 ERK1/2/PLA2 轴的激活介导早期葡萄糖诱导的视网膜内皮细胞损伤。

https://cdn.ncbi.nlm.nih.gov/pmc/blobs/8e61/7589177/f81cd338493e/ijms-21-07528-g001.jpg

文献AI研究员

20分钟写一篇综述,助力文献阅读效率提升50倍。

立即体验

用中文搜PubMed

大模型驱动的PubMed中文搜索引擎

马上搜索

文档翻译

学术文献翻译模型,支持多种主流文档格式。

立即体验