Suppr超能文献

L. 香精油提取物及其抗氧化植物化学物质香紫苏醇通过抑制Ca-MLCK-MLC20信号级联反应抑制催产素诱导的子宫过度收缩痛经模型:一项体外和体内研究。

L. Essential Oil Extract and Its Antioxidative Phytochemical Sclareol Inhibit Oxytocin-Induced Uterine Hypercontraction Dysmenorrhea Model by Inhibiting the Ca-MLCK-MLC20 Signaling Cascade: An Ex Vivo and In Vivo Study.

作者信息

Wong Jennifer, Chiang Yi-Fen, Shih Yin-Hwa, Chiu Chun-Hui, Chen Hsin-Yuan, Shieh Tzong-Ming, Wang Kai-Lee, Huang Tsui-Chin, Hong Yong-Han, Hsia Shih-Min

机构信息

School of Nutrition and Health Sciences, College of Nutrition, Taipei Medical University, Taipei 11031, Taiwan.

Department of Healthcare Administration, Asia University, Taichung 41354, Taiwan.

出版信息

Antioxidants (Basel). 2020 Oct 14;9(10):991. doi: 10.3390/antiox9100991.

Abstract

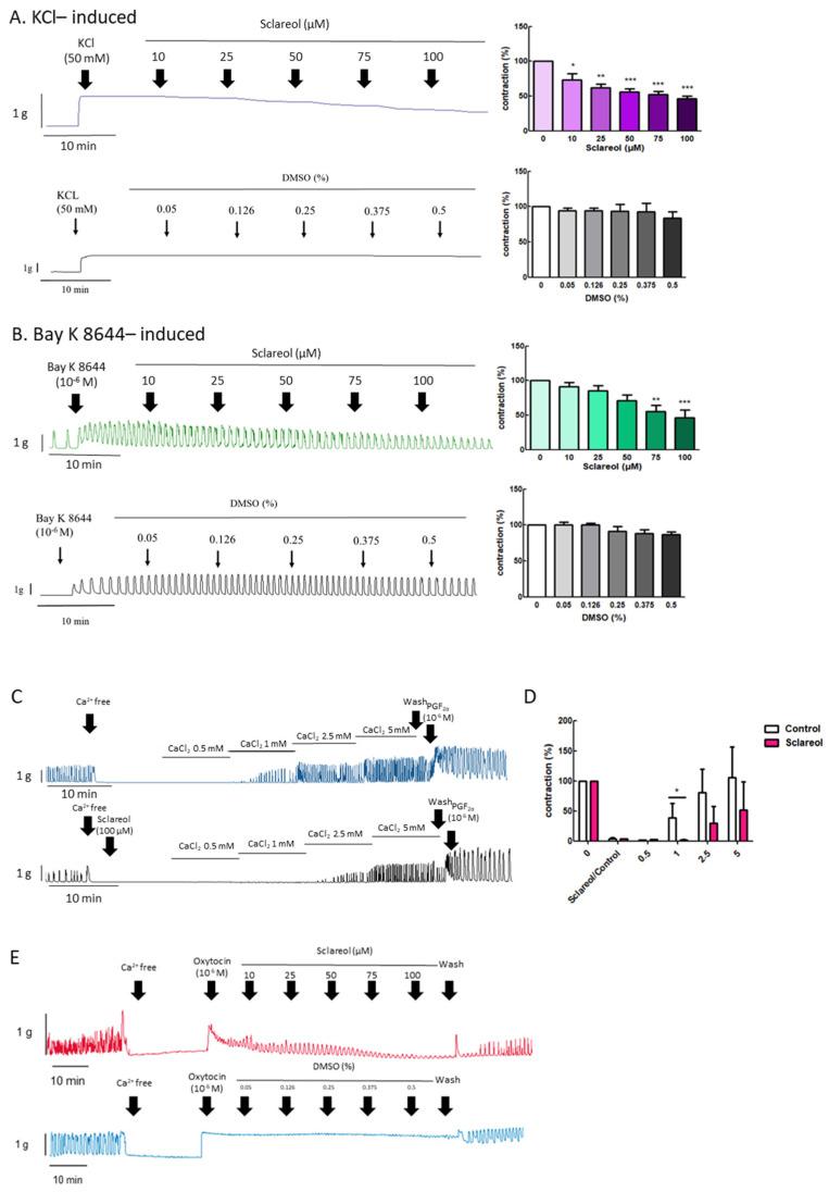
essential oil is used as an aromatic therapy for dysmenorrhea. Sclareol-one of the natural products isolated from -displays anti-inflammatory and antioxidant activities; however, researchers have not yet evaluated the mechanism related to the pain-relieving effect of sclareol. In the present study, we aimed to investigate the potential effect of sclareol in ex vivo and in vivo dysmenorrhea models, as well as its possible mechanism. In the ex vivo study of uterine tissue from Sprague Dawley (SD) rats, the uterine contraction amplitude was observed and recorded. In the in vivo study, we measured the uterine contraction pressure of SD rats and performed writhing tests on mice. The uterine tissues from the writhing test subjects were collected and analyzed by Western blot. The results demonstrated that sclareol inhibited prostaglandin (PG) F-, oxytocin-, acetylcholine-, carbachol-, KCl-, and Bay K 8644-induced uterine contraction and possessed an analgesic effect in the writhing test. Sclareol affects the Ca level and regulates oxytocin receptor (OTR), myosin light chain kinase (MLCK), extracellular signal-regulated kinase, p-p38, cyclooxygenase-2 (COX-2), and phospho-myosin light chain 20 (p-MLC20) protein expression. Integrating these results, we suggest that sclareol is a potential alternative supplement for dysmenorrhea.

摘要

香精油被用作痛经的芳香疗法。从[某种植物]中分离出的天然产物之一的硬尾醇具有抗炎和抗氧化活性;然而,研究人员尚未评估硬尾醇缓解疼痛作用的相关机制。在本研究中,我们旨在研究硬尾醇在体外和体内痛经模型中的潜在作用及其可能的机制。在对Sprague Dawley(SD)大鼠子宫组织的体外研究中,观察并记录子宫收缩幅度。在体内研究中,我们测量了SD大鼠的子宫收缩压力,并对小鼠进行了扭体试验。收集扭体试验对象的子宫组织,并通过蛋白质印迹法进行分析。结果表明,硬尾醇抑制前列腺素(PG)F-、催产素、乙酰胆碱、卡巴胆碱、KCl和Bay K 8644诱导的子宫收缩,并在扭体试验中具有镇痛作用。硬尾醇影响钙水平并调节催产素受体(OTR)、肌球蛋白轻链激酶(MLCK)、细胞外信号调节激酶、p-p38、环氧化酶-2(COX-2)和磷酸化肌球蛋白轻链20(p-MLC20)的蛋白表达。综合这些结果,我们认为硬尾醇是痛经的一种潜在替代补充剂。

https://cdn.ncbi.nlm.nih.gov/pmc/blobs/a7ca/7602146/d69c7448015e/antioxidants-09-00991-g001.jpg

文献AI研究员

20分钟写一篇综述,助力文献阅读效率提升50倍。

立即体验

用中文搜PubMed

大模型驱动的PubMed中文搜索引擎

马上搜索

文档翻译

学术文献翻译模型,支持多种主流文档格式。

立即体验