Suppr超能文献

AMP 激活的蛋白激酶的激活促使 CML 细胞中 BCR-ABL 蛋白的细胞质易位和自噬降解。

AMP-activated protein kinase activation primes cytoplasmic translocation and autophagic degradation of the BCR-ABL protein in CML cells.

机构信息

Division of Stem Cell Regulation, Center for Molecular Medicine, Jichi Medical University, Shimotsuke, Japan.

Department of Internal Medicine, Fukushima Prefectural Miyashita Hospital, Mishima, Japan.

出版信息

Cancer Sci. 2021 Jan;112(1):194-204. doi: 10.1111/cas.14698. Epub 2020 Nov 16.

Abstract

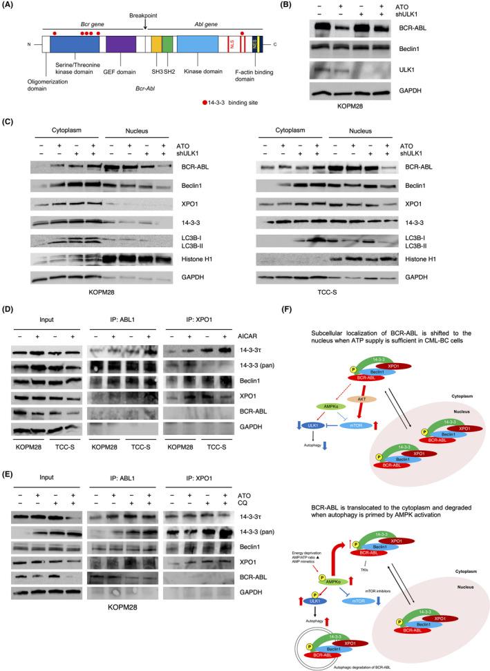
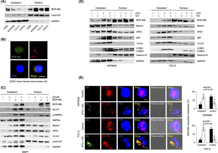
Chronic myeloid leukemia is driven by the BCR-ABL oncoprotein, a constitutively active protein tyrosine kinase. Although tyrosine kinase inhibitors (TKIs) have greatly improved the prognosis of CML patients, the emergence of TKI resistance is an important clinical problem, which deserves additional treatment options based on unique biological properties to CML cells. In this study, we show that metabolic homeostasis is critical for survival of CML cells, especially when the disease is in advanced stages. The BCR-ABL protein activates AMP-activated protein kinase (AMPK) for ATP production and the mTOR pathway to suppress autophagy. BCR-ABL is detected in the nuclei of advanced-stage CML cells, in which ATP is sufficiently supplied by enhanced glucose metabolism. AMP-activated protein kinase is further activated under energy-deprived conditions and triggers autophagy through ULK1 phosphorylation and mTOR inhibition. In addition, AMPK phosphorylates 14-3-3 and Beclin 1 to facilitate cytoplasmic translocation of nuclear BCR-ABL in a BCR-ABL/14-3-3τ/Beclin1/XPO1 complex. Cytoplasmic BCR-ABL protein undergoes autophagic degradation when intracellular ATP is exhausted by disruption of the energy balance or forced autophagy flux with AMP mimetics, mTOR inhibitors, or arsenic trioxide, leading to apoptotic cell death. This pathway represents a novel therapeutic vulnerability that could be useful for treating TKI-resistant CML.

摘要

慢性髓性白血病由 BCR-ABL 癌蛋白驱动,这是一种组成性激活的蛋白酪氨酸激酶。虽然酪氨酸激酶抑制剂(TKI)极大地改善了 CML 患者的预后,但 TKI 耐药的出现是一个重要的临床问题,值得根据 CML 细胞的独特生物学特性提供额外的治疗选择。在这项研究中,我们表明代谢平衡对于 CML 细胞的存活至关重要,尤其是在疾病处于晚期时。BCR-ABL 蛋白激活 AMP 激活的蛋白激酶(AMPK)以产生 ATP,以及 mTOR 途径以抑制自噬。BCR-ABL 在晚期 CML 细胞的核中被检测到,其中 ATP 通过增强的葡萄糖代谢得到充分供应。在能量匮乏的条件下,AMPK 进一步被激活,并通过 ULK1 磷酸化和 mTOR 抑制触发自噬。此外,AMPK 磷酸化 14-3-3 和 Beclin 1,以促进核 BCR-ABL 在 BCR-ABL/14-3-3τ/Beclin1/XPO1 复合物中的细胞质易位。当通过破坏能量平衡或用 AMP 模拟物、mTOR 抑制剂或三氧化二砷强制自噬通量耗尽细胞内 ATP 时,细胞质 BCR-ABL 蛋白会经历自噬降解,导致细胞凋亡死亡。该途径代表一种新的治疗弱点,可用于治疗 TKI 耐药的 CML。

https://cdn.ncbi.nlm.nih.gov/pmc/blobs/1a4a/7780059/f744d1f11c00/CAS-112-194-g001.jpg

文献AI研究员

20分钟写一篇综述,助力文献阅读效率提升50倍。

立即体验

用中文搜PubMed

大模型驱动的PubMed中文搜索引擎

马上搜索

文档翻译

学术文献翻译模型,支持多种主流文档格式。

立即体验