Suppr超能文献

脂滴通过自噬释放储存的脂肪酸维持能量稳态并促进胶质母细胞瘤生长。

Lipid Droplets Maintain Energy Homeostasis and Glioblastoma Growth via Autophagic Release of Stored Fatty Acids.

作者信息

Wu Xiaoning, Geng Feng, Cheng Xiang, Guo Qiang, Zhong Yaogang, Cloughesy Timothy F, Yong William H, Chakravarti Arnab, Guo Deliang

机构信息

Department of Radiation Oncology, James Comprehensive Cancer Center and College of Medicine at the Ohio State University, Columbus, OH 43210, USA.

Department of Neurology (Neuro-Oncology), David Geffen School of Medicine at the University of California, Los Angeles, CA 90095, USA.

出版信息

iScience. 2020 Sep 17;23(10):101569. doi: 10.1016/j.isci.2020.101569. eCollection 2020 Oct 23.

Abstract

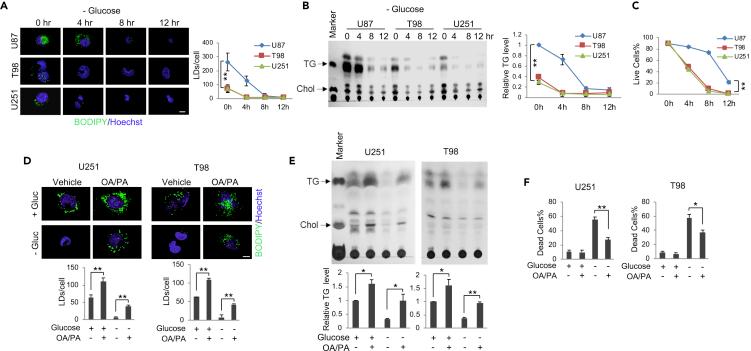
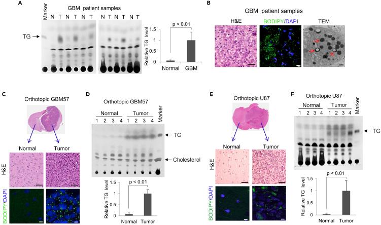
Recently, lipid metabolism reprogramming has been further evidenced in malignancies via the observation of large amounts of lipid droplets (LDs) in human tumors, including in glioblastoma (GBM), the most lethal primary brain tumor. However, the role played by LDs in tumor cells remains unknown. Here, we show that triglycerides (TG), the major components of LDs, serve as a critical energy reservoir to support GBM cell survival. TG/LDs rapidly diminished in GBM cells upon glucose reduction, whereas inhibiting fatty acid oxidation or autophagy resulted in the accumulation of TG/LDs and strongly potentiated GBM cell death. Immunofluorescence imaging and time-lapse videos showed that LDs are hydrolyzed by autophagy to release free fatty acids that mobilize into mitochondria for energy production. Our study demonstrates that autophagy-mediated hydrolysis of TG/LDs maintains energy homeostasis and GBM survival upon glucose reduction, suggesting that limiting TG/LDs utilization might be necessary upon treating GBM.

摘要

最近,通过观察人类肿瘤(包括最致命的原发性脑肿瘤胶质母细胞瘤,即GBM)中大量的脂滴(LDs),脂质代谢重编程在恶性肿瘤中得到了进一步证实。然而,脂滴在肿瘤细胞中所起的作用仍然未知。在此,我们表明,作为脂滴主要成分的甘油三酯(TG),作为一种关键的能量储备,来支持GBM细胞的存活。在葡萄糖减少时,GBM细胞中的TG/LDs迅速减少,而抑制脂肪酸氧化或自噬则导致TG/LDs的积累,并强烈增强GBM细胞的死亡。免疫荧光成像和延时视频显示,脂滴被自噬水解以释放游离脂肪酸,这些游离脂肪酸进入线粒体用于能量产生。我们的研究表明,自噬介导的TG/LDs水解在葡萄糖减少时维持能量稳态和GBM的存活,这表明在治疗GBM时,限制TG/LDs的利用可能是必要的。

https://cdn.ncbi.nlm.nih.gov/pmc/blobs/9bce/7549116/18a9d1d19903/fx1.jpg

文献AI研究员

20分钟写一篇综述,助力文献阅读效率提升50倍。

立即体验

用中文搜PubMed

大模型驱动的PubMed中文搜索引擎

马上搜索

文档翻译

学术文献翻译模型,支持多种主流文档格式。

立即体验