Suppr超能文献

氧化爆发期间质子外排会加剧创伤性脑损伤后的病理性酸中毒。

Proton extrusion during oxidative burst in microglia exacerbates pathological acidosis following traumatic brain injury.

机构信息

Department of Anesthesiology and Center for Shock, Trauma and Anesthesiology Research (STAR), University of Maryland School of Medicine, Baltimore, Maryland, USA.

University of Maryland Center to Advance Chronic Pain Research, University of Maryland, Baltimore, Maryland, USA.

出版信息

Glia. 2021 Mar;69(3):746-764. doi: 10.1002/glia.23926. Epub 2020 Oct 22.

Abstract

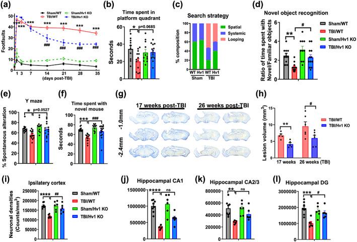
Acidosis is among the least studied secondary injury mechanisms associated with neurotrauma. Acute decreases in brain pH correlate with poor long-term outcome in patients with traumatic brain injury (TBI), however, the temporal dynamics and underlying mechanisms are unclear. As key drivers of neuroinflammation, we hypothesized that microglia directly regulate acidosis after TBI, and thereby, worsen neurological outcomes. Using a controlled cortical impact model in adult male mice we demonstrate that intracellular pH in microglia and extracellular pH surrounding the lesion site are significantly reduced for weeks after injury. Microglia proliferation and production of reactive oxygen species (ROS) were also increased during the first week, mirroring the increase in extracellular ROS levels seen around the lesion site. Microglia depletion by a colony stimulating factor 1 receptor (CSF1R) inhibitor, PLX5622, markedly decreased extracellular acidosis, ROS production, and inflammation in the brain after injury. Mechanistically, we identified that the voltage-gated proton channel Hv1 promotes oxidative burst activity and acid extrusion in microglia. Compared to wildtype controls, microglia lacking Hv1 showed reduced ability to generate ROS and extrude protons. Importantly, Hv1-deficient mice exhibited reduced pathological acidosis and inflammation after TBI, leading to long-term neuroprotection and functional recovery. Our data therefore establish the microglial Hv1 proton channel as an important link that integrates inflammation and acidosis within the injury microenvironment during head injury.

摘要

酸中毒是与神经创伤相关的研究最少的继发性损伤机制之一。急性脑 pH 值降低与创伤性脑损伤 (TBI) 患者的长期预后不良相关,然而,其时间动态和潜在机制尚不清楚。作为神经炎症的关键驱动因素,我们假设小胶质细胞在 TBI 后直接调节酸中毒,从而使神经功能结果恶化。我们使用成年雄性小鼠的皮质撞击模型证明,损伤后数周内小胶质细胞内 pH 值和损伤部位周围细胞外 pH 值显著降低。小胶质细胞增殖和活性氧 (ROS) 的产生也在第一周内增加,与损伤部位周围细胞外 ROS 水平的增加相吻合。使用集落刺激因子 1 受体 (CSF1R) 抑制剂 PLX5622 耗尽小胶质细胞,可显著减少损伤后大脑中的细胞外酸中毒、ROS 产生和炎症。从机制上讲,我们发现电压门控质子通道 Hv1 可促进小胶质细胞的氧化爆发活性和质子外排。与野生型对照相比,缺乏 Hv1 的小胶质细胞产生 ROS 和外排质子的能力降低。重要的是,Hv1 缺陷型小鼠在 TBI 后表现出病理性酸中毒和炎症减少,从而导致长期神经保护和功能恢复。因此,我们的数据确立了小胶质细胞 Hv1 质子通道作为头部损伤损伤微环境中炎症和酸中毒整合的重要环节。

https://cdn.ncbi.nlm.nih.gov/pmc/blobs/8ef5/7821198/8bbb12c9ebfa/GLIA-69-746-g009.jpg

文献AI研究员

20分钟写一篇综述,助力文献阅读效率提升50倍。

立即体验

用中文搜PubMed

大模型驱动的PubMed中文搜索引擎

马上搜索

文档翻译

学术文献翻译模型,支持多种主流文档格式。

立即体验