Suppr超能文献

CDDO-Me通过ERK1/2-Nrf2、PTEN-PI3K-AKT和NFκB信号通路显著调节区域特异性星形胶质细胞对癫痫持续状态的反应。

CDDO-Me Distinctly Regulates Regional Specific Astroglial Responses to Status Epilepticus via ERK1/2-Nrf2, PTEN-PI3K-AKT and NFκB Signaling Pathways.

作者信息

Kim Ji-Eun, Park Hana, Kang Tae-Cheon

机构信息

Department of Anatomy and Neurobiology, College of Medicine, Hallym University, Chuncheon 24252, Korea.

Institute of Epilepsy Research, College of Medicine, Hallym University, Chuncheon 24252, Korea.

出版信息

Antioxidants (Basel). 2020 Oct 21;9(10):1026. doi: 10.3390/antiox9101026.

Abstract

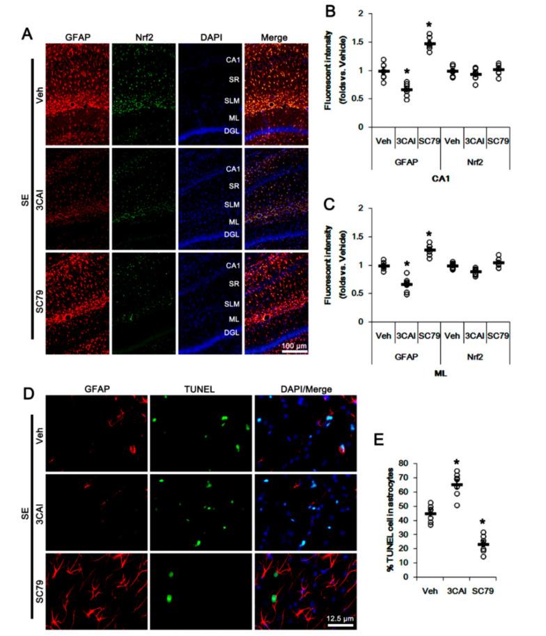
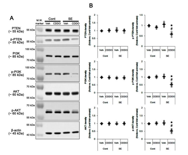
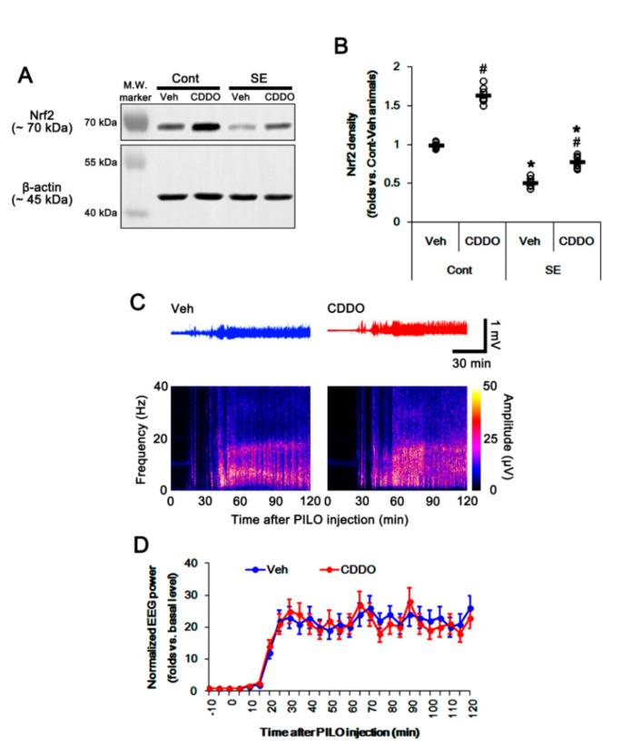
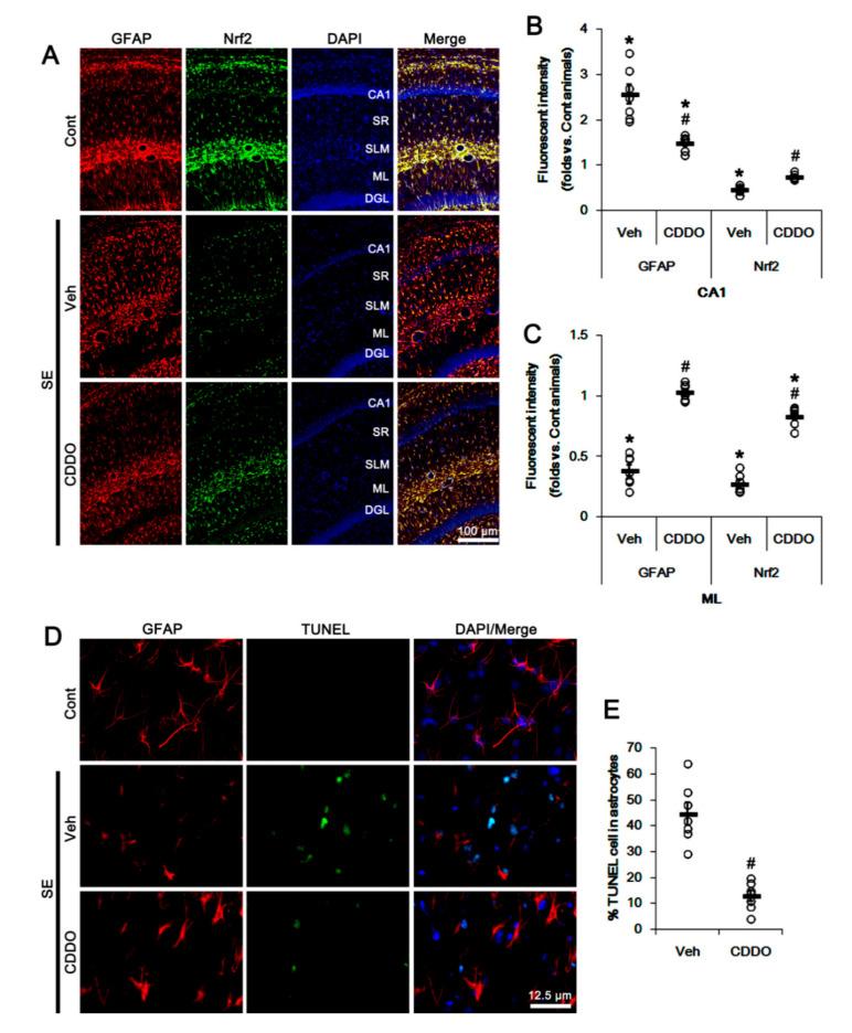
2-Cyano-3,12-dioxo-oleana-1,9(11)-dien-28-oic acid methyl ester (CDDO-Me) is a triterpenoid analogue of oleanolic acid. CDDO-Me shows anti-inflammatory and neuroprotective effects. Furthermore, CDDO-Me has antioxidant properties, since it activates nuclear factor-erythroid 2-related factor 2 (Nrf2), which is a key player of redox homeostasis. In the present study, we evaluated whether CDDO-Me affects astroglial responses to status epilepticus (SE, a prolonged seizure activity) in the rat hippocampus in order to understand the underlying mechanisms of reactive astrogliosis and astroglial apoptosis. Under physiological conditions, CDDO-Me increased Nrf2 expression in the hippocampus without altering activities (phosphorylations) of phosphatase and tensin homolog deleted on chromosome 10 (), phosphatidylinositol-3-kinase (PI3K), and AKT. CDDO-Me did not affect seizure activity in response to pilocarpine. However, CDDO-Me ameliorated reduced astroglial Nrf2 expression in the CA1 region and the molecular layer of the dentate gyrus (ML), and attenuated reactive astrogliosis and ML astroglial apoptosis following SE. In CA1 astrocytes, CDDO-Me inhibited the PI3K/AKT pathway by activating PTEN. In contrast, CDDO-ME resulted in extracellular signal-related kinases 1/2 (ERK1/2)-mediated Nrf2 upregulation in ML astrocytes. Furthermore, CDDO-Me decreased nuclear factor-κB (NFκB) phosphorylation in both CA1 and ML astrocytes. Therefore, our findings suggest that CDDO-Me may attenuate SE-induced reactive astrogliosis and astroglial apoptosis via regulation of ERK1/2-Nrf2, PTEN-PI3K-AKT, and NFκB signaling pathways.

摘要

2-氰基-3,12-二氧代-齐墩果-1,9(11)-二烯-28-酸甲酯(CDDO-Me)是齐墩果酸的三萜类类似物。CDDO-Me具有抗炎和神经保护作用。此外,CDDO-Me具有抗氧化特性,因为它能激活核因子红细胞2相关因子2(Nrf2),而Nrf2是氧化还原稳态的关键调节因子。在本研究中,我们评估了CDDO-Me是否会影响大鼠海马体中星形胶质细胞对癫痫持续状态(SE,一种长时间的癫痫活动)的反应,以了解反应性星形胶质细胞增生和星形胶质细胞凋亡的潜在机制。在生理条件下,CDDO-Me可增加海马体中Nrf2的表达,而不改变10号染色体上缺失的磷酸酶和张力蛋白同源物(PTEN)、磷脂酰肌醇-3-激酶(PI3K)和AKT的活性(磷酸化水平)。CDDO-Me对匹鲁卡品诱导的癫痫活动没有影响。然而,CDDO-Me改善了癫痫持续状态后海马CA1区和齿状回分子层(ML)中星形胶质细胞Nrf2表达的降低,并减轻了反应性星形胶质细胞增生和ML星形胶质细胞凋亡。在CA1星形胶质细胞中,CDDO-Me通过激活PTEN抑制PI3K/AKT信号通路。相反,CDDO-Me导致ML星形胶质细胞中细胞外信号调节激酶1/2(ERK1/2)介导的Nrf2上调。此外,CDDO-Me降低了CA1和ML星形胶质细胞中核因子κB(NFκB)的磷酸化水平。因此,我们的研究结果表明,CDDO-Me可能通过调节ERK1/2-Nrf2、PTEN-PI3K-AKT和NFκB信号通路来减轻癫痫持续状态诱导的反应性星形胶质细胞增生和星形胶质细胞凋亡。

https://cdn.ncbi.nlm.nih.gov/pmc/blobs/ddbf/7589507/defe310bc443/antioxidants-09-01026-g001.jpg

文献AI研究员

20分钟写一篇综述,助力文献阅读效率提升50倍。

立即体验

用中文搜PubMed

大模型驱动的PubMed中文搜索引擎

马上搜索

文档翻译

学术文献翻译模型,支持多种主流文档格式。

立即体验