Suppr超能文献

administration 通过肠道菌群失调增强全身炎症加重肥胖小鼠盲肠结扎穿刺诱导的脓毒症,源自肠道易位的病原体相关分子和饱和脂肪酸的影响。

Administration Worsens Cecal Ligation and Puncture-Induced Sepsis in Obese Mice Through Gut Dysbiosis Enhanced Systemic Inflammation, Impact of Pathogen-Associated Molecules From Gut Translocation and Saturated Fatty Acid.

机构信息

Department of Microbiology, Faculty of Medicine, Chulalongkorn University, Bangkok, Thailand.

Program in Bioinformatics and Computational Biology, Graduate School, Chulalongkorn University, Bangkok, Thailand.

出版信息

Front Immunol. 2020 Sep 25;11:561652. doi: 10.3389/fimmu.2020.561652. eCollection 2020.

Abstract

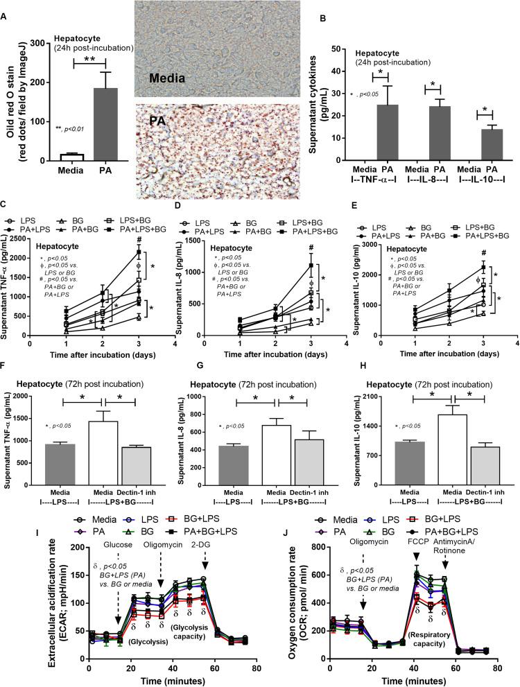
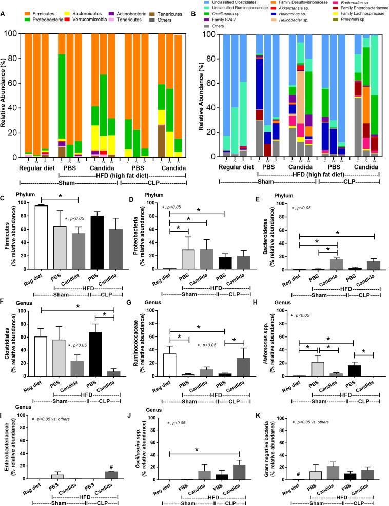
Obesity induces gut leakage and elevates serum lipopolysaccharide (LPS), a major cell wall component of Gram-negative bacteria, through gut translocation. Because is prominent in human gut but not in mouse, , a source of (1→3)-β-D-glucan (BG) in gut contents, was administered in high-fat diet (HFD)-induced obese mice at 1 week before sepsis induction by cecal ligation and puncture (CLP). As such, sepsis in -administered obese mice was more severe than obese mice without as determined by mortality, organ injury (liver and kidney), serum cytokines, gut leakage, endotoxemia, serum BG, and fecal Gram-negative bacteria (microbiome analysis). Mice subjected to CLP and fed a HFD, but not treated with demonstrated a similar mortality to non-obese mice with more severe gut leakage and higher serum cytokines. experiments demonstrated that LPS plus BG (LPS + BG) induced higher supernatant cytokines from hepatocytes (HepG2) and macrophages (RAW264.7), compared with the activation by each molecule alone, and were amplified by palmitic acid, a representative saturated fatty acid. The energy production capacity of HepG2 cells was also decreased by LPS + BG compared with LPS alone as evaluated by extracellular flux analysis. However, L34 (L34) improved sepsis, regardless of administration, through the attenuation of gut leakage and gut dysbiosis. In conclusion, an impact of gut was demonstrated by pretreatment in obese mice that worsened sepsis through (1) gut dysbiosis-induced gut leakage and (2) amplified systemic inflammation due to LPS, BG, and saturated fatty acid.

摘要

肥胖通过肠道易位导致肠道通透性增加和血清脂多糖(LPS)升高,LPS 是革兰氏阴性菌细胞壁的主要成分。由于在人类肠道中含量丰富,但在小鼠肠道中含量较低,因此在盲肠结扎和穿刺(CLP)诱导脓毒症前 1 周,给高脂肪饮食(HFD)诱导肥胖小鼠喂食。结果表明,与未给予 喂食的肥胖小鼠相比,喂食 的肥胖小鼠脓毒症更为严重,死亡率、器官损伤(肝和肾)、血清细胞因子、肠道通透性、内毒素血症、血清 BG 和粪便革兰氏阴性菌(微生物组分析)都更高。接受 CLP 并喂食 HFD 但未给予 治疗的小鼠与非肥胖小鼠的死亡率相似,但肠道通透性更高,血清细胞因子水平更高。实验表明,LPS 加 BG(LPS + BG)诱导的肝细胞(HepG2)和巨噬细胞(RAW264.7)上清液细胞因子水平高于单独激活每种分子时的水平,并且被代表性饱和脂肪酸棕榈酸放大。与单独 LPS 相比,LPS + BG 还降低了 HepG2 细胞的能量产生能力,这可以通过细胞外通量分析来评估。然而,L34(L34)改善了脓毒症,无论是否给予 治疗,都通过减轻肠道渗漏和肠道菌群失调来实现。总之,通过(1)肠道菌群失调引起的肠道渗漏和(2)LPS、BG 和饱和脂肪酸引起的系统炎症放大,证实了肠道 预处理对肥胖小鼠脓毒症的影响。

https://cdn.ncbi.nlm.nih.gov/pmc/blobs/18f4/7545113/25bbcadc0e92/fimmu-11-561652-g001.jpg

文献AI研究员

20分钟写一篇综述,助力文献阅读效率提升50倍。

立即体验

用中文搜PubMed

大模型驱动的PubMed中文搜索引擎

马上搜索

文档翻译

学术文献翻译模型,支持多种主流文档格式。

立即体验