Suppr超能文献

Oct4调控人肝癌中癌干细胞样细胞向肿瘤内皮样细胞的转变。

Oct4 Regulates the Transition of Cancer Stem-Like Cells to Tumor Endothelial-Like Cells in Human Liver Cancer.

作者信息

Liu Hong-Lin, Tang Hong-Ting, Yang Han-Lin, Deng Ting-Ting, Xu Ya-Ping, Xu Shi-Qing, Peng Liang, Wang Zai, Fang Qing, Kuang Xiao-Yan, Li Qin-Shan

机构信息

Institute of Clinical Medical Sciences, China-Japan Friendship Hospital, Beijing, China.

Institute of Clinical Pathology, Zunyi Medical College, Zunyi, China.

出版信息

Front Cell Dev Biol. 2020 Sep 30;8:563316. doi: 10.3389/fcell.2020.563316. eCollection 2020.

Abstract

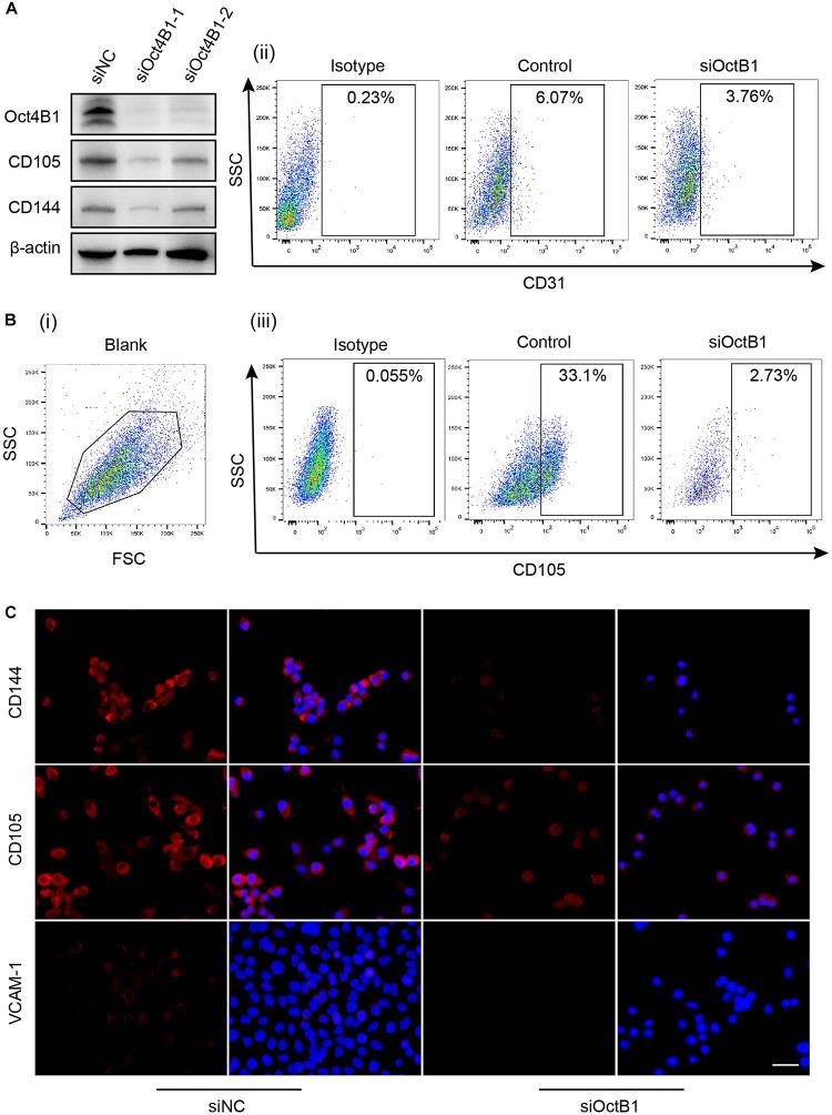
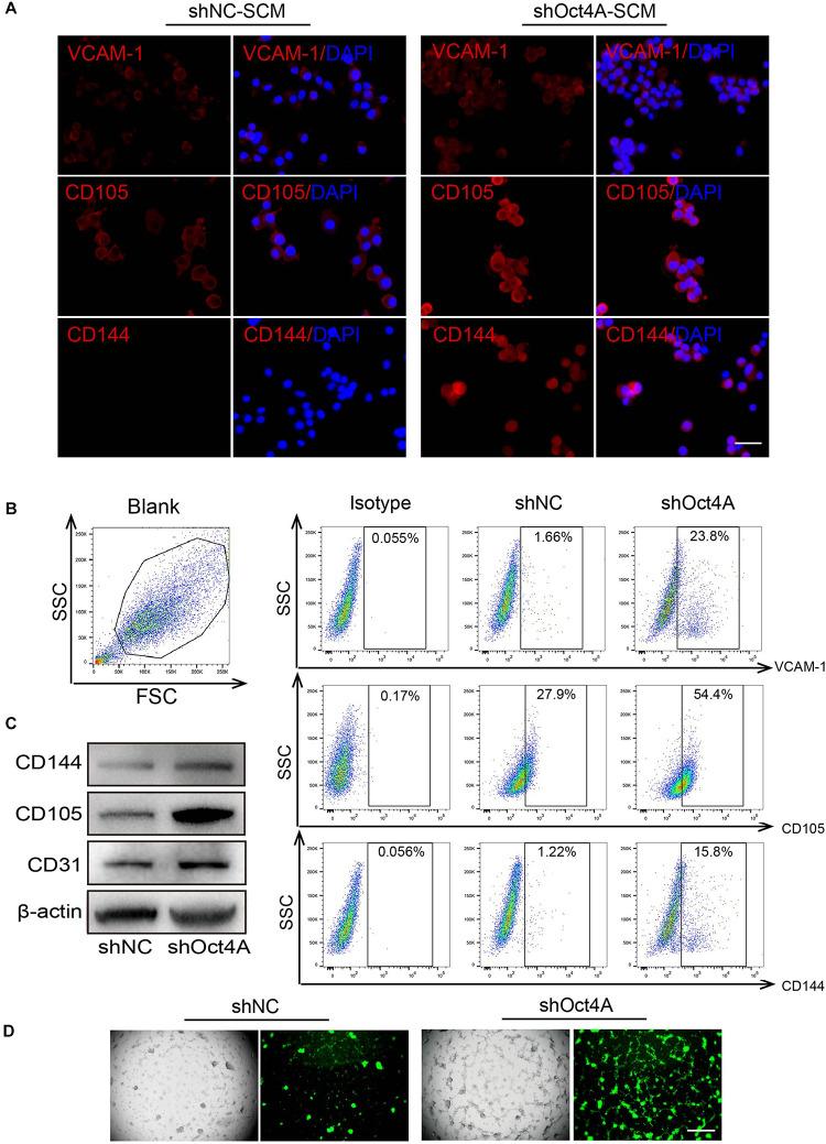
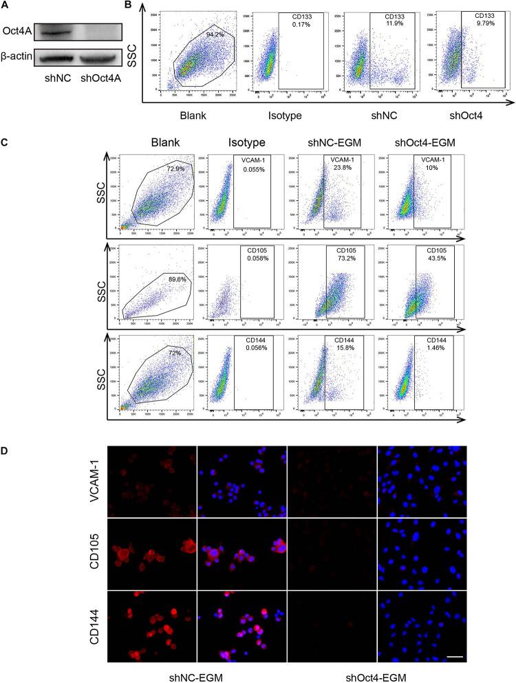
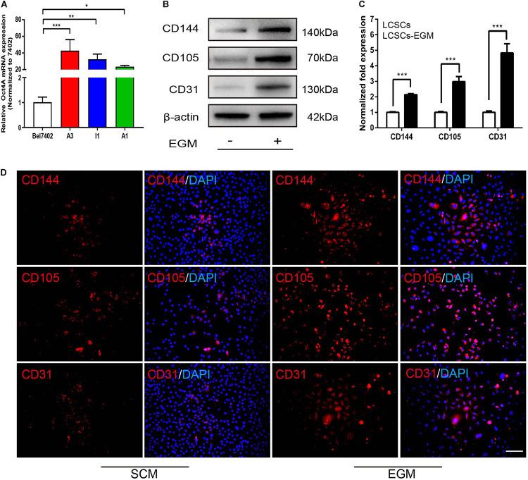
Octamer-binding transcription factor 4 (Oct4) has been recently implicated as a proangiogenic regulator in several induced pluripotent stem cells (iPSCs), however, its role in cancer stem-like cells (CSCs) remain unclear. We report here that Oct4 participates in tumor vasculogenesis in liver CSCs (LCSCs). We identify that LCSCs possess the potential of endothelial -differentiation under endothelial induction, present endothelial specific markers and their functions , and participate in neovasculogenesis . The knockdown of the Oct4A by short hairpin RNA (shRNA) in LCSCs represses endothelial -differentiation potential, but induces endothelial lineage-restricted differentiation, the latter is positively regulated by Oct4B1. Furthermore, Oct4 regulates vasculogenesis in LCSCs may be via the AKT-NF-κB-p65 signaling pathway. This work reveals Oct4, which is a crucial regulator, plays a critical role in tumor endothelial-like cells transition of LCSCs through Oct4A and Oct4B1 by different ways. The simultaneous inhibition of both the isoforms of Oct4 is hence expected to help regress neovascularization derived from CSCs. Our findings may provide insights to the possible new mechanisms of tumor vasculogenesis for primary liver cancer.

摘要

八聚体结合转录因子4(Oct4)最近被认为是几种诱导多能干细胞(iPSC)中的促血管生成调节因子,然而,其在癌症干细胞(CSC)中的作用仍不清楚。我们在此报告,Oct4参与肝癌症干细胞(LCSC)的肿瘤血管生成。我们发现LCSC在内皮诱导下具有内皮分化的潜力,呈现内皮特异性标志物及其功能,并参与新生血管生成。通过短发夹RNA(shRNA)在LCSC中敲低Oct4A可抑制内皮分化潜力,但诱导内皮谱系限制分化,后者由Oct4B1正向调节。此外,Oct4调节LCSC中的血管生成可能是通过AKT-NF-κB-p65信号通路。这项工作揭示了Oct4作为一个关键调节因子,通过Oct4A和Oct4B1以不同方式在LCSC的肿瘤内皮样细胞转变中起关键作用。因此,同时抑制Oct4的两种异构体有望帮助消退源自CSC的新生血管形成。我们的发现可能为原发性肝癌肿瘤血管生成的可能新机制提供见解。

https://cdn.ncbi.nlm.nih.gov/pmc/blobs/5f32/7554317/ecb7b94424f8/fcell-08-563316-g001.jpg

文献AI研究员

20分钟写一篇综述,助力文献阅读效率提升50倍。

立即体验

用中文搜PubMed

大模型驱动的PubMed中文搜索引擎

马上搜索

文档翻译

学术文献翻译模型,支持多种主流文档格式。

立即体验