Suppr超能文献

利用阵列膜酵母双杂交文库高通量鉴定核膜蛋白相互作用。

High-Throughput Identification of Nuclear Envelope Protein Interactions in Using an Arrayed Membrane Yeast-Two Hybrid Library.

机构信息

Stowers Institute for Medical Research, Kansas City, Missouri.

Stowers Institute for Medical Research, Kansas City, Missouri,

出版信息

G3 (Bethesda). 2020 Dec 3;10(12):4649-4663. doi: 10.1534/g3.120.401880.

Abstract

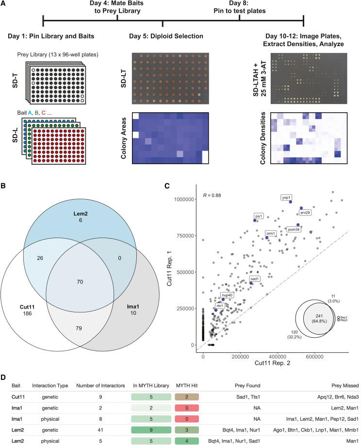
The nuclear envelope (NE) contains a specialized set of integral membrane proteins that maintain nuclear shape and integrity and influence chromatin organization and gene expression. Advances in proteomics techniques and studies in model organisms have identified hundreds of proteins that localize to the NE. However, the function of many of these proteins at the NE remains unclear, in part due to a lack of understanding of the interactions that these proteins participate in at the NE membrane. To assist in the characterization of NE transmembrane protein interactions we developed an arrayed library of integral and peripheral membrane proteins from the fission yeast for high-throughput screening using the split-ubiquitin based membrane yeast two -hybrid system. We used this approach to characterize protein interactions for three conserved proteins that localize to the inner nuclear membrane: Cut11/Ndc1, Lem2 and Ima1/Samp1/Net5. Additionally, we determined how the interaction network for Cut11 is altered in canonical temperature-sensitive mutants. This library and screening approach is readily applicable to characterizing the interactomes of integral membrane proteins localizing to various subcellular compartments.

摘要

核膜(NE)包含一组特殊的完整膜蛋白,这些蛋白维持核的形状和完整性,并影响染色质的组织和基因表达。蛋白质组学技术的进步和模式生物的研究已经鉴定出数百种定位于 NE 的蛋白质。然而,这些蛋白质在 NE 中的许多功能仍然不清楚,部分原因是缺乏对这些蛋白质在 NE 膜中参与的相互作用的理解。为了帮助表征 NE 跨膜蛋白相互作用,我们开发了一种来自裂殖酵母的整合和周边膜蛋白的阵列文库,用于使用基于分裂泛素的膜酵母双杂交系统进行高通量筛选。我们使用这种方法来描述定位于内核膜的三个保守蛋白(Cut11/Ndc1、Lem2 和 Ima1/Samp1/Net5)的蛋白相互作用。此外,我们还确定了 Cut11 的相互作用网络在规范的温度敏感突变体中是如何改变的。这个文库和筛选方法很容易适用于描述定位于各种亚细胞区室的整合膜蛋白的互作组。

https://cdn.ncbi.nlm.nih.gov/pmc/blobs/36d3/7718735/34dd40f2ec46/4649f1.jpg

文献AI研究员

20分钟写一篇综述,助力文献阅读效率提升50倍。

立即体验

用中文搜PubMed

大模型驱动的PubMed中文搜索引擎

马上搜索

文档翻译

学术文献翻译模型,支持多种主流文档格式。

立即体验