Suppr超能文献

TET2 功能丧失驱动的克隆性造血加剧衰老和肥胖中的实验性胰岛素抵抗。

TET2-Loss-of-Function-Driven Clonal Hematopoiesis Exacerbates Experimental Insulin Resistance in Aging and Obesity.

机构信息

Centro Nacional de Investigaciones Cardiovasculares (CNIC), Madrid, Spain; Boston University School of Medicine, Boston, MA, USA.

Centro Nacional de Investigaciones Cardiovasculares (CNIC), Madrid, Spain; Boston University School of Medicine, Boston, MA, USA.

出版信息

Cell Rep. 2020 Oct 27;33(4):108326. doi: 10.1016/j.celrep.2020.108326.

Abstract

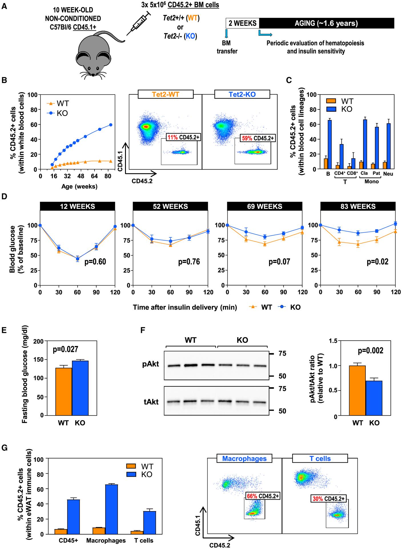
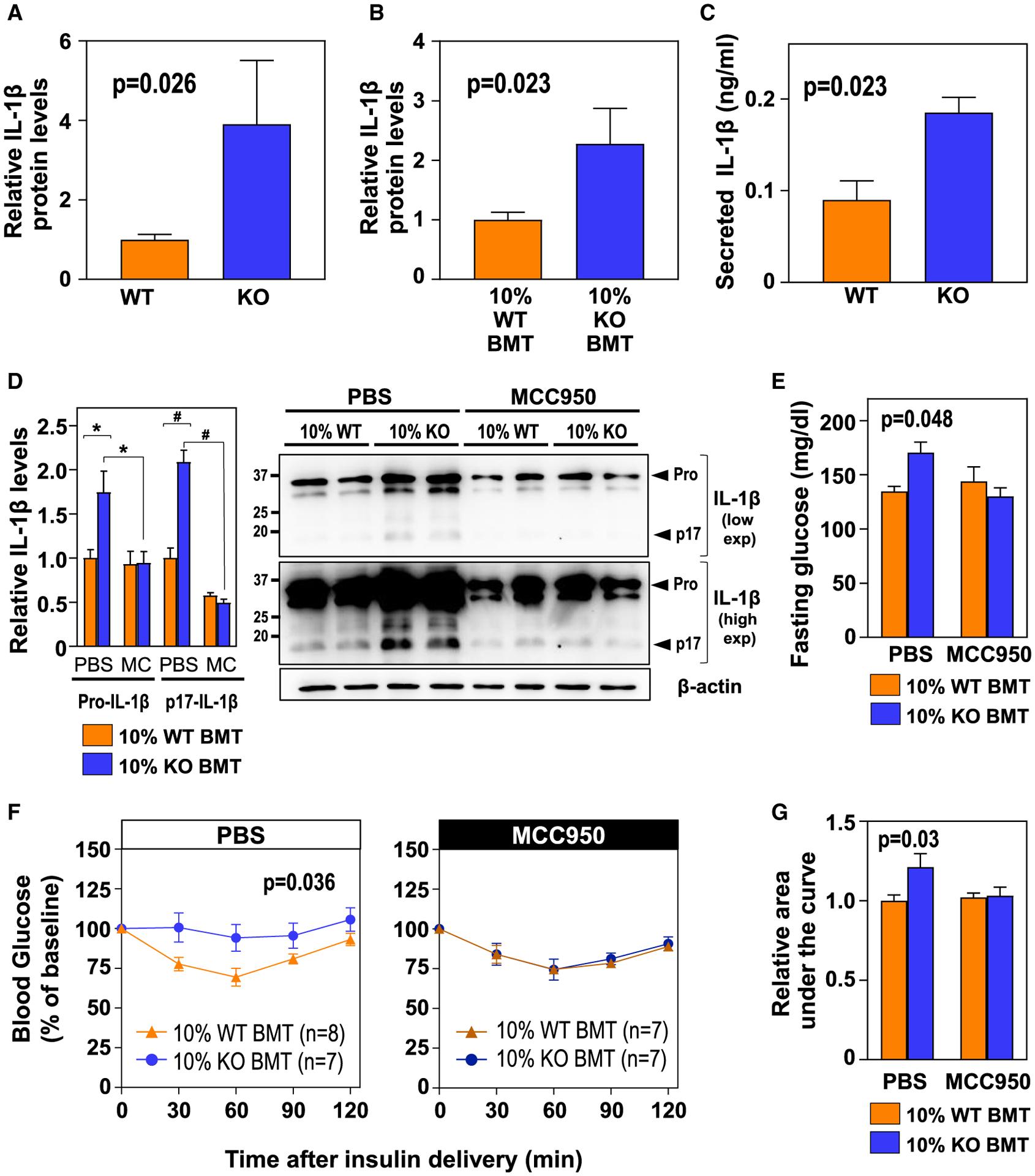
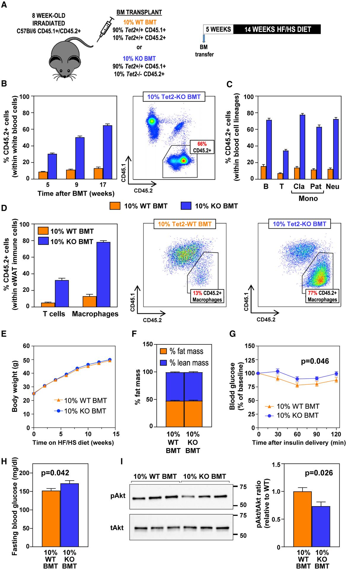
Human aging is frequently accompanied by the acquisition of somatic mutations in the hematopoietic system that induce clonal hematopoiesis, leading to the development of a mutant clone of hematopoietic progenitors and leukocytes. This somatic-mutation-driven clonal hematopoiesis has been associated with an increased incidence of cardiovascular disease and type 2 diabetes, but whether this epidemiological association reflects a direct, causal contribution of mutant hematopoietic and immune cells to age-related metabolic abnormalities remains unexplored. Here, we show that inactivating mutations in the epigenetic regulator TET2, which lead to clonal hematopoiesis, aggravate age- and obesity-related insulin resistance in mice. This metabolic dysfunction is paralleled by increased expression of the pro-inflammatory cytokine IL-1β in white adipose tissue, and it is suppressed by pharmacological inhibition of NLRP3 inflammasome-mediated IL-1β production. These findings support a causal contribution of somatic TET2 mutations to insulin resistance and type 2 diabetes.

摘要

人类衰老通常伴随着造血系统获得体细胞突变,从而诱导克隆性造血,导致造血祖细胞和白细胞的突变克隆的发展。这种由体细胞突变驱动的克隆性造血与心血管疾病和 2 型糖尿病的发病率增加有关,但这种流行病学关联是否反映了突变造血和免疫细胞对与年龄相关的代谢异常的直接、因果贡献仍有待探索。在这里,我们表明,导致克隆性造血的表观遗传调节剂 TET2 的失活突变会加剧小鼠的年龄相关和肥胖相关的胰岛素抵抗。这种代谢功能障碍伴随着白色脂肪组织中促炎细胞因子 IL-1β表达的增加,而 NLRP3 炎性小体介导的 IL-1β产生的药理学抑制可抑制这种代谢功能障碍。这些发现支持体细胞 TET2 突变对胰岛素抵抗和 2 型糖尿病的因果贡献。

https://cdn.ncbi.nlm.nih.gov/pmc/blobs/ab01/7856871/974e10f2bf16/nihms-1665579-f0002.jpg

文献AI研究员

20分钟写一篇综述,助力文献阅读效率提升50倍。

立即体验

用中文搜PubMed

大模型驱动的PubMed中文搜索引擎

马上搜索

文档翻译

学术文献翻译模型,支持多种主流文档格式。

立即体验