Suppr超能文献

乳酸通过抑制 YAP 和 NF-κB 激活 GPR81 介导的信号转导来抑制巨噬细胞对 LPS 刺激的促炎反应。

Lactate Suppresses Macrophage Pro-Inflammatory Response to LPS Stimulation by Inhibition of YAP and NF-κB Activation GPR81-Mediated Signaling.

机构信息

Department of Surgery, Quillen College of Medicine, East Tennessee State University, Johnson City, TN, United States.

Center of Excellence for Inflammation, Infectious Disease and Immunity, Quillen College of Medicine, East Tennessee State University, Johnson City, TN, United States.

出版信息

Front Immunol. 2020 Oct 6;11:587913. doi: 10.3389/fimmu.2020.587913. eCollection 2020.

Abstract

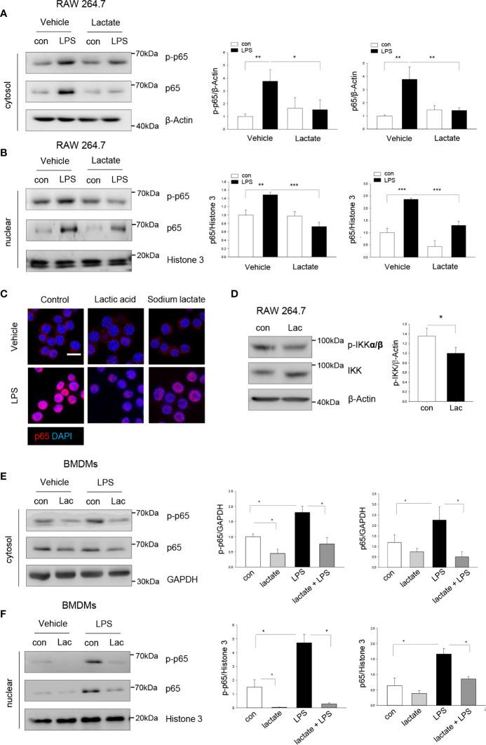
Recent evidence from cancer research indicates that lactate exerts a suppressive effect on innate immune responses in cancer. This study investigated the mechanisms by which lactate suppresses macrophage pro-inflammatory responses. Macrophages [Raw 264.7 and bone marrow derived macrophages (BMDMs)] were treated with LPS in the presence or absence of lactate. Pro-inflammatory cytokines, NF-κB and YAP activation and nuclear translocation were examined. Our results show that lactate significantly attenuates LPS stimulated macrophage TNF-α and IL-6 production. Lactate also suppresses LPS stimulated macrophage NF-κB and YAP activation and nuclear translocation in macrophages. Interestingly, YAP activation and nuclear translocation are required for LPS stimulated macrophage NF-κB activation and TNFα production. Importantly, lactate suppressed YAP activation and nuclear translocation is mediated by GPR81 dependent AMKP and LATS activation which phosphorylates YAP, resulting in YAP inactivation. Finally, we demonstrated that LPS stimulation induces an interaction between YAP and NF-κB subunit p65, while lactate decreases the interaction of YAP and NF-κB, thus suppressing LPS induced pro-inflammatory cytokine production. Our study demonstrates that lactate exerts a previously unknown role in the suppression of macrophage pro-inflammatory cytokine production GPR81 mediated YAP inactivation, resulting in disruption of YAP and NF-κB interaction and nuclear translocation in macrophages.

摘要

最近的癌症研究证据表明,乳酸对癌症中的固有免疫反应发挥抑制作用。本研究探讨了乳酸抑制巨噬细胞促炎反应的机制。用 LPS 处理巨噬细胞(Raw 264.7 和骨髓来源的巨噬细胞(BMDMs)),存在或不存在乳酸。检测促炎细胞因子、NF-κB 和 YAP 的激活和核易位。结果表明,乳酸显著减弱 LPS 刺激的巨噬细胞 TNF-α和 IL-6 产生。乳酸还抑制 LPS 刺激的巨噬细胞 NF-κB 和 YAP 的激活和核易位。有趣的是,YAP 激活和核易位是 LPS 刺激的巨噬细胞 NF-κB 激活和 TNFα产生所必需的。重要的是,乳酸抑制 YAP 激活和核易位是通过 GPR81 依赖性 AMPK 和 LATS 激活介导的,该激活磷酸化 YAP,导致 YAP 失活。最后,我们证明 LPS 刺激诱导 YAP 和 NF-κB 亚基 p65 之间的相互作用,而乳酸减少 YAP 和 NF-κB 的相互作用,从而抑制 LPS 诱导的促炎细胞因子产生。我们的研究表明,乳酸在抑制巨噬细胞促炎细胞因子产生中发挥了以前未知的作用,通过 GPR81 介导的 YAP 失活,破坏巨噬细胞中 YAP 和 NF-κB 的相互作用和核易位。

https://cdn.ncbi.nlm.nih.gov/pmc/blobs/93e2/7573489/0024c7a9a020/fimmu-11-587913-g001.jpg

文献AI研究员

20分钟写一篇综述,助力文献阅读效率提升50倍。

立即体验

用中文搜PubMed

大模型驱动的PubMed中文搜索引擎

马上搜索

文档翻译

学术文献翻译模型,支持多种主流文档格式。

立即体验