Suppr超能文献

MLAA-34基因敲低通过JAK2/STAT3信号通路在急性单核细胞白血病中显示出增强的抗肿瘤活性。

MLAA-34 knockdown shows enhanced antitumor activity via JAK2/STAT3 signaling pathway in acute monocytic leukemia.

作者信息

Lei Bo, Qian Lu, Zhang Yanping, Chen Yinxia, Gao Meili, Shah Walayat, Cao Xingmei, Zhang Pengyu, Zhao Wanhong, Liu Jie, Wang Jianli, Ma Xiaorong, Yang Yun, Meng Xin, Cai Fengmei, Xu Yan, Luo Jing, Wang Baiyan, Zhang Yang, He Aili, Zhang Wanggang

机构信息

Second Affiliated Hospital, Medical School of Xi'an Jiaotong University, Department of Hematology, 157 Xiwu Road, Xi'an, Shaanxi, China.

Department of Medical Research Center, Xi'an No.3 Hospital, the Affiliated Hospital of Northwest University, Xi'an, Shaanxi Province, China, 710008.

出版信息

J Cancer. 2020 Sep 30;11(23):6768-6781. doi: 10.7150/jca.46670. eCollection 2020.

Abstract

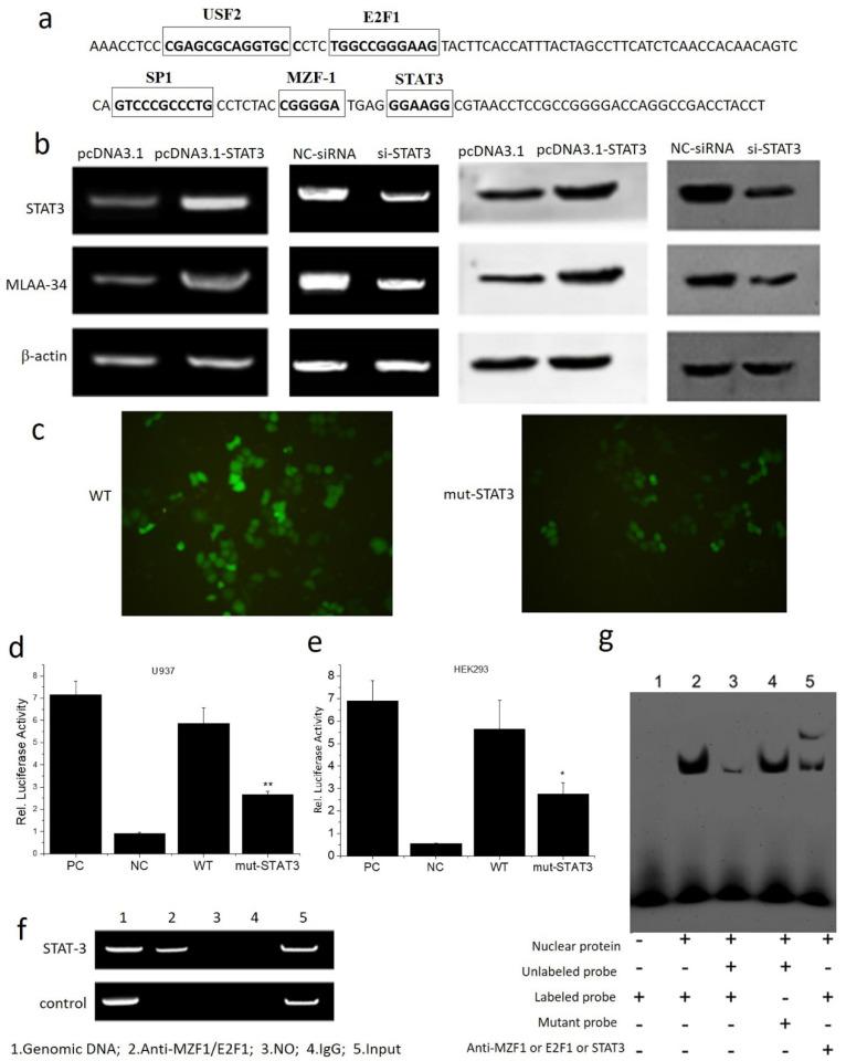
MLAA-34 is a novel leukemia-associated gene closely related to the carcinogenesis of acute monocytic leukemia (AML). MLAA-34 over expression has been observed to inhibit apoptosis . JAK2/STAT3 pathway plays an important role in cell proliferation, differentiation and inhibition of apoptosis in number of cancers. However, the relationship and interaction between MLAA-34 and JAK2/STAT3 has never been investigated in AML. This study investigates and reports a novel relationship between MLAA-34 and JAK2/STAT3 pathway in AML both and . We constructed MLAA-34 knockdown vector and transfected U937 cells to observe its apoptotic activities in relation to JAK2/STAT3 signaling pathway and then in mouse model. Levels of expression of MLAA-34 and JAK2/STAT3 and its downstream targets were also measured in AML patients and a few volunteers. We found that MLAA-34 knockdown increased U937 apoptosis and inhibited tumor growth . Components of the canonical JAK2/STAT3 pathway or its downstream targets, including c-myc, bcl-2, Bax, and caspase-3, were shown to be involved in the carcinogenesis of AML. We also found that the JAK2/STAT3 pathway positively regulated MLAA-34 expression. We additionally identified a STAT3 binding site in the MLAA-34 promoter where STAT3 binds directly and activates MLAA-34 expression. In addition, MLAA-34 was found to form a complex with JAK2 and was enhanced by JAK2 activation. Correlation of MLAA-34 and JAK2/STAT3 was further confirmed in AML patients. In conclusion, MLAA-34 is a novel regulator for JAK2/STAT3 signaling, and in turn, is regulated by this interaction in a positive feedback loop. Thus we report a novel model of interaction mechanism between MLAA-34 and JAK2/STAT3 which can be utilized as a potential target for a novel therapeutic approach in AML.

摘要

MLAA - 34是一种与急性单核细胞白血病(AML)致癌作用密切相关的新型白血病相关基因。已观察到MLAA - 34的过表达可抑制细胞凋亡。JAK2/STAT3通路在多种癌症的细胞增殖、分化及凋亡抑制中起重要作用。然而,AML中MLAA - 34与JAK2/STAT3之间的关系及相互作用从未被研究过。本研究调查并报道了AML中MLAA - 34与JAK2/STAT3通路之间的一种新型关系。我们构建了MLAA - 34敲低载体并转染U937细胞,以观察其与JAK2/STAT3信号通路相关的凋亡活性,然后在小鼠模型中进行观察。还检测了AML患者及一些志愿者中MLAA - 34、JAK2/STAT3及其下游靶点的表达水平。我们发现敲低MLAA - 34可增加U937细胞凋亡并抑制肿瘤生长。经典JAK2/STAT3通路的组成成分或其下游靶点,包括c - myc、bcl - 2、Bax和caspase - 3,被证明参与了AML的致癌过程。我们还发现JAK2/STAT3通路正向调节MLAA - 34的表达。我们另外在MLAA - 34启动子中鉴定出一个STAT3结合位点,STAT3可直接结合并激活MLAA - 34的表达。此外,发现MLAA - 34与JAK2形成复合物,并因JAK2激活而增强。AML患者中MLAA - 34与JAK2/STAT3之间的相关性进一步得到证实。总之,MLAA - 34是JAK2/STAT3信号的新型调节因子,并反过来受这种相互作用以正反馈回路调节。因此,我们报道了一种MLAA - 34与JAK2/STAT3之间相互作用机制的新型模型,可作为AML新型治疗方法的潜在靶点。

https://cdn.ncbi.nlm.nih.gov/pmc/blobs/4262/7592008/aa708e0335bc/jcav11p6768g001.jpg

文献AI研究员

20分钟写一篇综述,助力文献阅读效率提升50倍。

立即体验

用中文搜PubMed

大模型驱动的PubMed中文搜索引擎

马上搜索

文档翻译

学术文献翻译模型,支持多种主流文档格式。

立即体验