Suppr超能文献

化学物质通过内源性Sox17激活引发的主转录因子的分层激活来精心安排重编程。

Chemicals orchestrate reprogramming with hierarchical activation of master transcription factors primed by endogenous Sox17 activation.

作者信息

Yang Zhenghao, Xu Xiaochan, Gu Chan, Li Jun, Wu Qihong, Ye Can, Nielsen Alexander Valentin, Mao Lichao, Ye Junqing, Bai Ke, Guo Fan, Tang Chao, Zhao Yang

机构信息

State Key Laboratory of Natural and Biomimetic Drugs, MOE Key Laboratory of Cell Proliferation and Differentiation, Beijing Key Laboratory of Cardiometabolic Molecular Medicine, Institute of Molecular Medicine, Peking University, 100871, Beijing, China.

Peking-Tsinghua Center for Life Sciences, Peking University, 100871, Beijing, China.

出版信息

Commun Biol. 2020 Oct 30;3(1):629. doi: 10.1038/s42003-020-01346-w.

Abstract

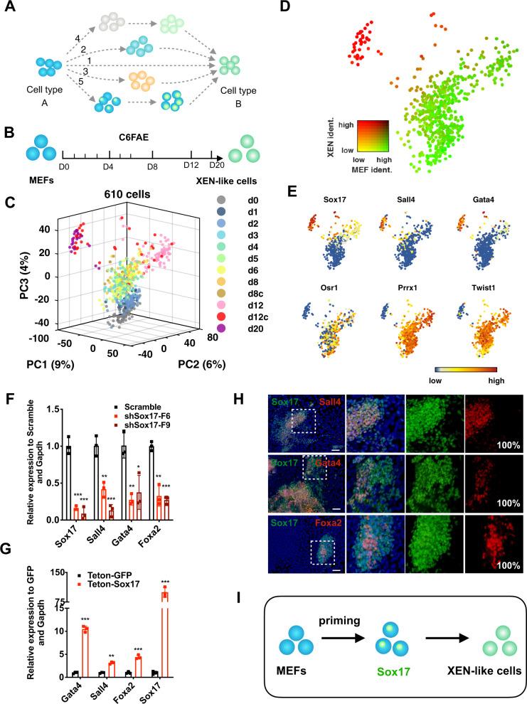
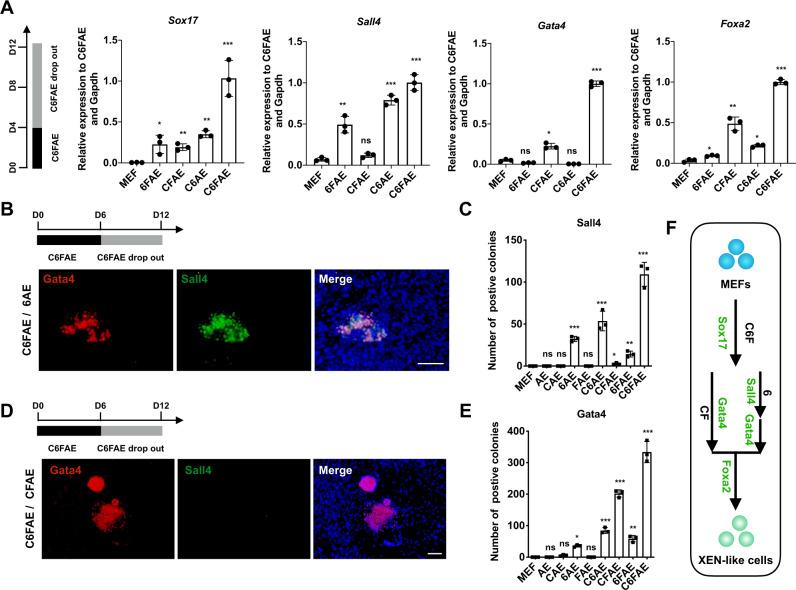
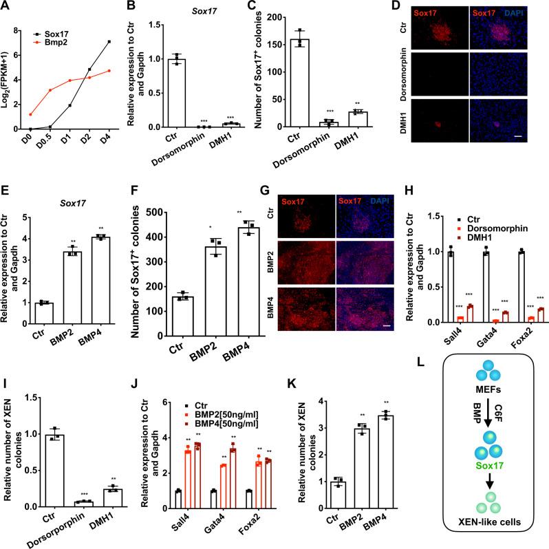
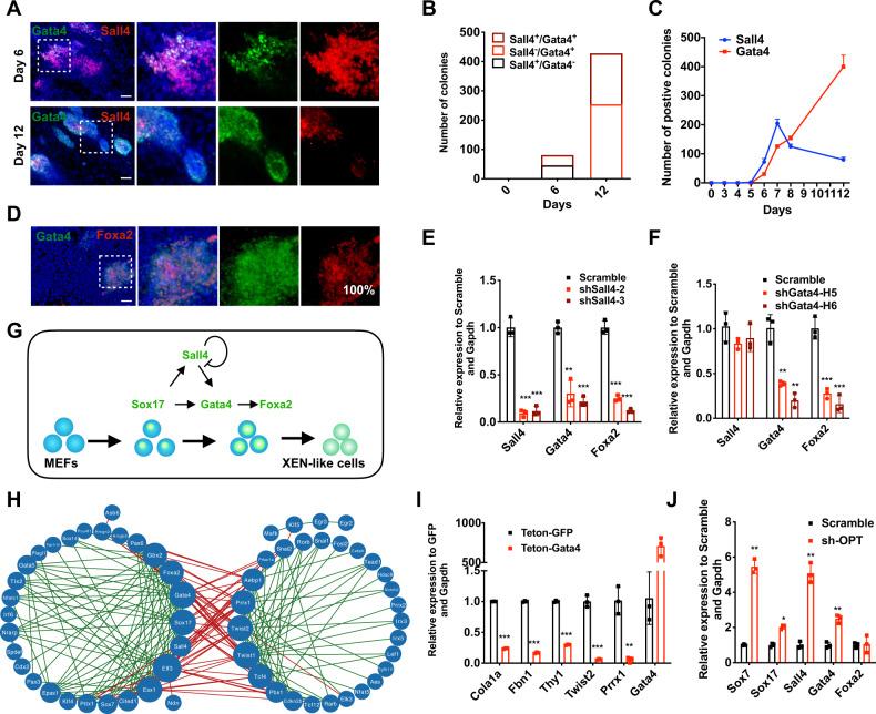
Mouse somatic cells can be chemically reprogrammed into pluripotent stem cells (CiPSCs) through an intermediate extraembryonic endoderm (XEN)-like state. However, it is elusive how the chemicals orchestrate the cell fate alteration. In this study, we analyze molecular dynamics in chemical reprogramming from fibroblasts to a XEN-like state. We find that Sox17 is initially activated by the chemical cocktails, and XEN cell fate specialization is subsequently mediated by Sox17 activated expression of other XEN master genes, such as Sall4 and Gata4. Furthermore, this stepwise process is differentially regulated. The core reprogramming chemicals CHIR99021, 616452 and Forskolin are all necessary for Sox17 activation, while differently required for Gata4 and Sall4 expression. The addition of chemical boosters in different phases further improves the generation efficiency of XEN-like cells. Taken together, our work demonstrates that chemical reprogramming is regulated in 3 distinct "prime-specify-transit" phases initiated with endogenous Sox17 activation, providing a new framework to understand cell fate determination.

摘要

小鼠体细胞可通过一种类似胚外内胚层(XEN)的中间状态被化学重编程为多能干细胞(CiPSC)。然而,这些化学物质如何协调细胞命运改变尚不清楚。在本研究中,我们分析了从成纤维细胞到类似XEN状态的化学重编程过程中的分子动力学。我们发现,Sox17最初被化学混合物激活,随后XEN细胞命运特化由Sox17激活的其他XEN主基因(如Sall4和Gata4)的表达介导。此外,这一逐步过程受到不同的调控。核心重编程化学物质CHIR99021、616452和福斯高林对于Sox17激活都是必需的,而对于Gata4和Sall4的表达需求则不同。在不同阶段添加化学增强剂进一步提高了类似XEN细胞的生成效率。综上所述,我们的工作表明,化学重编程是以内源性Sox17激活开始,在3个不同的“起始-特化-过渡”阶段受到调控的,这为理解细胞命运决定提供了一个新框架。

https://cdn.ncbi.nlm.nih.gov/pmc/blobs/b4ef/7603307/f7f600bec56b/42003_2020_1346_Fig1_HTML.jpg

文献AI研究员

20分钟写一篇综述,助力文献阅读效率提升50倍。

立即体验

用中文搜PubMed

大模型驱动的PubMed中文搜索引擎

马上搜索

文档翻译

学术文献翻译模型,支持多种主流文档格式。

立即体验