Suppr超能文献

声乐展示中的文化传播、进化与变革:来自鸟类和鲸鱼歌声的启示

Cultural Transmission, Evolution, and Revolution in Vocal Displays: Insights From Bird and Whale Song.

作者信息

Garland Ellen C, McGregor Peter K

机构信息

Centre for Social Learning and Cognitive Evolution, and Sea Mammal Research Unit, School of Biology, University of St. Andrews, St. Andrews, United Kingdom.

Eco-Ethology Research Unit, ISPA-Instituto Universitário, Lisbon, Portugal.

出版信息

Front Psychol. 2020 Sep 29;11:544929. doi: 10.3389/fpsyg.2020.544929. eCollection 2020.

Abstract

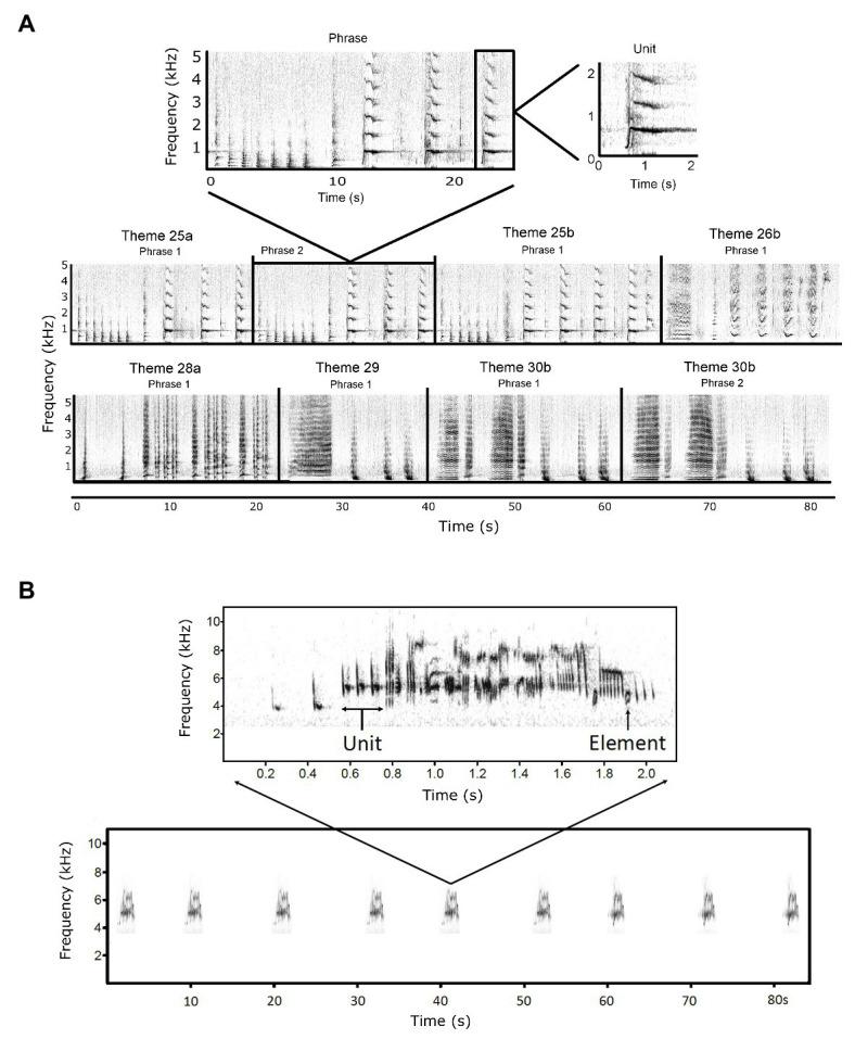
Culture, defined as shared behavior or information within a community acquired through some form of social learning from conspecifics, is now suggested to act as a second inheritance system. Cultural processes are important in a wide variety of vertebrate species. Birdsong provides a classic example of cultural processes: cultural transmission, where changes in a shared song are learned from surrounding conspecifics, and cultural evolution, where the patterns of songs change through time. This form of cultural transmission of information has features that are different in speed and form from genetic transmission. More recently, culture, vocal traditions, and an extreme form of song evolution have been documented in cetaceans. Humpback whale song "revolutions," where the single population-wide shared song type is rapidly replaced by a new, novel song type introduced from a neighboring population, represents an extraordinary example of ocean basin-wide cultural transmission rivaled in its geographic extent only by humans. In this review, we examine the cultural evolutions and revolutions present in some birdsong and whale song, respectively. By taking a comparative approach to these cultural processes, we review the existing evidence to understand the similarities and differences for their patterns of expression and the underlying drivers, including anthropogenic influences, which may shape them. Finally, we encourage future studies to explore the role of innovation vs. production errors in song evolution, the fitness information present in song, and how human-induced changes in population sizes, trajectories, and migratory connections facilitating cultural transmission may be driving song revolutions.

摘要

文化被定义为一个群体内通过某种形式从同种个体进行社会学习而获得的共享行为或信息,现在有人提出文化可作为第二种遗传系统。文化过程在多种脊椎动物物种中都很重要。鸟鸣提供了文化过程的一个经典例子:文化传播,即共享歌曲的变化是从周围同种个体那里学到的;以及文化进化,即歌曲模式随时间变化。这种信息的文化传播形式在速度和形式上具有与基因传播不同的特征。最近,在鲸类动物中也记录到了文化、声音传统以及一种极端形式的歌曲进化。座头鲸的歌曲“革命”,即整个种群共享的单一歌曲类型迅速被从邻近种群引入的一种新的、新颖的歌曲类型所取代,这是一个跨大洋文化传播的非凡例子,其地理范围只有人类能与之匹敌。在这篇综述中,我们分别研究了一些鸟鸣和鲸歌中存在的文化进化和革命。通过对这些文化过程采用比较方法,我们回顾现有证据,以了解它们表达方式的异同以及潜在驱动因素,包括可能塑造它们的人为影响。最后,我们鼓励未来的研究去探索创新与发声错误在歌曲进化中的作用、歌曲中存在的适应性信息,以及人类引起的种群规模、轨迹和迁徙联系的变化如何促进文化传播并可能推动歌曲革命。

https://cdn.ncbi.nlm.nih.gov/pmc/blobs/c1ce/7550662/0816d464fd94/fpsyg-11-544929-g001.jpg

文献AI研究员

20分钟写一篇综述,助力文献阅读效率提升50倍。

立即体验

用中文搜PubMed

大模型驱动的PubMed中文搜索引擎

马上搜索

文档翻译

学术文献翻译模型,支持多种主流文档格式。

立即体验