Suppr超能文献

维拉帕米抑制脑短暂全脑缺血/再灌注诱导的活性氧物种和依赖的细胞凋亡途径。

Verapamil Inhibits Mitochondria-Induced Reactive Oxygen Species and Dependent Apoptosis Pathways in Cerebral Transient Global Ischemia/Reperfusion.

机构信息

Department of Neurosurgery, Shariati Hospital, Tehran University of Medical Sciences, Tehran, Iran.

Anatomical Sciences Department, Tehran Medical Sciences, Islamic Azad University, Tehran, Iran.

出版信息

Oxid Med Cell Longev. 2020 Oct 17;2020:5872645. doi: 10.1155/2020/5872645. eCollection 2020.

Abstract

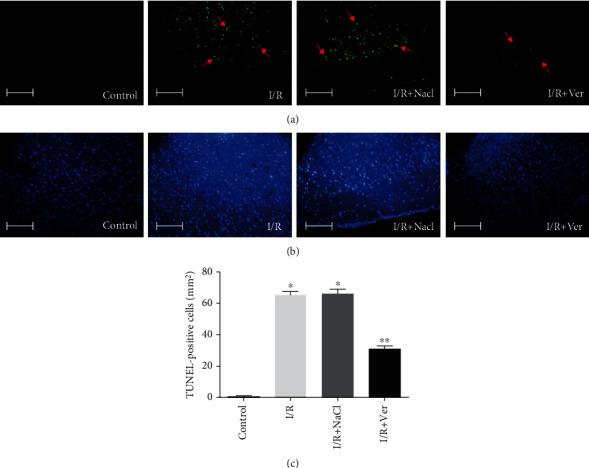
The prefrontal cortex is the largest lobe of the brain and is consequently involved in stroke. There is no comprehensive practical pharmacological strategy for ameliorating prefrontal cortex injury induced by cerebral ischemia. Therefore, we studied the neuroprotective properties of verapamil (Ver) on mitochondrial dysfunction and morphological features of apoptosis in transient global ischemia/reperfusion (I/R). Ninety-six Wistar rats were allocated into four groups: control, I/R, I/R+Ver (10 mg/kg twice 1 hour prior to ischemia and 1 hour after reperfusion phase), and I/R+NaCl (vehicle). Animals were sacrificed, and mitochondrial dysfunction parameters (i.e., mitochondrial swelling, mitochondrial membrane potential, ATP concentration, ROS production, and cytochrome c release), antioxidant defense (i.e., superoxide dismutase, malondialdehyde, glutathione peroxidase, catalase, and caspase-3 activation), and morphological features of apoptosis were determined. The results showed that mitochondrial damage, impairment of antioxidant defense system, and apoptosis were significantly more prevalent in the I/R group in comparison with the other groups. Ver decreased mitochondrial damage by reducing oxidative stress, augmented the activity of antioxidant enzymes in the brain, and decreased apoptosis in the I/R neurons. The current study confirmed the role of oxidative stress and mitochondrial dysfunction in I/R progression and indicated the possible antioxidative mechanism of the neuroprotective activities of Ver.

摘要

前额叶皮层是大脑中最大的脑叶,因此与中风有关。目前尚无全面的实用药理学策略来改善脑缺血引起的前额叶皮层损伤。因此,我们研究了维拉帕米(Ver)对短暂性全脑缺血/再灌注(I/R)中线粒体功能障碍和细胞凋亡形态特征的神经保护作用。96 只 Wistar 大鼠分为 4 组:对照组、I/R 组、I/R+Ver(缺血前 1 小时和再灌注期后 1 小时两次给予 10mg/kgVer)组和 I/R+NaCl(载体)组。处死动物后,测定线粒体功能障碍参数(线粒体肿胀、线粒体膜电位、ATP 浓度、ROS 产生和细胞色素 c 释放)、抗氧化防御(超氧化物歧化酶、丙二醛、谷胱甘肽过氧化物酶、过氧化氢酶和 caspase-3 激活)和细胞凋亡的形态特征。结果表明,与其他组相比,I/R 组的线粒体损伤、抗氧化防御系统受损和细胞凋亡更为明显。Ver 通过减少氧化应激降低线粒体损伤,增加大脑中抗氧化酶的活性,并减少 I/R 神经元中的细胞凋亡。本研究证实了氧化应激和线粒体功能障碍在 I/R 进展中的作用,并表明了 Ver 的神经保护作用的可能抗氧化机制。

https://cdn.ncbi.nlm.nih.gov/pmc/blobs/e286/7591985/648d298bb0ee/OMCL2020-5872645.001.jpg

文献AI研究员

20分钟写一篇综述,助力文献阅读效率提升50倍。

立即体验

用中文搜PubMed

大模型驱动的PubMed中文搜索引擎

马上搜索

文档翻译

学术文献翻译模型,支持多种主流文档格式。

立即体验