Suppr超能文献

对ATR的药理学抑制可通过一种不依赖ATR的机制阻断自噬。

Pharmacological Inhibition of ATR Can Block Autophagy through an ATR-Independent Mechanism.

作者信息

Bowler Elizabeth, Skwarska Anna, Wilson Joseph D, Ramachandran Shaliny, Bolland Hannah, Easton Alistair, Ostheimer Christian, Hwang Ming-Shih, Leszczynska Katarzyna B, Conway Stuart J, Hammond Ester M

机构信息

Oxford Institute for Radiation Oncology, Department of Oncology, The University of Oxford, Oxford OX3 7DQ, UK.

Translational Histopathology Lab, Oxford Cancer Centre, Oxford OX3 7DQ, UK.

出版信息

iScience. 2020 Oct 14;23(11):101668. doi: 10.1016/j.isci.2020.101668. eCollection 2020 Nov 20.

Abstract

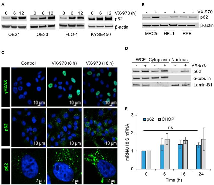
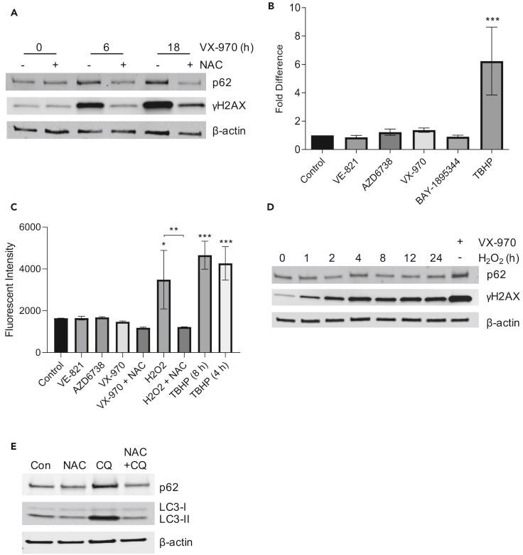
Inhibition of the ATR kinase has emerged as a therapeutically attractive means to target cancer since the development of potent inhibitors, which are now in clinical testing. We investigated a potential link between ATR inhibition and the autophagy process in esophageal cancer cells using four ATR inhibitors including two in clinical testing. The response to pharmacological ATR inhibitors was compared with genetic systems to investigate the ATR dependence of the effects observed. The ATR inhibitor, VX-970, was found to lead to an accumulation of p62 and LC3-II indicative of a blocked autophagy. This increase in p62 occurred post-transcriptionally and in all the cell lines tested. However, our data indicate that the accumulation of p62 occurred in an ATR-independent manner and was instead an off-target response to the ATR inhibitor. This study has important implications for the clinical response to pharmacological ATR inhibition, which in some cases includes the blockage of autophagy.

摘要

自从强效抑制剂问世以来,抑制ATR激酶已成为一种具有治疗吸引力的癌症靶向手段,目前这些抑制剂正处于临床试验阶段。我们使用四种ATR抑制剂(包括两种正在进行临床试验的抑制剂)研究了ATR抑制与食管癌细胞自噬过程之间的潜在联系。将对药理学ATR抑制剂的反应与基因系统进行比较,以研究观察到的效应的ATR依赖性。发现ATR抑制剂VX-970会导致p62和LC3-II积累,这表明自噬受阻。p62的这种增加发生在转录后,并且在所有测试的细胞系中均如此。然而,我们的数据表明,p62的积累以ATR非依赖性方式发生,而是对ATR抑制剂的脱靶反应。这项研究对药理学ATR抑制的临床反应具有重要意义,在某些情况下,这种反应包括自噬的阻断。

https://cdn.ncbi.nlm.nih.gov/pmc/blobs/0a4e/7588853/f40cd21cd984/fx1.jpg

文献AI研究员

20分钟写一篇综述,助力文献阅读效率提升50倍。

立即体验

用中文搜PubMed

大模型驱动的PubMed中文搜索引擎

马上搜索

文档翻译

学术文献翻译模型,支持多种主流文档格式。

立即体验