Suppr超能文献

eIF4E S209 磷酸化使 myc 和应激驱动的肿瘤发生获得许可。

eIF4E S209 phosphorylation licenses myc- and stress-driven oncogenesis.

机构信息

Department of Pathology, University of Pittsburgh School of Medicine, Pittsburgh, United States.

UPMC Hillman Cancer Center, Pittsburgh, United States.

出版信息

Elife. 2020 Nov 2;9:e60151. doi: 10.7554/eLife.60151.

Abstract

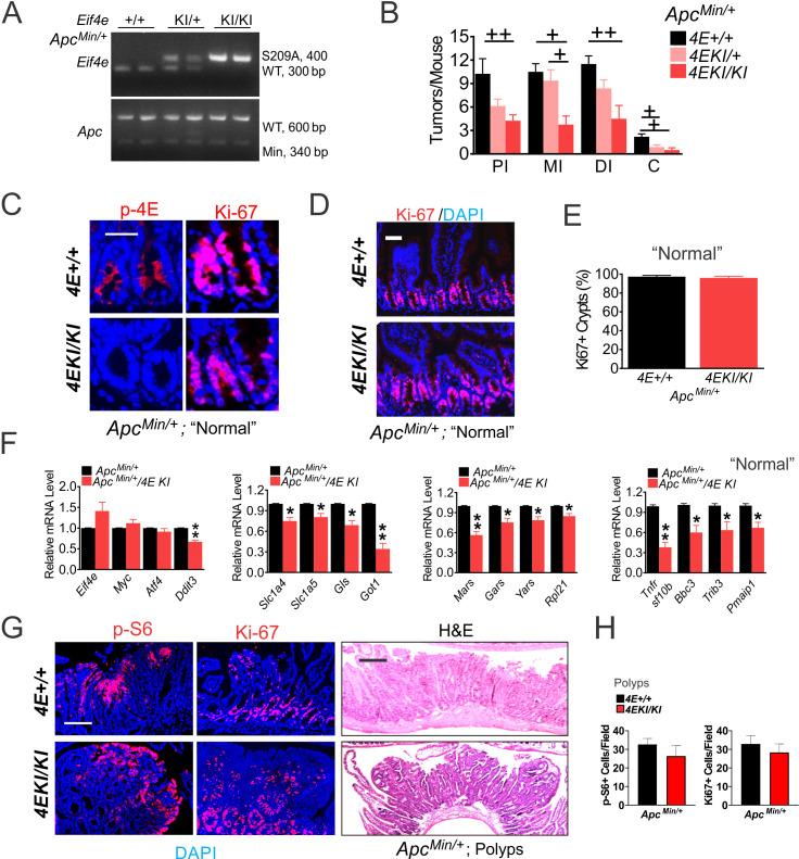
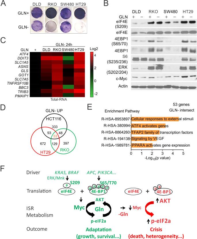
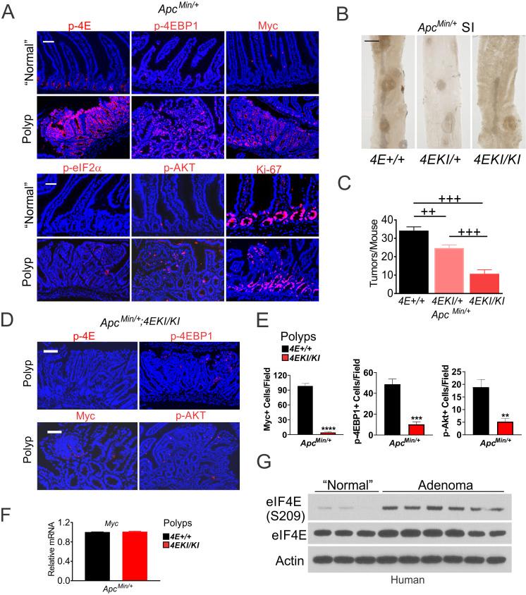
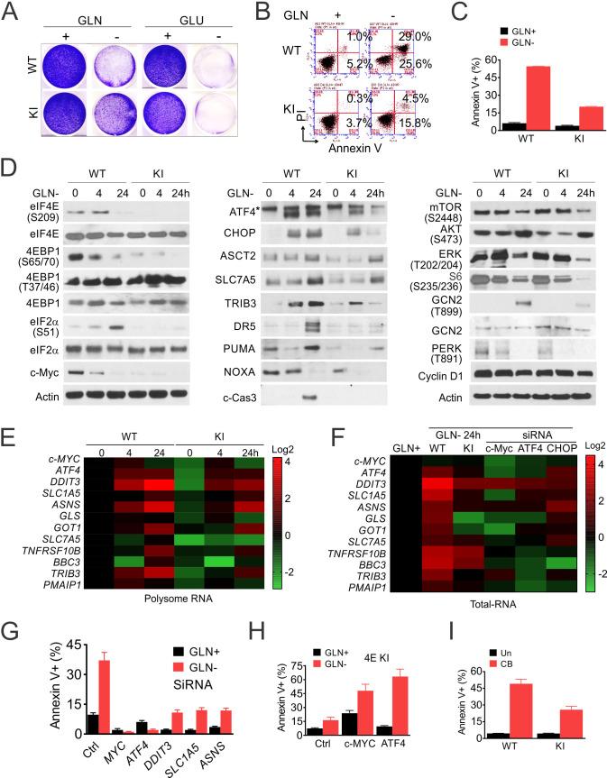
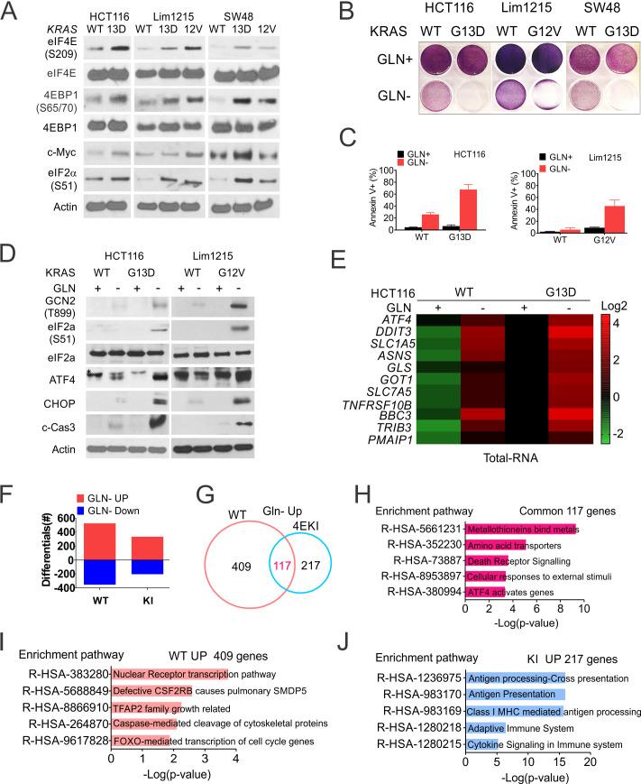
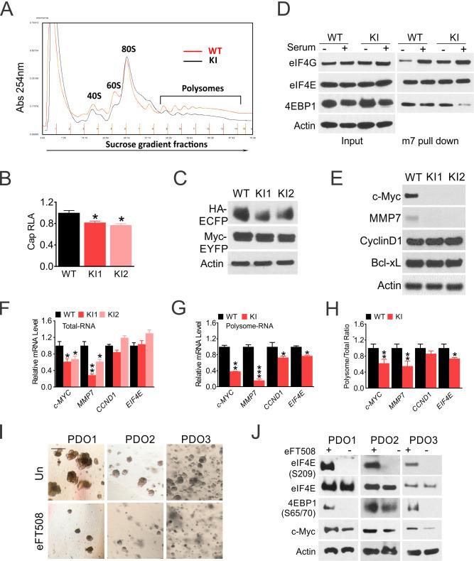
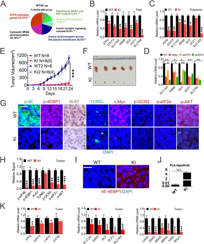
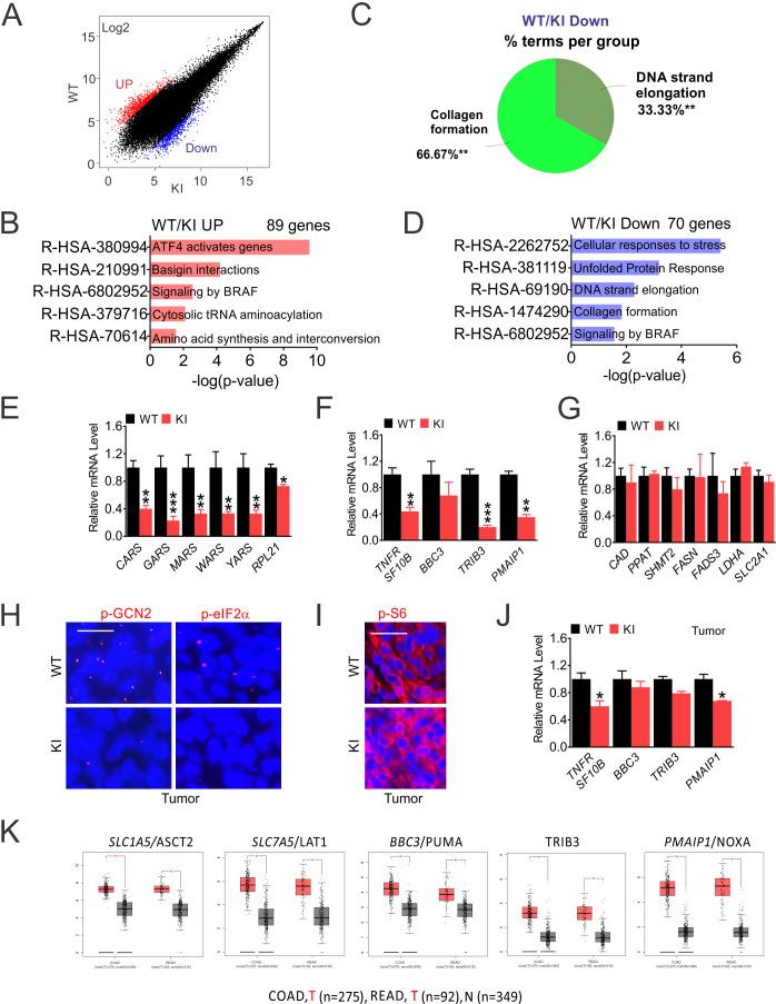
To better understand a role of eIF4E S209 in oncogenic translation, we generated heterozygous knockin (4EKI) HCT 116 human colorectal cancer (CRC) cells. 4EKI had little impact on total eIF4E levels, cap binding or global translation, but markedly reduced HCT 116 cell growth in spheroids and mice, and CRC organoid growth. 4EKI strongly inhibited Myc and ATF4 translation, the integrated stress response (ISR)-dependent glutamine metabolic signature, AKT activation and proliferation in vivo. 4EKI inhibited polyposis in mice by suppressing Myc protein and AKT activation. Furthermore, p-eIF4E was highly elevated in CRC precursor lesions in mouse and human. p-eIF4E cooperated with mutant to promote Myc and ISR-dependent glutamine addiction in various CRC cell lines, characterized by increased cell death, transcriptomic heterogeneity and immune suppression upon deprivation. These findings demonstrate a critical role of eIF4E S209-dependent translation in Myc and stress-driven oncogenesis and as a potential therapeutic vulnerability.

摘要

为了更好地理解 eIF4E S209 在致癌翻译中的作用,我们生成了杂合敲入(4EKI)HCT 116 人结直肠癌细胞(CRC)。4EKI 对总 eIF4E 水平、帽结合或全局翻译几乎没有影响,但明显降低了 HCT 116 球体和小鼠中的细胞生长以及 CRC 类器官的生长。4EKI 强烈抑制 Myc 和 ATF4 的翻译、整合应激反应(ISR)依赖性谷氨酰胺代谢特征、AKT 激活和体内增殖。4EKI 通过抑制 Myc 蛋白和 AKT 激活抑制了小鼠的多发性息肉。此外,CRC 前体病变中的 p-eIF4E 在小鼠和人类中高度升高。p-eIF4E 与 突变体协同作用,促进各种 CRC 细胞系中 Myc 和 ISR 依赖性谷氨酰胺成瘾,表现为剥夺后细胞死亡增加、转录组异质性和免疫抑制。这些发现表明,eIF4E S209 依赖性翻译在 Myc 和应激驱动的肿瘤发生中起着关键作用,并且是一种潜在的治疗弱点。

https://cdn.ncbi.nlm.nih.gov/pmc/blobs/141d/7665890/e94d3430d0a1/elife-60151-fig1.jpg

文献AI研究员

20分钟写一篇综述,助力文献阅读效率提升50倍。

立即体验

用中文搜PubMed

大模型驱动的PubMed中文搜索引擎

马上搜索

文档翻译

学术文献翻译模型,支持多种主流文档格式。

立即体验