Suppr超能文献

解析 RIM 和 Munc13 在突触囊泡定位和神经传递中的作用。

Disentangling the Roles of RIM and Munc13 in Synaptic Vesicle Localization and Neurotransmission.

机构信息

Institute of Neurophysiology and NeuroCure Cluster of Excellence, Charité-Universitätsmedizin, Berlin, 10117, Germany.

Institute of Neurophysiology and NeuroCure Cluster of Excellence, Charité-Universitätsmedizin, Berlin, 10117, Germany

出版信息

J Neurosci. 2020 Dec 2;40(49):9372-9385. doi: 10.1523/JNEUROSCI.1922-20.2020. Epub 2020 Nov 2.

Abstract

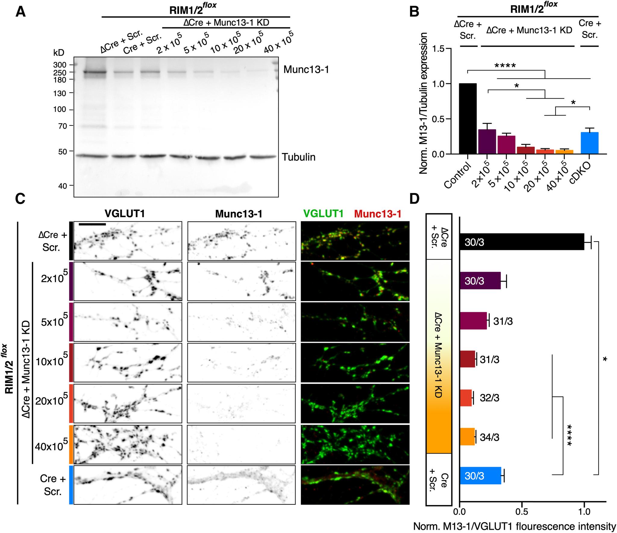
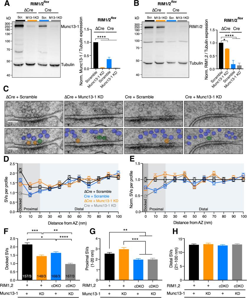
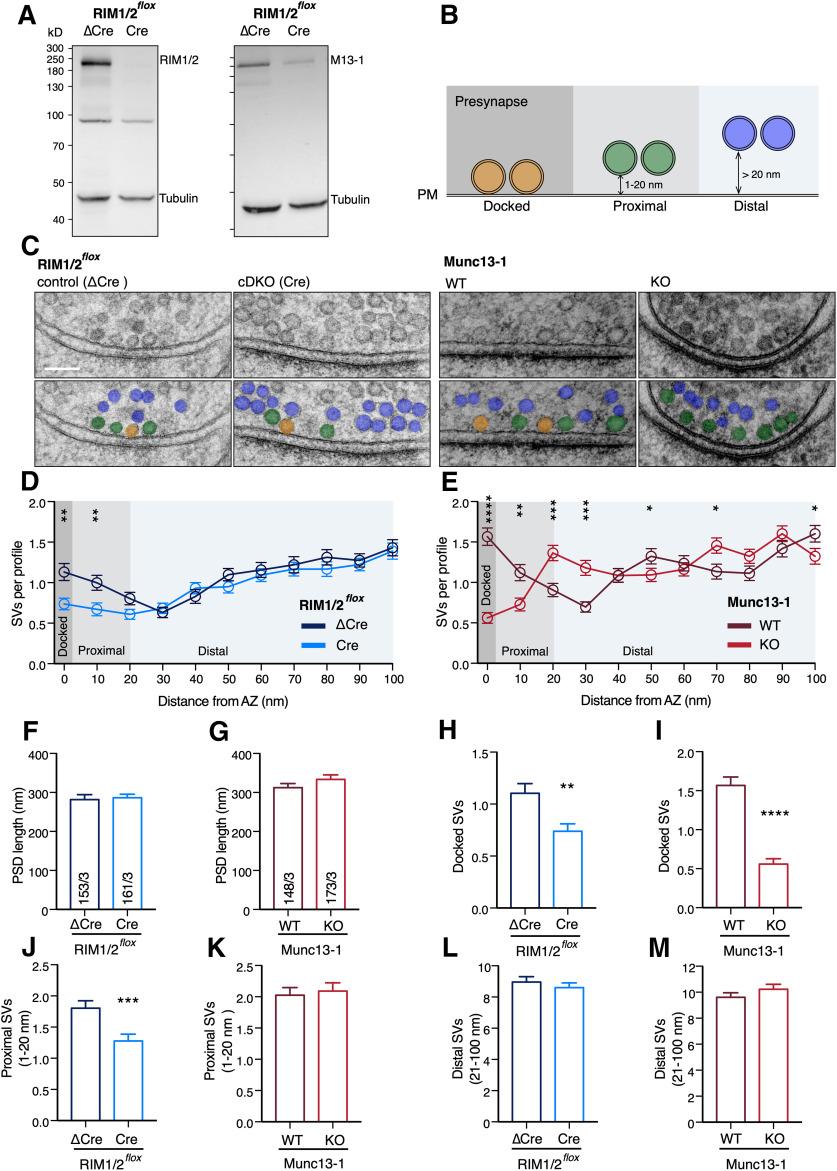
Efficient neurotransmitter release at the presynaptic terminal requires docking of synaptic vesicles to the active zone membrane and formation of fusion-competent synaptic vesicles near voltage-gated Ca channels. Rab3-interacting molecule (RIM) is a critical active zone organizer, as it recruits Ca channels and activates synaptic vesicle docking and priming via Munc13-1. However, our knowledge about Munc13-independent contributions of RIM to active zone functions is limited. To identify the functions that are solely mediated by RIM, we used genetic manipulations to control RIM and Munc13-1 activity in cultured hippocampal neurons from mice of either sex and compared synaptic ultrastructure and neurotransmission. We found that RIM modulates synaptic vesicle localization in the proximity of the active zone membrane independent of Munc13-1. In another step, both RIM and Munc13 mediate synaptic vesicle docking and priming. In addition, while the activity of both RIM and Munc13-1 is required for Ca-evoked release, RIM uniquely controls neurotransmitter release efficiency. However, activity-dependent augmentation of synaptic vesicle pool size relies exclusively on the action of Munc13s. Based on our results, we extend previous findings and propose a refined model in which RIM and Munc13-1 act in overlapping and independent stages of synaptic vesicle localization and release. The presynaptic active zone is composed of scaffolding proteins that functionally interact to localize synaptic vesicles to release sites, ensuring neurotransmission. Our current knowledge of the presynaptic active zone function relies on structure-function analysis, which has provided detailed information on the network of interactions and the impact of active zone proteins. Yet, the hierarchical, redundant, or independent cooperation of each active zone protein to synapse functions is not fully understood. Rab3-interacting molecule and Munc13 are the two key functionally interacting active zone proteins. Here, we dissected the distinct actions of Rab3-interacting molecule and Munc13-1 from both ultrastructural and physiological aspects. Our findings provide a more detailed view of how these two presynaptic proteins orchestrate their functions to achieve synaptic transmission.

摘要

在突触前末梢,神经递质的有效释放需要突触小泡与活性区膜对接,并在电压门控 Ca 通道附近形成融合相容的突触小泡。Rab3 相互作用分子(RIM)是一个关键的活性区组织者,因为它可以募集 Ca 通道并通过 Munc13-1 激活突触小泡的对接和引发。然而,我们对 RIM 对活性区功能的独立于 Munc13 贡献的了解是有限的。为了确定仅由 RIM 介导的功能,我们使用遗传操作来控制雄性和雌性小鼠培养的海马神经元中的 RIM 和 Munc13-1 的活性,并比较突触超微结构和神经传递。我们发现,RIM 调节突触小泡在活性区膜附近的定位,而不依赖于 Munc13-1。在另一个步骤中,RIM 和 Munc13 都介导了突触小泡的对接和引发。此外,虽然 RIM 和 Munc13-1 的活性对于 Ca 引发的释放都是必需的,但 RIM 独特地控制神经递质的释放效率。然而,依赖于活性的突触小泡库大小的增加仅依赖于 Munc13 的作用。基于我们的结果,我们扩展了以前的发现,并提出了一个改进的模型,其中 RIM 和 Munc13-1 在突触小泡定位和释放的重叠和独立阶段发挥作用。突触前活性区由支架蛋白组成,这些蛋白通过相互作用将突触小泡定位到释放位点,以确保神经传递。我们目前对突触前活性区功能的了解依赖于结构-功能分析,该分析提供了关于相互作用网络和活性区蛋白影响的详细信息。然而,每个活性区蛋白对突触功能的层次、冗余或独立合作还不完全清楚。Rab3 相互作用分子和 Munc13 是两种关键的功能相互作用的活性区蛋白。在这里,我们从超微结构和生理学方面剖析了 Rab3 相互作用分子和 Munc13-1 的不同作用。我们的发现提供了一个更详细的视图,了解这两种突触前蛋白如何协调它们的功能以实现突触传递。

https://cdn.ncbi.nlm.nih.gov/pmc/blobs/32a7/7724145/e9927916f4f9/SN-JNSJ200633F001.jpg

文献AI研究员

20分钟写一篇综述,助力文献阅读效率提升50倍。

立即体验

用中文搜PubMed

大模型驱动的PubMed中文搜索引擎

马上搜索

文档翻译

学术文献翻译模型,支持多种主流文档格式。

立即体验