Suppr超能文献

长链非编码 RNA DILA1 抑制细胞周期蛋白 D1 的降解,促进乳腺癌对他莫昔芬的耐药性。

LncRNA DILA1 inhibits Cyclin D1 degradation and contributes to tamoxifen resistance in breast cancer.

机构信息

Guangdong Provincial Key Laboratory of Malignant Tumor Epigenetics and Gene Regulation, Sun Yat-Sen Memorial Hospital, Sun Yat-Sen University, 510120, Guangzhou, China.

Breast Tumor Center, Sun Yat-Sen Memorial Hospital, Sun Yat-Sen University, 510120, Guangzhou, China.

出版信息

Nat Commun. 2020 Nov 2;11(1):5513. doi: 10.1038/s41467-020-19349-w.

Abstract

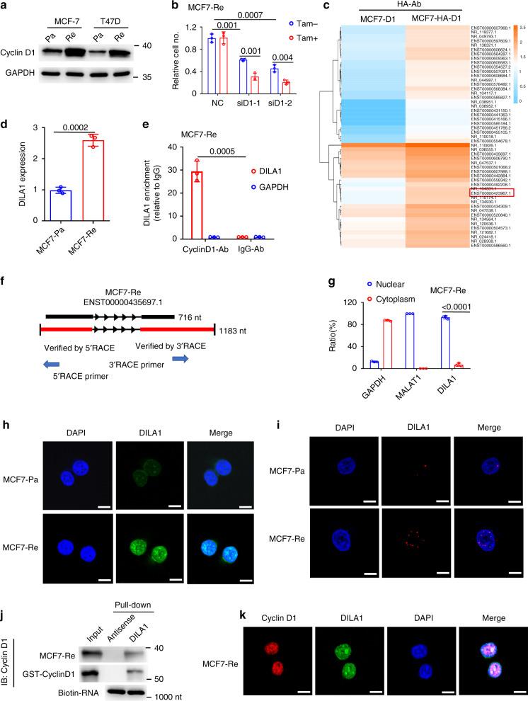
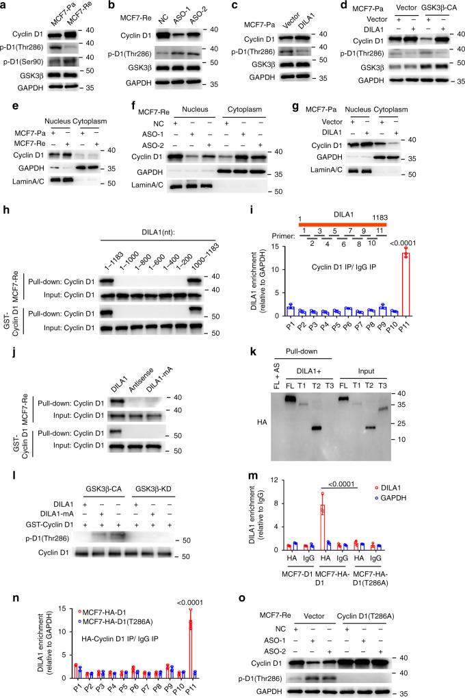
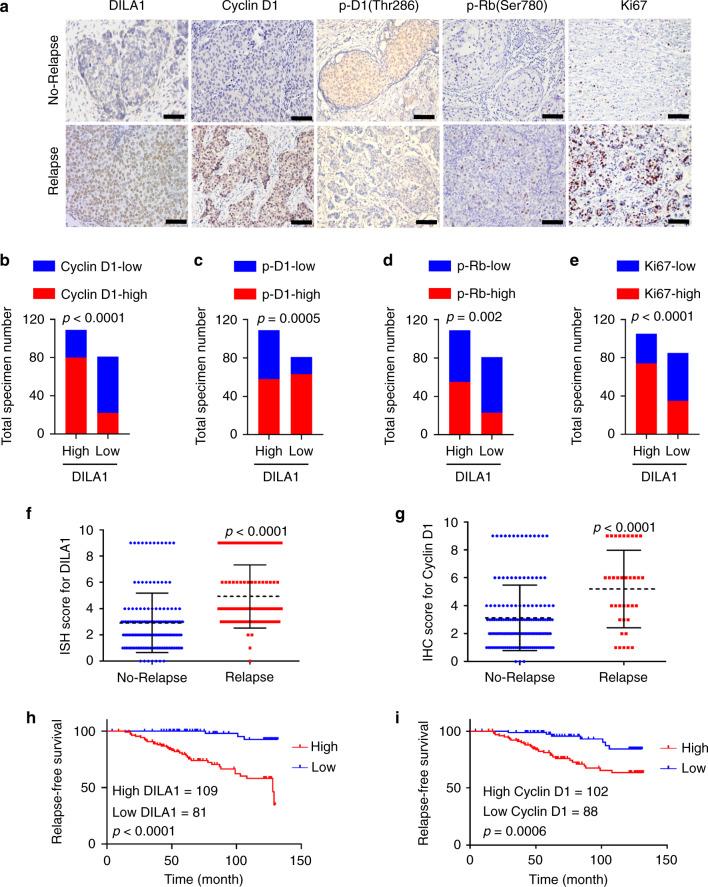
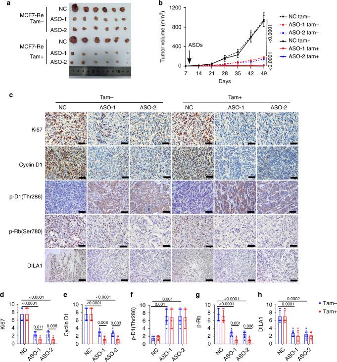
Cyclin D1 is one of the most important oncoproteins that drives cancer cell proliferation and associates with tamoxifen resistance in breast cancer. Here, we identify a lncRNA, DILA1, which interacts with Cyclin D1 and is overexpressed in tamoxifen-resistant breast cancer cells. Mechanistically, DILA1 inhibits the phosphorylation of Cyclin D1 at Thr286 by directly interacting with Thr286 and blocking its subsequent degradation, leading to overexpressed Cyclin D1 protein in breast cancer. Knocking down DILA1 decreases Cyclin D1 protein expression, inhibits cancer cell growth and restores tamoxifen sensitivity both in vitro and in vivo. High expression of DILA1 is associated with overexpressed Cyclin D1 protein and poor prognosis in breast cancer patients who received tamoxifen treatment. This study shows the previously unappreciated importance of post-translational dysregulation of Cyclin D1 contributing to tamoxifen resistance in breast cancer. Moreover, it reveals the novel mechanism of DILA1 in regulating Cyclin D1 protein stability and suggests DILA1 is a specific therapeutic target to downregulate Cyclin D1 protein and reverse tamoxifen resistance in treating breast cancer.

摘要

细胞周期蛋白 D1 是最重要的癌蛋白之一,可驱动癌细胞增殖,并与乳腺癌的他莫昔芬耐药性相关。在这里,我们鉴定了一种长非编码 RNA(lncRNA)DILA1,它与细胞周期蛋白 D1 相互作用,并在他莫昔芬耐药的乳腺癌细胞中过表达。在机制上,DILA1 通过直接与 Thr286 相互作用并阻止其随后的降解,抑制细胞周期蛋白 D1 在 Thr286 处的磷酸化,从而导致乳腺癌中细胞周期蛋白 D1 蛋白过表达。敲低 DILA1 会降低细胞周期蛋白 D1 蛋白表达,抑制体外和体内的癌细胞生长,并恢复他莫昔芬敏感性。在接受他莫昔芬治疗的乳腺癌患者中,DILA1 的高表达与 Cyclin D1 蛋白过表达和预后不良相关。这项研究表明,细胞周期蛋白 D1 的翻译后失调对乳腺癌的他莫昔芬耐药性具有以前未被认识到的重要性。此外,它揭示了 DILA1 调节细胞周期蛋白 D1 蛋白稳定性的新机制,并表明 DILA1 是下调细胞周期蛋白 D1 蛋白并逆转他莫昔芬耐药性以治疗乳腺癌的特定治疗靶点。

https://cdn.ncbi.nlm.nih.gov/pmc/blobs/9ae7/7608661/c4e09fe09e6a/41467_2020_19349_Fig1_HTML.jpg

文献AI研究员

20分钟写一篇综述,助力文献阅读效率提升50倍。

立即体验

用中文搜PubMed

大模型驱动的PubMed中文搜索引擎

马上搜索

文档翻译

学术文献翻译模型,支持多种主流文档格式。

立即体验