Suppr超能文献

血脑屏障相关紧密连接破坏是重大精神疾病的一个显著特征。

Blood-brain barrier associated tight junction disruption is a hallmark feature of major psychiatric disorders.

机构信息

Smurfit Institute of Genetics, Trinity College Dublin, Dublin, 2, Ireland.

FutureNeuro SFI Research Centre, Royal College of Surgeons in Ireland, Dublin, Ireland.

出版信息

Transl Psychiatry. 2020 Nov 2;10(1):373. doi: 10.1038/s41398-020-01054-3.

Abstract

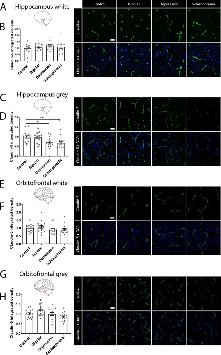
Major psychiatric disorders affect 25% of the population. While genetic and environmental risk factors have been identified, the underlying pathophysiology of conditions, such as schizophrenia, bipolar disorder and major depression remains largely unknown. Here, we show that endothelial associated tight junction components are differentially regulated at the blood-brain barrier (BBB) in distinct neuroanatomic regions of human donor brain tissues. Previous studies have shown associations between BBB disruption and the development of psychiatric behaviours in rodents. Using immunohistochemistry and qRT-PCR, we show that the expression of claudin-5 is reduced in the hippocampus of individuals diagnosed with major depression or schizophrenia. We also show that levels of tight junction mRNA transcripts, including claudin-5, claudin-12 and ZO-1 correlate with disease duration and age of onset of a range of psychiatric disorders. Together, these data show that BBB associated tight junction disruption and dysregulation is a common pathology observed across the major psychiatric disorders. Targeting and regulating tight junction protein integrity at the BBB could, therefore, represent a novel therapeutic strategy for these conditions.

摘要

主要精神疾病影响了 25%的人口。虽然已经确定了遗传和环境风险因素,但精神分裂症、双相情感障碍和重度抑郁症等疾病的潜在病理生理学仍然很大程度上未知。在这里,我们显示内皮相关紧密连接成分在人类供体脑组织的不同神经解剖区域的血脑屏障(BBB)中存在差异调节。先前的研究表明,BBB 破坏与啮齿动物精神行为的发展之间存在关联。通过免疫组织化学和 qRT-PCR,我们表明在被诊断患有重度抑郁症或精神分裂症的个体的海马体中,claudin-5 的表达减少。我们还表明,紧密连接 mRNA 转录本的水平,包括 claudin-5、claudin-12 和 ZO-1,与一系列精神疾病的发病持续时间和发病年龄相关。总之,这些数据表明,BBB 相关的紧密连接破坏和失调是主要精神疾病中常见的病理。因此,靶向和调节 BBB 处的紧密连接蛋白完整性可能代表这些疾病的一种新的治疗策略。

https://cdn.ncbi.nlm.nih.gov/pmc/blobs/c92e/7606459/858e049cc4cf/41398_2020_1054_Fig1_HTML.jpg

文献AI研究员

20分钟写一篇综述,助力文献阅读效率提升50倍。

立即体验

用中文搜PubMed

大模型驱动的PubMed中文搜索引擎

马上搜索

文档翻译

学术文献翻译模型,支持多种主流文档格式。

立即体验