Suppr超能文献

结合机器学习算法预测抗抑郁治疗反应。

Combining machine learning algorithms for prediction of antidepressant treatment response.

作者信息

Kautzky Alexander, Möller Hans-Juergen, Dold Markus, Bartova Lucie, Seemüller Florian, Laux Gerd, Riedel Michael, Gaebel Wolfgang, Kasper Siegfried

机构信息

Department of Psychiatry and Psychotherapy, Medical University of Vienna, Vienna, Austria.

Department of Psychiatry and Psychotherapy, Ludwig-Maximilians-Q3 University Munich, Munich, Germany.

出版信息

Acta Psychiatr Scand. 2021 Jan;143(1):36-49. doi: 10.1111/acps.13250. Epub 2020 Nov 27.

Abstract

OBJECTIVES

Predictors for unfavorable treatment outcome in major depressive disorder (MDD) applicable for treatment selection are still lacking. The database of a longitudinal multicenter study on 1079 acutely depressed patients, performed by the German research network on depression (GRND), allows supervised and unsupervised learning to further elucidate the interplay of clinical and psycho-sociodemographic variables and their predictive impact on treatment outcome phenotypes.

EXPERIMENTAL PROCEDURES

Treatment response was defined by a change of HAM-D 17-item baseline score ≥50% and remission by the established threshold of ≤7, respectively, after up to eight weeks of inpatient treatment. After hierarchical symptom clustering and stratification by treatment subtypes (serotonin reuptake inhibitors, tricyclic antidepressants, antipsychotic, and lithium augmentation), prediction models for different outcome phenotypes were computed with random forest in a cross-center validation design. In total, 88 predictors were implemented.

RESULTS

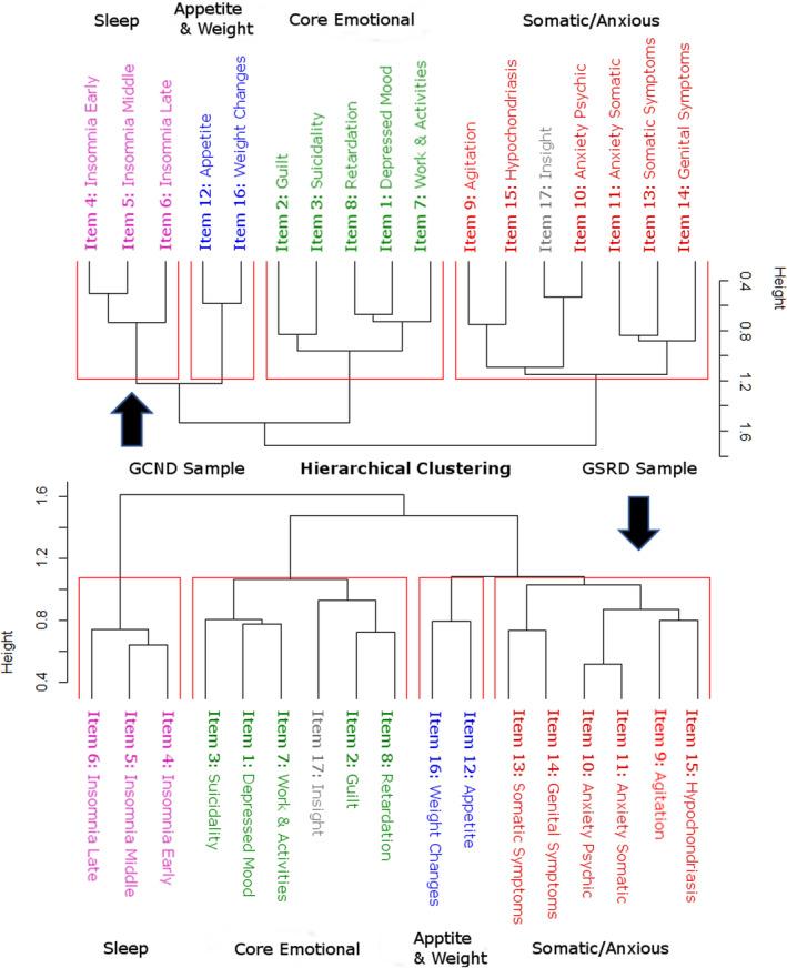
Clustering revealed four distinct HAM-D subscores related to emotional, anxious, sleep, and appetite symptoms, respectively. After feature selection, classification models reached moderate to high accuracies up to 0.85. Highest accuracies were observed for the SSRI and TCA subgroups and for sleep and appetite symptoms, while anxious symptoms showed poor predictability.

CONCLUSION

Our results support a decisive role for machine learning in the management of antidepressant treatment. Treatment- and symptom-specific algorithms may increase accuracies by reducing heterogeneity. Especially, predictors related to duration of illness, baseline depression severity, anxiety and somatic symptoms, and personality traits moderate treatment success. However, prospectives application of machine learning models will be necessary to prove their value for the clinic.

摘要

目的

目前仍缺乏可用于治疗选择的重度抑郁症(MDD)不良治疗结局的预测指标。由德国抑郁症研究网络(GRND)开展的一项针对1079例急性抑郁症患者的纵向多中心研究数据库,可进行监督式和非监督式学习,以进一步阐明临床及心理社会人口统计学变量之间的相互作用及其对治疗结局表型的预测影响。

实验步骤

治疗反应定义为住院治疗长达8周后,汉密尔顿抑郁量表(HAM-D)17项基线评分变化≥50%,缓解定义为达到既定阈值≤7分。在按治疗亚型(5-羟色胺再摄取抑制剂、三环类抗抑郁药、抗精神病药和锂盐增效剂)进行分层症状聚类和分层后,采用随机森林法在跨中心验证设计中计算不同结局表型的预测模型。总共纳入了88个预测指标。

结果

聚类分析显示了分别与情绪、焦虑、睡眠和食欲症状相关的四个不同的HAM-D子评分。经过特征选择后,分类模型的准确率达到了0.85的中高水平。在选择性5-羟色胺再摄取抑制剂(SSRI)和三环类抗抑郁药(TCA)亚组以及睡眠和食欲症状方面观察到最高准确率,而焦虑症状的预测性较差。

结论

我们的结果支持机器学习在抗抑郁治疗管理中具有决定性作用。针对治疗和症状的特定算法可能通过减少异质性来提高准确率。特别是,与病程、基线抑郁严重程度、焦虑和躯体症状以及人格特质相关的预测指标会影响治疗效果。然而,有必要对机器学习模型进行前瞻性应用,以证明其在临床中的价值。

https://cdn.ncbi.nlm.nih.gov/pmc/blobs/e3ad/7839691/05060dcbca27/ACPS-143-36-g001.jpg

文献AI研究员

20分钟写一篇综述,助力文献阅读效率提升50倍。

立即体验

用中文搜PubMed

大模型驱动的PubMed中文搜索引擎

马上搜索

文档翻译

学术文献翻译模型,支持多种主流文档格式。

立即体验