Suppr超能文献

FAM188B的表达通过调节肺癌中的FOXM1对细胞生长至关重要。

FAM188B Expression Is Critical for Cell Growth via FOXM1 Regulation in Lung Cancer.

作者信息

Choi Young Eun, Madhi Hamadi, Kim HaEun, Lee Jeon-Soo, Kim Myung-Hee, Kim Yong-Nyun, Goh Sung-Ho

机构信息

Research Institute, National Cancer Center, 323 Ilsan-ro, Goyang 10408, Korea.

Department of Anatomy, Yonsei University College of Medicine, Seoul 03722, Korea.

出版信息

Biomedicines. 2020 Oct 31;8(11):465. doi: 10.3390/biomedicines8110465.

Abstract

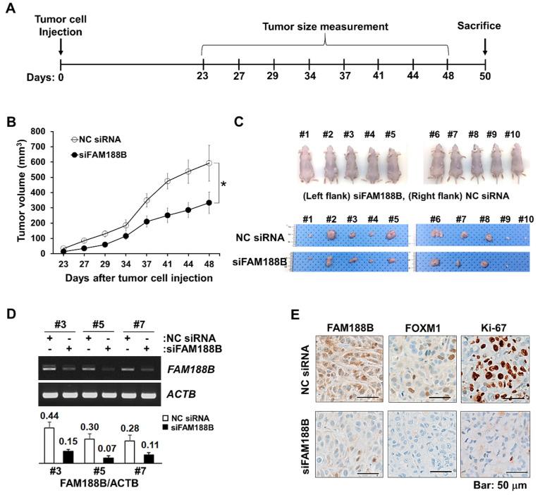
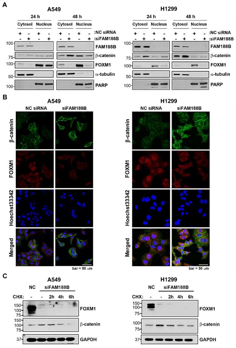
Although family with sequence similarity 188 member B (FAM188B) is known to be a member of a novel putative deubiquitinase family, its biological role has not been fully elucidated. Here, we demonstrate the oncogenic function of FAM188B via regulation of forkhead box M1 (FOXM1), another oncogenic transcription factor, in lung cancer cells. FAM188B knockdown induced the inhibition of cell growth along with the downregulation of mRNA and protein levels of FOXM1. FAM188B knockdown also resulted in downregulation of Survivin and cell cycle-related proteins, which are direct targets of FOXM1. Interestingly, FOXM1 co-immunoprecipitated with FAM188B, and the levels of FOXM1 ubiquitination increased with FAM188B knockdown but decreased with FAM188B overexpression. In addition, in vivo xenograft of FAM188B siRNA (siFAM188B) RNA-treated cells resulted in the retardation of tumor growth compared with that in the control. Furthermore, protein levels of FAM188B and FOXM1 were elevated in the human lung cancer tissues, and FAM188B expression was negatively correlated with the overall survival of lung cancer patients. These results indicate that FAM188B exerts its oncogenic effects by regulating FOXM1 deubiquitination and thus its stability. Therefore, FAM188B might be a potential therapeutic target to control lung cancer progression.

摘要

尽管序列相似性家族188成员B(FAM188B)被认为是一个新的假定去泛素化酶家族的成员,但其生物学作用尚未完全阐明。在此,我们通过调控另一种致癌转录因子叉头框M1(FOXM1),在肺癌细胞中证明了FAM188B的致癌功能。FAM188B敲低诱导细胞生长抑制,同时FOXM1的mRNA和蛋白水平下调。FAM188B敲低还导致Survivin和细胞周期相关蛋白下调,这些蛋白是FOXM1的直接靶点。有趣的是,FOXM1与FAM188B共免疫沉淀,FAM188B敲低时FOXM1泛素化水平增加,而FAM188B过表达时则降低。此外,与对照组相比,用FAM188B小干扰RNA(siFAM188B)处理的细胞进行体内异种移植导致肿瘤生长迟缓。此外,FAM188B和FOXM1的蛋白水平在人肺癌组织中升高,且FAM188B表达与肺癌患者的总生存期呈负相关。这些结果表明,FAM188B通过调节FOXM1去泛素化从而调节其稳定性发挥致癌作用。因此,FAM188B可能是控制肺癌进展的潜在治疗靶点。

https://cdn.ncbi.nlm.nih.gov/pmc/blobs/7d3d/7693245/b2e506160512/biomedicines-08-00465-g001.jpg

文献AI研究员

20分钟写一篇综述,助力文献阅读效率提升50倍。

立即体验

用中文搜PubMed

大模型驱动的PubMed中文搜索引擎

马上搜索

文档翻译

学术文献翻译模型,支持多种主流文档格式。

立即体验