Suppr超能文献

微小RNA-210通过抑制活性氧改善后肢缺血后的灌注恢复。

MicroRNA-210 improves perfusion recovery following hindlimb ischemia via suppressing reactive oxygen species.

作者信息

Zhang Jinfeng, Rao Guotao, Qiu Junying, He Ronghua, Wang Qiongtao

机构信息

Department of Cardiology, The Central Hospital of Xiaogan, Wuhan University of Science and Technology, Xiaogan, Hubei 432000, P.R. China.

Department of Cardiology, Cardiovascular Research Institute, Wuhan University, Hubei Key Laboratory of Cardiology, Wuhan, Hubei 430060, P.R. China.

出版信息

Exp Ther Med. 2020 Dec;20(6):236. doi: 10.3892/etm.2020.9366. Epub 2020 Oct 16.

Abstract

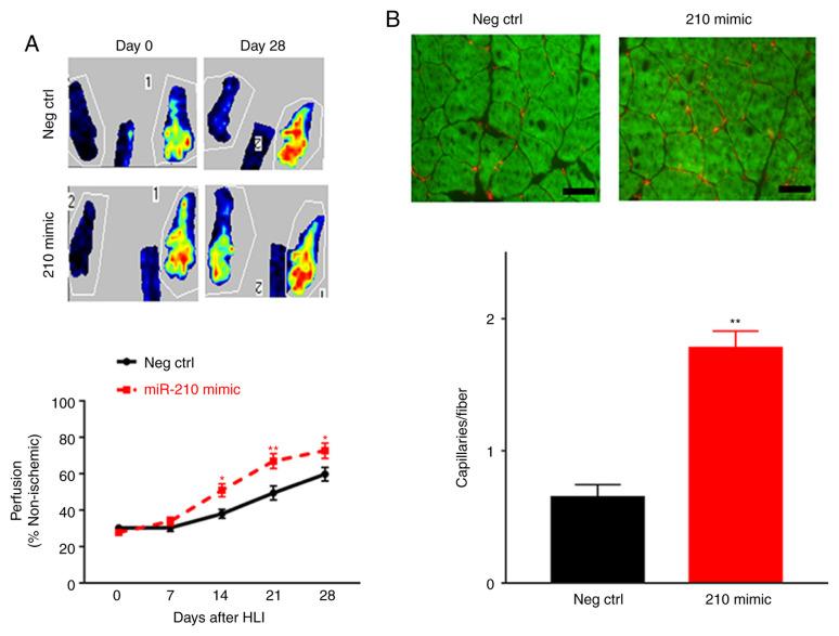
In peripheral arterial disease (PAD), angiogenesis is a major process involved in repairing the microvasculature in the ischemic lower limb. MicroRNA-210 (miR-210) is a microRNA that is substantially increased in patients with PAD. However, the effects of miR-210 on angiogenesis following PAD remain elusive. In the present study, mice with hindlimb ischemia (HLI) were generated as an animal model of PAD, and miR-210 levels were overexpressed in the ischemic limb. The overexpression of miR-210 using microRNA mimics greatly improved angiogenesis and perfusion recovery; in contrast, the knockdown of miR-210 impaired perfusion recovery 28 days after HLI. Ischemic muscle tissue was harvested 7 days after experimental PAD in order to perform biochemical tests, and miR-210 antagonism resulted in increased malondialdehyde levels. In cultured endothelial cells under simulated ischemia, miR-210 mimic improved endothelial cell viability and enhanced tube formation; and a miR-210 inhibitor decreased cell survival, reduced tube formation and increased reactive oxygen species (ROS) levels. Furthermore, miR-210 antagonism increased the protein disulfide-isomerase levels in cultured endothelial cells. These results demonstrate that ischemia-induced miR-210 elevation is adaptive in PAD, and that miR-210 improves angiogenesis at least partially through decreasing ROS production.

摘要

在周围动脉疾病(PAD)中,血管生成是参与修复缺血下肢微血管系统的主要过程。微小RNA-210(miR-210)是一种在PAD患者中显著升高的微小RNA。然而,miR-210对PAD后血管生成的影响仍不清楚。在本研究中,构建了后肢缺血(HLI)小鼠作为PAD的动物模型,并在缺血肢体中过表达miR-210水平。使用微小RNA模拟物过表达miR-210极大地改善了血管生成和灌注恢复;相反,敲低miR-210会损害HLI后28天的灌注恢复。在实验性PAD 7天后采集缺血肌肉组织以进行生化检测,miR-210拮抗作用导致丙二醛水平升高。在模拟缺血条件下培养的内皮细胞中,miR-210模拟物改善了内皮细胞活力并增强了管腔形成;而miR-210抑制剂降低了细胞存活率,减少了管腔形成并增加了活性氧(ROS)水平。此外,miR-210拮抗作用增加了培养的内皮细胞中蛋白二硫键异构酶的水平。这些结果表明,缺血诱导的miR-210升高在PAD中具有适应性,并且miR-210至少部分地通过减少ROS产生来改善血管生成。

https://cdn.ncbi.nlm.nih.gov/pmc/blobs/2bce/7604736/d91ef01aee30/etm-20-06-09366-g00.jpg

文献AI研究员

20分钟写一篇综述,助力文献阅读效率提升50倍。

立即体验

用中文搜PubMed

大模型驱动的PubMed中文搜索引擎

马上搜索

文档翻译

学术文献翻译模型,支持多种主流文档格式。

立即体验