Suppr超能文献

抗性糊精可降低肥胖小鼠的肥胖程度并减轻其脂肪组织炎症。

Resistant dextrin reduces obesity and attenuates adipose tissue inflammation in high-fat diet-fed mice.

机构信息

Department of Endocrinology, Xinhua Hospital, Shanghai JiaoTong University School of Medicine, 1665 Kongjiang Road, Shanghai 200092, China.

出版信息

Int J Med Sci. 2020 Sep 20;17(17):2611-2621. doi: 10.7150/ijms.45723. eCollection 2020.

Abstract

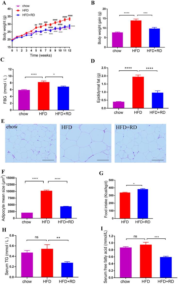
Resistant dextrin (RD), a short chain glucose polymer, has been shown to improve type 2 diabetes mellitus (T2DM) in clinical studies. However, the improvement of adipose tissue inflammation and specific mechanisms of RD supplementation in obesity have not been fully investigated. Therefore, we examined whether RD attenuates obesity and adipose tissue inflammation in high-fat diet (HFD)-fed mice. Male C57BL/6 mice were fed a chow diet, a HFD or a HFD with RD supplementation for 12 weeks. Body weight (BW), fasting blood glucose (FBG), epididymal fat accumulation, serum total triglyceride (TG), free fatty acid (FFA) and inflammatory cytokine levels (TNF-α, IL-1β, IL-6, IL-10) were measured. Inflammation markers and macrophage infiltration in epididymal adipose tissue were observed. After 12 weeks of intervention, the body weight gain of mice in RD supplementation group was less than that in HFD group. FBG, epididymal fat accumulation, serum TG and FFA levels were reduced in RD supplementation group compared with HFD group. Moreover, serum and mRNA levels of IL-6 were significantly reduced in the RD supplementation group. In addition, RD supplementation reduced macrophage infiltration, regulated polarization of macrophage and inhibited NF-κB signaling in epididymal adipose tissue. In conclusion, RD reduces obesity and attenuates adipose tissue inflammation in HFD-fed mice, and the inhibition of NF-κB signaling may be a presumed mechanism for its effects.

摘要

抗性糊精(RD)是一种短链葡萄糖聚合物,已在临床研究中显示可改善 2 型糖尿病(T2DM)。然而,RD 补充对肥胖症中脂肪组织炎症的改善及其具体机制尚未得到充分研究。因此,我们研究了 RD 是否可减轻高脂肪饮食(HFD)喂养的小鼠的肥胖和脂肪组织炎症。雄性 C57BL/6 小鼠分别用标准饮食、HFD 或 HFD 加 RD 补充喂养 12 周。测量体重(BW)、空腹血糖(FBG)、附睾脂肪堆积、血清总甘油三酯(TG)、游离脂肪酸(FFA)和炎症细胞因子水平(TNF-α、IL-1β、IL-6、IL-10)。观察附睾脂肪组织中的炎症标志物和巨噬细胞浸润。干预 12 周后,RD 补充组小鼠的体重增加少于 HFD 组。与 HFD 组相比,RD 补充组的 FBG、附睾脂肪堆积、血清 TG 和 FFA 水平降低。此外,RD 补充组血清和 mRNA 水平的 IL-6 显著降低。此外,RD 补充减少了巨噬细胞浸润,调节了巨噬细胞的极化,并抑制了 NF-κB 信号在附睾脂肪组织中的作用。总之,RD 可减轻 HFD 喂养小鼠的肥胖并减轻脂肪组织炎症,抑制 NF-κB 信号可能是其作用的一种假定机制。

https://cdn.ncbi.nlm.nih.gov/pmc/blobs/4bab/7645326/a2ff032c8266/ijmsv17p2611g001.jpg

文献AI研究员

20分钟写一篇综述,助力文献阅读效率提升50倍。

立即体验

用中文搜PubMed

大模型驱动的PubMed中文搜索引擎

马上搜索

文档翻译

学术文献翻译模型,支持多种主流文档格式。

立即体验