Suppr超能文献

AHR 信号与营养因子相互作用,调节血管炎症和动脉粥样硬化形成中的标志物表达。

AHR Signaling Interacting with Nutritional Factors Regulating the Expression of Markers in Vascular Inflammation and Atherogenesis.

机构信息

Center for Health and the Environment, University of California, One Shields Avenue, Davis, CA 95616, USA.

University Konstanz, Universitätsstraße 10, 78464 Konstanz, Germany.

出版信息

Int J Mol Sci. 2020 Nov 5;21(21):8287. doi: 10.3390/ijms21218287.

Abstract

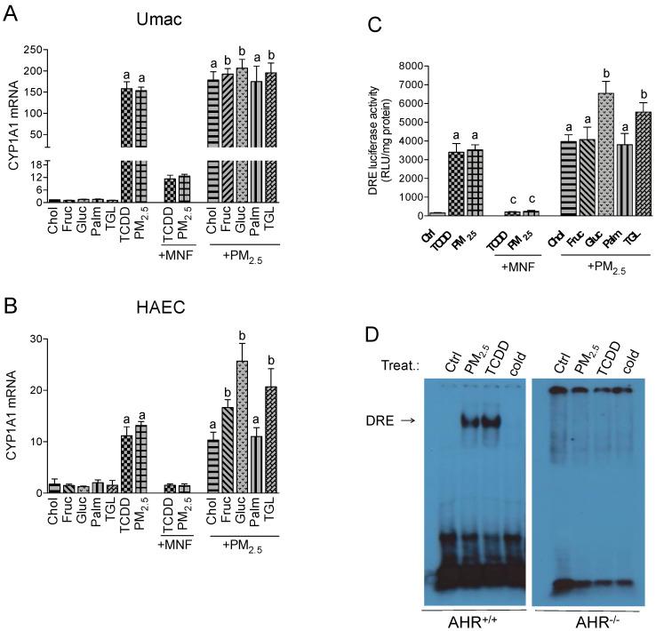
There is strong evidence that exposure to fine particulate matter (PM) and a high-fat diet (HFD) increase the risk of mortality from atherosclerotic cardiovascular diseases. Recent studies indicate that PM generated by combustion activates the Aryl Hydrocarbon Receptor (AHR) and inflammatory cytokines contributing to PM-mediated atherogenesis. Here we investigate the effects of components of a HFD on PM-mediated activation of AHR in macrophages. Cells were treated with components of a HFD and AHR-activating PM and the expression of biomarkers of vascular inflammation was analyzed. The results show that glucose and triglyceride increase AHR-activity and PM-mediated induction of cytochrome P450 (CYP)1A1 mRNA in macrophages. Cholesterol, fructose, and palmitic acid increased the PM- and AHR-mediated induction of proinflammatory cytokines in macrophages. Treatment with palmitic acid significantly increased the expression of inflammatory cytokines and markers of vascular injury in human aortic endothelial cells (HAEC) after treatment with PM. The PM-mediated activation of the atherogenic markers C-reactive protein (CRP) and S100A9, a damage-associated molecular pattern molecule, was found to be AHR-dependent and involved protein kinase A (PKA) and a CCAAT/enhancer-binding protein (C/EBP) binding element. This study identified nutritional factors interacting with AHR signaling and contributing to PM-induced markers of atherogenesis and future cardiovascular risk.

摘要

有强有力的证据表明,细颗粒物 (PM) 和高脂肪饮食 (HFD) 的暴露会增加动脉粥样硬化性心血管疾病导致的死亡率。最近的研究表明,燃烧产生的 PM 会激活芳香烃受体 (AHR) 和炎症细胞因子,从而导致 PM 介导的动脉粥样硬化形成。在这里,我们研究了 HFD 的成分对 PM 介导的巨噬细胞中 AHR 激活的影响。用 HFD 的成分和 AHR 激活的 PM 处理细胞,并分析血管炎症生物标志物的表达。结果表明,葡萄糖和甘油三酯增加了 AHR 活性和 PM 介导的 CYP1A1 mRNA 在巨噬细胞中的诱导。胆固醇、果糖和棕榈酸增加了 PM 和 AHR 介导的巨噬细胞中促炎细胞因子的诱导。用棕榈酸处理可显著增加 PM 处理后人主动脉内皮细胞 (HAEC) 中炎症细胞因子和血管损伤标志物的表达。发现 PM 介导的致动脉粥样硬化标志物 C 反应蛋白 (CRP) 和 S100A9 的激活与 AHR 依赖性有关,涉及蛋白激酶 A (PKA) 和 CCAAT/增强子结合蛋白 (C/EBP) 结合元件。本研究鉴定了与 AHR 信号相互作用并导致 PM 诱导的动脉粥样硬化形成和未来心血管风险标志物的营养因素。

https://cdn.ncbi.nlm.nih.gov/pmc/blobs/01d0/7663825/48e629aaaaab/ijms-21-08287-g001.jpg

文献AI研究员

20分钟写一篇综述,助力文献阅读效率提升50倍。

立即体验

用中文搜PubMed

大模型驱动的PubMed中文搜索引擎

马上搜索

文档翻译

学术文献翻译模型,支持多种主流文档格式。

立即体验