Suppr超能文献

CaMuS:癌症突变特征的同时拟合和从头推断。

CaMuS: simultaneous fitting and de novo imputation of cancer mutational signature.

机构信息

Department of Translational Genomics, Center of Integrated Oncology Cologne-Bonn, Medical Faculty, University of Cologne, Robert-Koch-Str. 21, 50931, Cologne, Germany.

Center for Molecular Medicine Cologne, Medical Faculty, University Hospital Cologne, Cologne, Germany.

出版信息

Sci Rep. 2020 Nov 9;10(1):19316. doi: 10.1038/s41598-020-75753-8.

Abstract

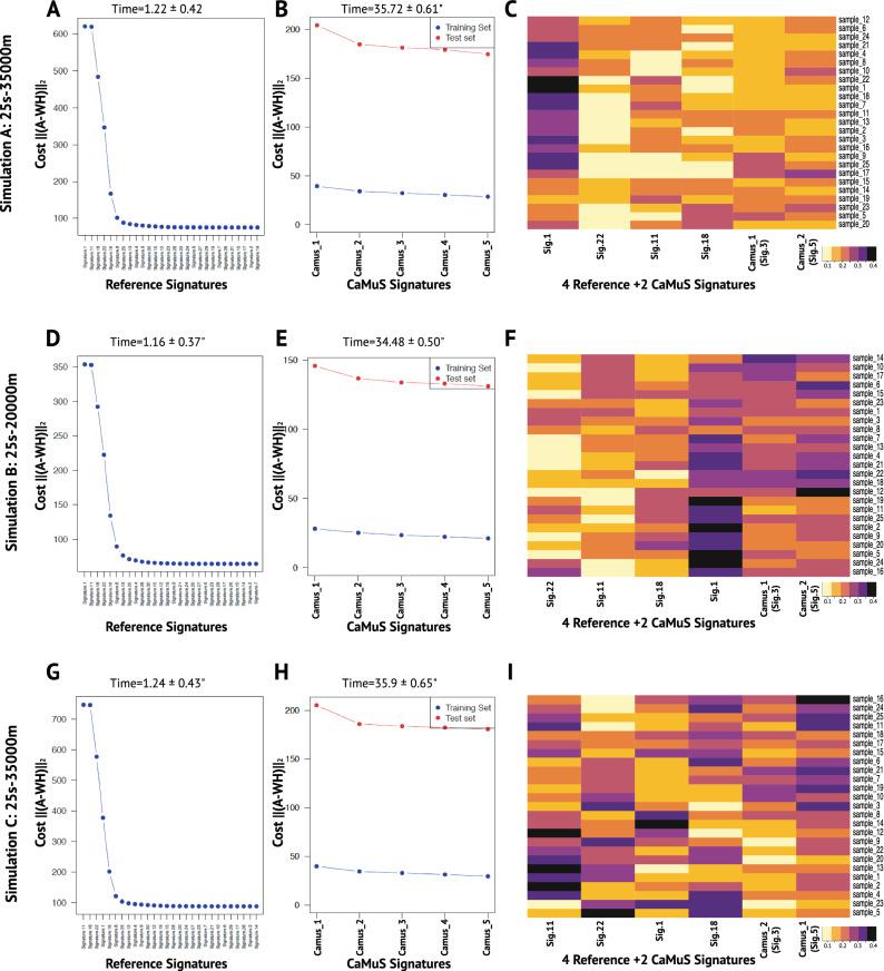
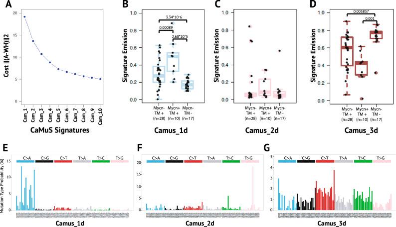
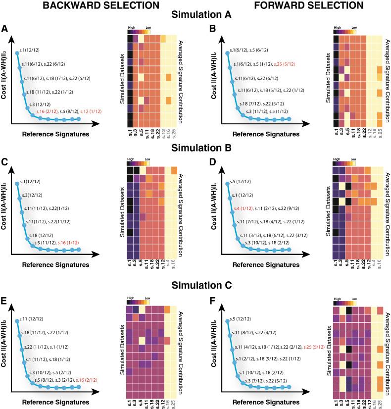
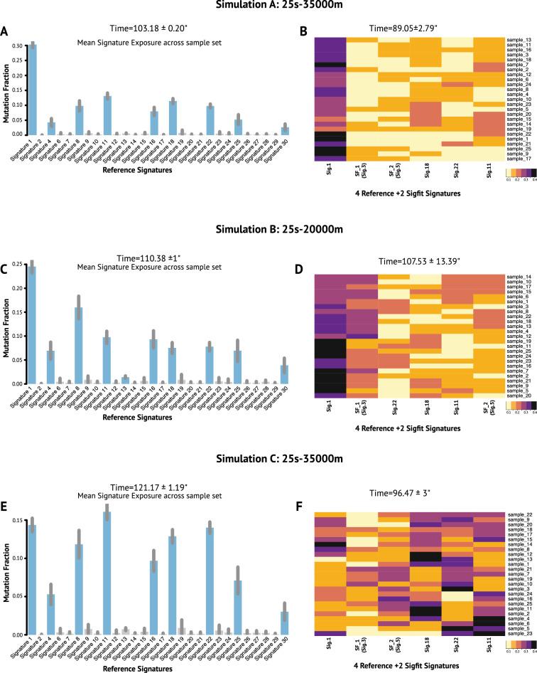
The identification of the mutational processes operating in tumour cells has implications for cancer diagnosis and therapy. These processes leave mutational patterns on the cancer genomes, which are referred to as mutational signatures. Recently, 81 mutational signatures have been inferred using computational algorithms on sequencing data of 23,879 samples. However, these published signatures may not always offer a comprehensive view on the biological processes underlying tumour types that are not included or underrepresented in the reference studies. To circumvent this problem, we designed CaMuS (Cancer Mutational Signatures) to construct de novo signatures while simultaneously fitting publicly available mutational signatures. Furthermore, we propose to estimate signature similarity by comparing probability distributions using the Hellinger distance. We applied CaMuS to infer signatures of mutational processes in poorly studied cancer types. We used whole genome sequencing data of 56 neuroblastoma, thus providing evidence for the versatility of CaMuS. Using simulated data, we compared the performance of CaMuS to sigfit, a recently developed algorithm with comparable inference functionalities. CaMuS and sigfit reconstructed the simulated datasets with similar accuracy; however two main features may argue for CaMuS over sigfit: (i) superior computational performance and (ii) a reliable parameter selection method to avoid spurious signatures.

摘要

鉴定肿瘤细胞中发生的突变过程对癌症诊断和治疗具有重要意义。这些过程会在癌症基因组上留下突变模式,这些模式被称为突变特征。最近,使用计算算法对 23879 个样本的测序数据进行分析,推断出了 81 个突变特征。然而,这些已发表的特征可能并不总是能全面反映未包含在参考研究中的肿瘤类型或代表性不足的肿瘤类型的生物学过程。为了避免这个问题,我们设计了 CaMuS(癌症突变特征),以在构建新特征的同时拟合公开的突变特征。此外,我们建议通过使用 Hellinger 距离比较概率分布来估计特征相似度。我们应用 CaMuS 来推断研究较少的癌症类型中的突变过程特征。我们使用了 56 个神经母细胞瘤的全基因组测序数据,从而为 CaMuS 的多功能性提供了证据。使用模拟数据,我们将 CaMuS 的性能与最近开发的具有类似推断功能的 sigfit 算法进行了比较。CaMuS 和 sigfit 以相似的准确性重建了模拟数据集;然而,有两个主要特征可能使 CaMuS 优于 sigfit:(i)卓越的计算性能,(ii)一种可靠的参数选择方法,可避免虚假特征。

https://cdn.ncbi.nlm.nih.gov/pmc/blobs/32c9/7653908/be94d775ffe8/41598_2020_75753_Fig1_HTML.jpg

文献AI研究员

20分钟写一篇综述,助力文献阅读效率提升50倍。

立即体验

用中文搜PubMed

大模型驱动的PubMed中文搜索引擎

马上搜索

文档翻译

学术文献翻译模型,支持多种主流文档格式。

立即体验